尽管人们常常抱怨“学医难,学医累”,但不可否认的是,在社会和国家的大力支持下,医生的社会地位不断提高,工资、待遇和发展前景也越来越好,“学医热”也在持续升温。那么,在"3+1+2"的新高考模式下,想要学医有哪些必选科目?可不可以不选化学?和小编一起往下看吧!
一、新高考医学专业必选科目有哪些?
首先,我们将医学专业大致划分为四类:临床医学类专业、口腔医学类专业、中医类、护理类专业。以湖北2021新高考选科要求为例,看看各大医学院对这四类专业的选考要求(其他省份的同学请详细参考各自所在省份的选科要求):
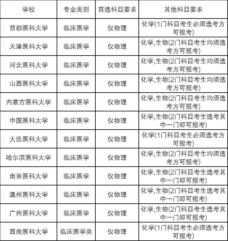
1、临床医学类

2、口腔医学类

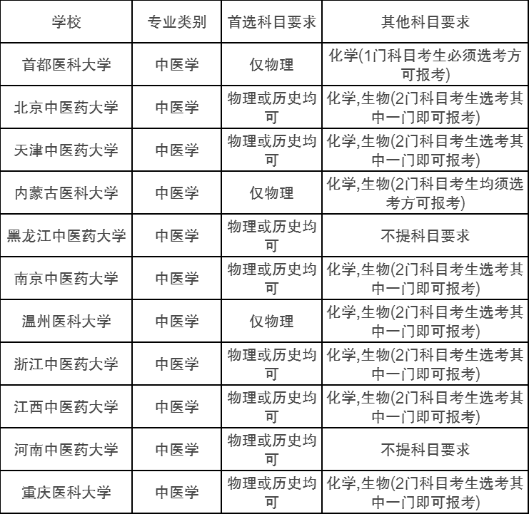
3、中医类

4、护理类

由上面的四张表我们可以看出,临床医学及口腔医学对首选科目为物理的要求相当严格,而其他科目也对化学和生物进行了要求,一部分要求必选化学,一部分要求生物和化学任选一门,甚至有不少大学要求生物和化学两门都必须选择。
而中医类和护理类对于首选科目的要求就比较宽松了,大多都是物理或者历史均可,但也不乏有只要求物理的学校。在其他科目上中医类和护理类又有所不同,中医类大部分还是要求学生必选化学,或者生物和化学选考一门。
总体来看,如果同学们想要报考医学类专业,小编建议选择理科“老三门”——物化生,这三门科目不仅可以让大家在将来报考学校和专业时有更大的选择空间,还可以帮助各位同学打好基础,在大学中更好地学习医学专业的相关知识。当然,理科较差的同学也可以先定好将来从医的方向,报考中医学和护理学可以尽量避开理科,选择一些自己更擅长的学科。
二、有哪些可以不选化学的医学院?
如果化学对自己来说难度太大怎么办?下面就给大家推荐一些可以不选化学的医科大学(此处仍然以湖北2021新高考选科要求为例,其他省份详细请参考各省招生选考科目要求):
1、临床医学(一般要求化学、生物选考其中一门即可报考):
中国医科大学、锦州医科大学、南京医科大学、徐州医科大学、温州医科大学、蚌埠医学院、赣南医学院、潍坊医学院、新乡医学院、广州医科大学、南方医科大学
2、口腔医学(一般要求化学、生物选考其中一门即可报考):
长治医学院、锦州医科大学、南京医科大学、徐州医科大学、温州医科大学、广东医科大学、广西医科大学、贵州医科大学、南方医科大学、桂林医学院
3、中医学(一般要求化学,生物选考其中一门即可报考或不提要求):
北京中医药大学、天津中医药大学、黑龙江中医药大学、上海中医药大学、南京中医药大学、
浙江中医药大学、江西中医药大学、山东中医药大学、湖北中医药大学
4、护理学(一般要求化学,生物选考其中一门即可报考或不提要求):
天津医科大学、承德医学院、山西医科大学、长治医学院、沈阳医学院、哈尔滨医科大学、黑龙江中医药大学、南京医科大学、徐州医科大学、广州医科大学
事实上,不选生物对学医的影响并不大,但化学是一门相对重要的学科,绝大多数医科学院都要求考生选有化学,所以希望各位同学都能结合自己的学科优势和专业选科要求,对自己的选科再三斟酌。





