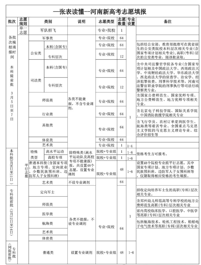
2026年河南新高考实行“3+1+2”模式。在志愿填报方面,本科普通批和专科普通批均可填报48个院校专业组平行志愿,而本科提前批和专科提前批则分别设置64个“专业+院校”平行志愿。

一、2026年河南48个志愿一览表
1.本科批次
本科提前批:包括军事类、公安类、司法类、师范类、行业类、其他类等,各类均设置64个“专业+院校”平行志愿。
本科普通批:设置48个院校专业组平行志愿,涵盖除本科提前批以外的本科高校及专业。
2.专科批次
专科提前批:包括定向培养军士类、师范类、医学类、航海类等,各类均设置64个“专业+院校”平行志愿。
专科普通批:设置48个院校专业组平行志愿,涵盖除专科提前批以外的高职(专科)专业。

二、河南本专科冲稳保个数
1.本科批次冲稳保个数
对于本科批次的48个院校专业组平行志愿:
冲击型方案:冲的志愿可以安排15个左右,稳的志愿12个左右,保的志愿21个左右。这种方案适合成绩较好、有一定冲刺能力的考生。
稳妥型方案:冲的志愿5个左右,稳的志愿22个左右,保的志愿21个左右。这种方案适合希望稳妥录取的考生。
2.专科批次冲稳保个数
对于专科批次的48个院校专业组平行志愿:
冲击型方案:冲的志愿可以安排10个左右,稳的志愿20个左右,保的志愿18个左右。这种方案适合希望冲刺更好专科院校的考生。
稳妥型方案:冲的志愿3个左右,稳的志愿28个左右,保的志愿17个左右。这种方案适合希望稳妥录取的考生。
注意:以上建议仅供参考,具体分配方案还需根据考生的实际情况、兴趣爱好、职业规划以及各学校的录取情况等因素进行综合考虑。
三、志愿填报注意事项
了解院校和专业信息:在填报志愿前,考生应充分了解目标院校和专业的招生简章、录取规则、专业特点、就业前景等信息。
合理搭配科目:考生应根据自己的兴趣和优势科目进行合理搭配,以提高录取机会。同时,要注意目标院校和专业的选科要求。
注意志愿梯度:志愿之间应有一定的梯度,避免志愿过于集中或过于分散。冲、稳、保的志愿个数应根据自身情况和目标院校、专业的录取情况进行合理安排。
及时关注信息更新:考生和家长需密切关注河南省教育考试院官方网站发布的最新信息,及时了解志愿填报的最新动态和要求。


