随着2027年第三轮“双一流”建设名单公布日期的临近,全国高校对于入围名单的期待与日俱增。根据当前高等教育发展趋势、学科建设成效及多方预测,一批高校有望在第三轮“双一流”建设中脱颖而出,成为新的“双一流”建设高校,如福建师范大学、浙江工业大学、深圳大学等。
本文将结合各地区官方支持冲刺“双一流”建设的高校和学科详情、非双一流建设高校学科核心指标达标情况,对有望入选第三轮双一流的高校进行预估分析。
一、全国第三轮双一流入围名单预估
第三轮“双一流”建设名单预计将于2027年正式公布。在此之前,各方专家、学者及研究机构基于高校学科建设成效、科研实力、社会贡献度等多方面因素,进行了深入的预测与分析。根据这些预测,一些在学科建设上取得显著成效、具备冲击世界一流学科潜力的高校,有望在第三轮评选中入围。
1、强势崛起的“双非”高校
在非“双一流”高校中,不乏一些在学科建设上表现突出的“黑马”。
例如,浙江工业大学的化学工程与技术学科,在“大团队”、“大平台”、“大项目”、“大成果”及“学科点层次”等核心指标上均表现出色,达标率高达100%。该校化学工程与技术学科不仅拥有以院士领衔的强大师资队伍,还承担了多项国家重点研发计划,科研成果丰硕,具备冲击“双一流”的强劲实力。
同样,深圳大学的计算机科学与技术、信息与通信工程及基础医学等学科也表现出色,多个学科核心指标达标率在4/5以上。特别是计算机科学与技术学科,依托清华大学援建的深厚底蕴,已构建起完善的科研平台和强大的师资队伍,有望在第三轮评选中脱颖而出。
2、行业特色鲜明的单科性高校
在行业特色高校中,一些学校在特定领域具有显著优势。
例如,福建农林大学的植物保护学科,在“大团队”、“大平台”等方面表现突出,拥有全国重点实验室和国家国际科技合作基地等高水平科研平台。该校植物保护学科在农作物病虫害防控、生物防治等领域取得了一系列重要成果,具备冲击“双一流”的潜力。
此外,温州医科大学的临床医学学科在全球ESI排名中进入前1‰,拥有国家临床医学研究中心和国家重点实验室等高端平台,科研成果显著。该校临床医学学科在眼视光学、药学等领域处于国内领先地位,有望在第三轮评选中成功入围。
3、传统强校的非“双一流”学科
在已入选“双一流”建设的高校中,也不乏一些非“双一流”建设学科表现出色。
例如,北京交通大学的系统科学、北京工业大学的土木工程等学科,在各自领域内具有显著优势,且核心指标达标率较高。这些学科在师资队伍、科研平台、科研项目及科研成果等方面均表现出色,具备冲击下一轮“双一流”建设的潜力。
下面是有望入选第三轮双一流高校的名单示例:
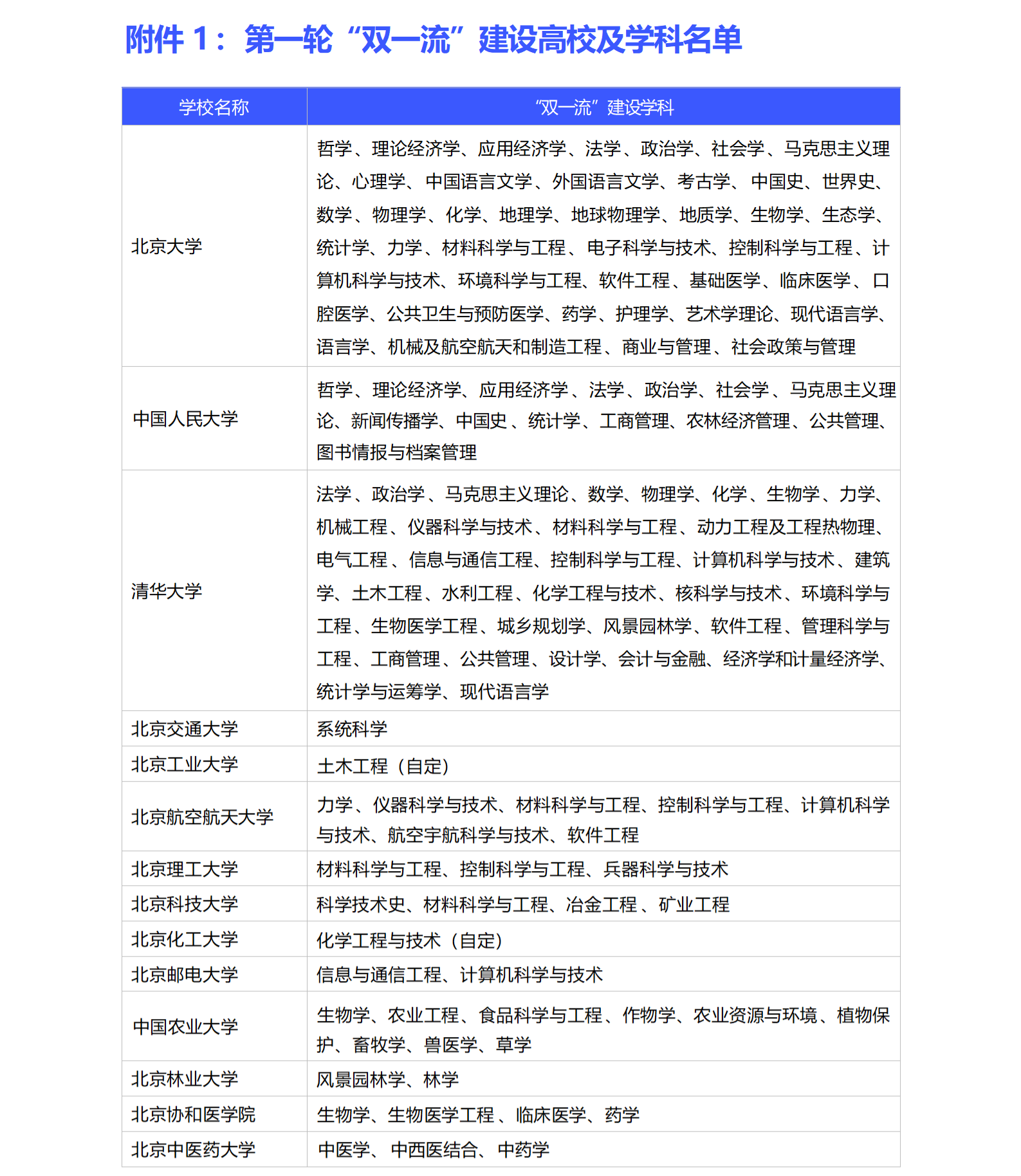
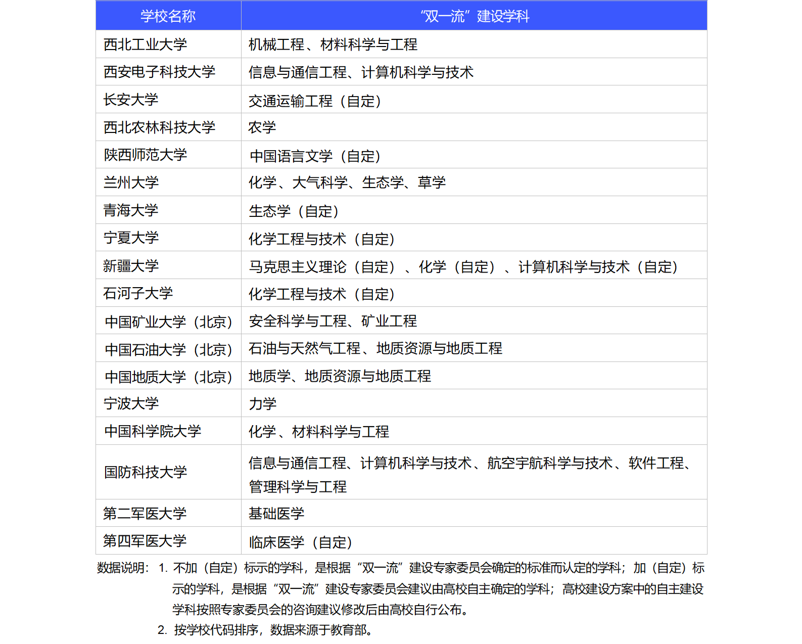
二、全国第一轮双一流大学名单概览
第一轮“双一流”建设高校及学科名单(部分示例):
北京大学:哲学、理论经济学、应用经济学等;
中国人民大学:哲学、理论经济学、应用经济学等;
清华大学:法学、政治学、马克思主义理论等;
北京航空航天大学:力学、仪器科学与技术、材料科学与工程等;
浙江大学:化学、生物学、生态学等。
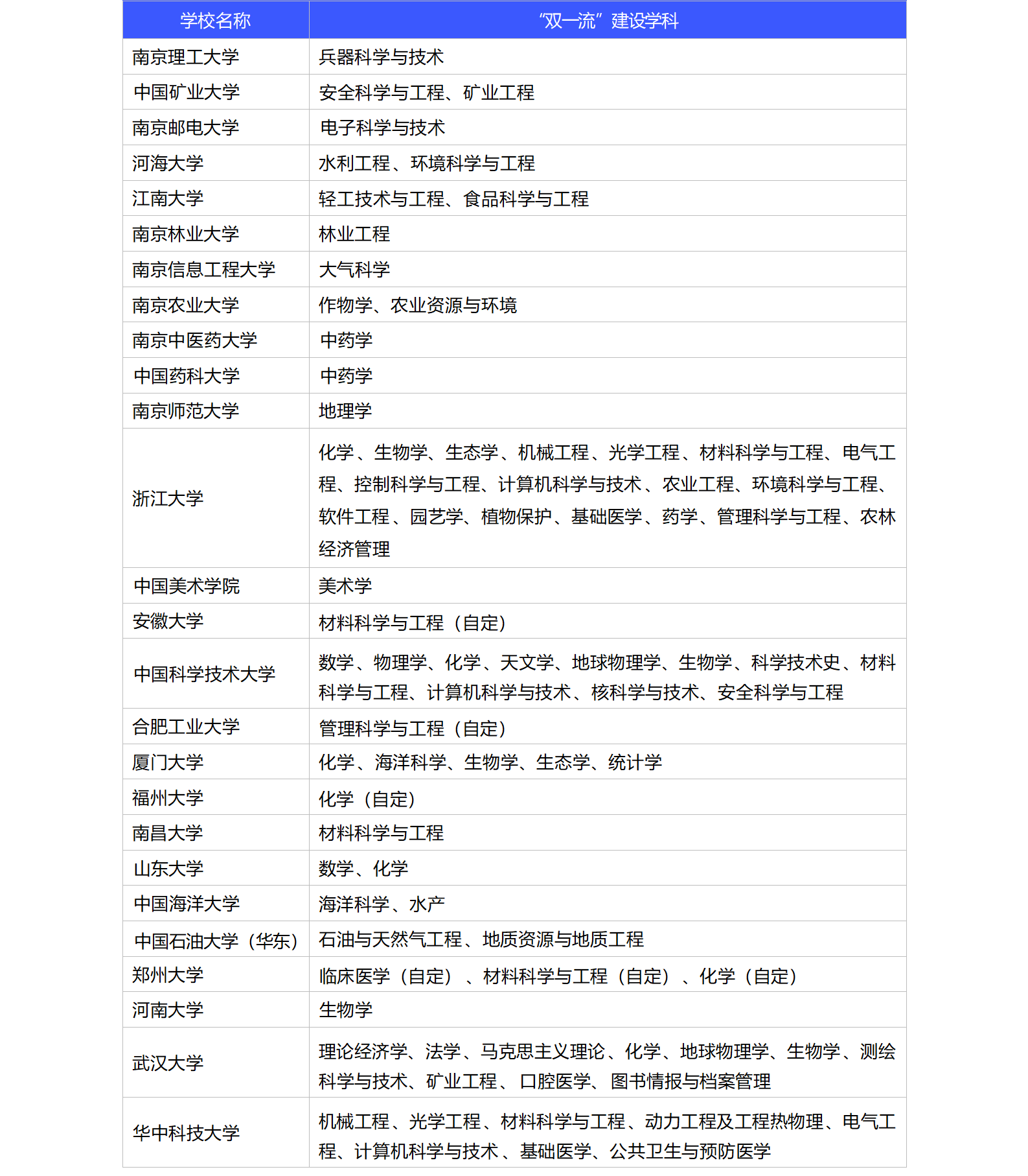
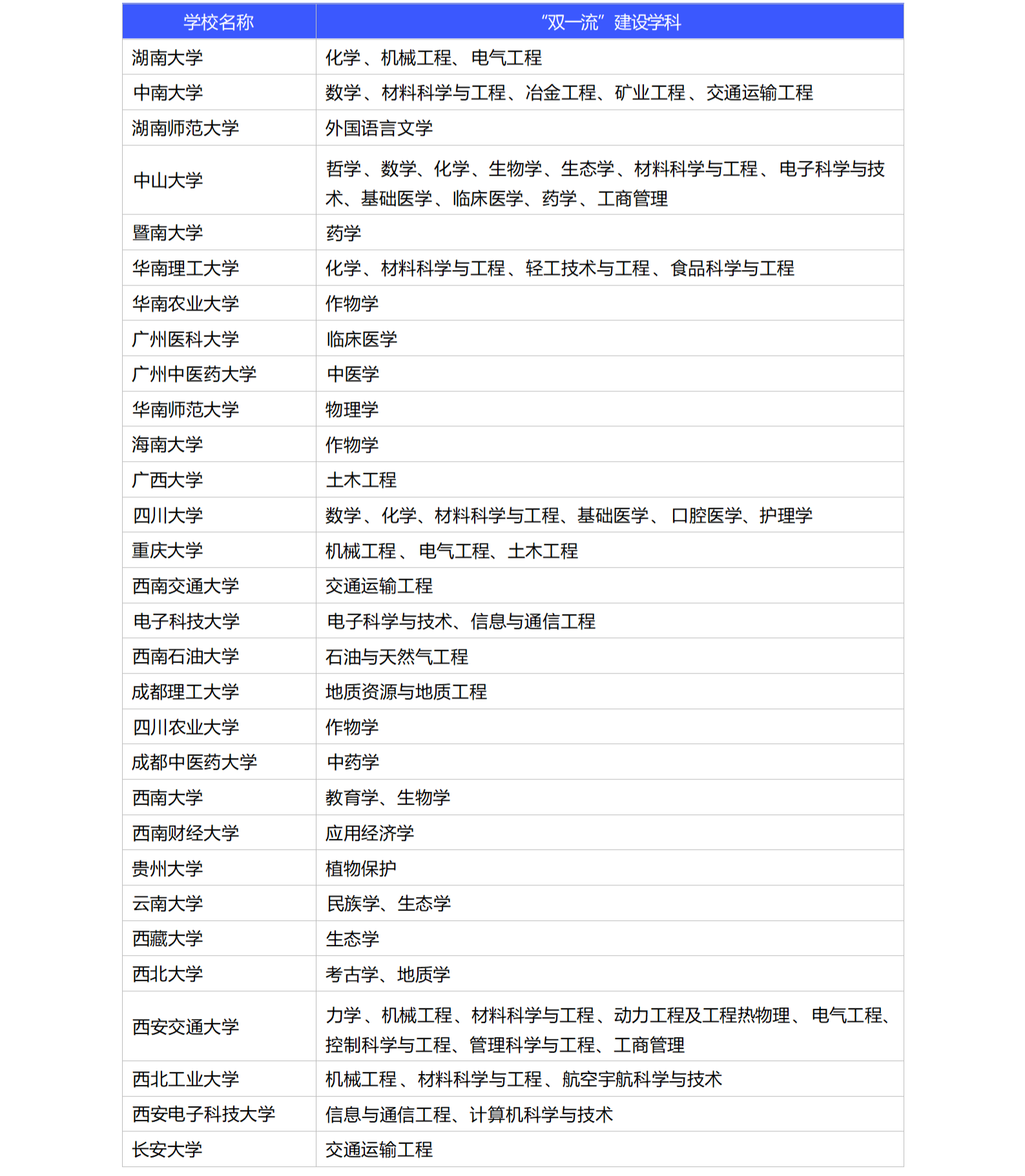
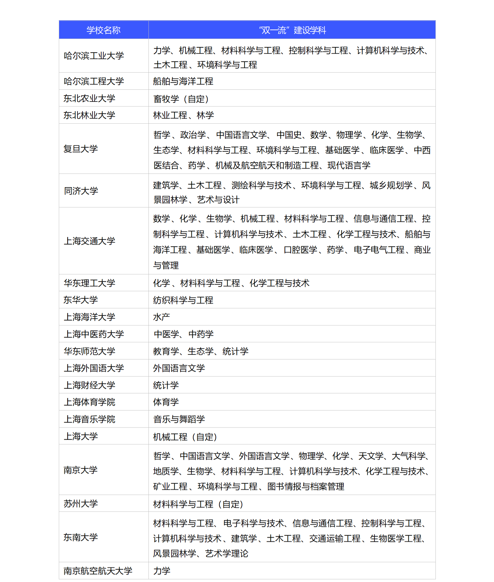
下面是全国第一轮双一流建设高校及学科名单(需滑动查阅):
三、全国第二轮双一流大学名单概览
第二轮“双一流”建设高校及学科名单(部分示例):
北京大学:(自主确定建设学科并自行公布);
中国人民大学:哲学、理论经济学、应用经济学等;
清华大学:(自主确定建设学科并自行公布);
北京航空航天大学:力学、仪器科学与技术、材料科学与工程等;
浙江大学:化学、生物学、生态学等。
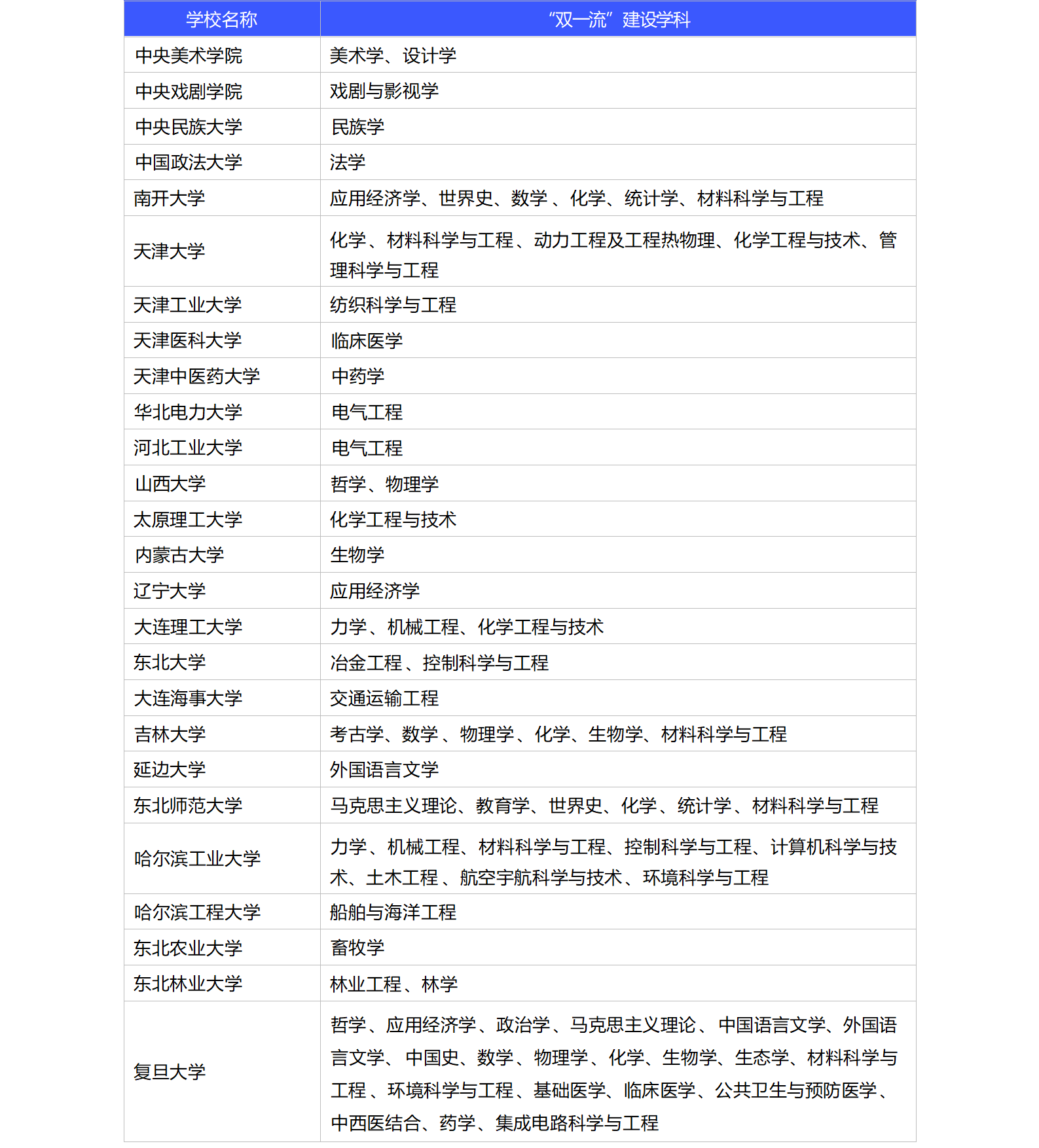
下面是全国第二轮双一流建设高校及学科名单(需滑动查阅):



