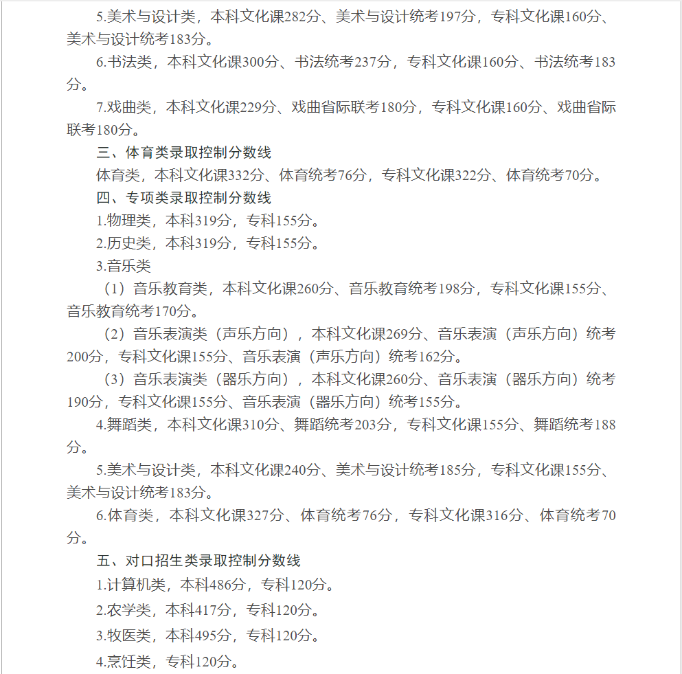
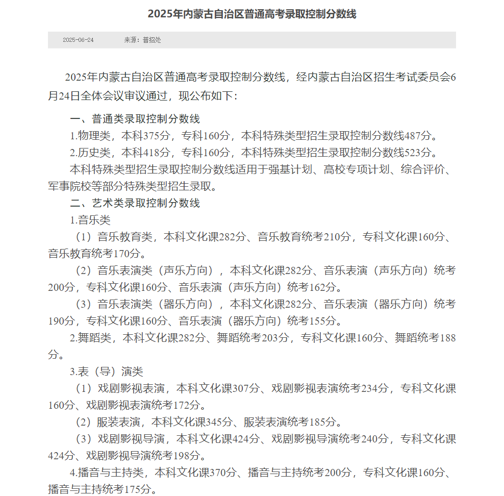
2025年内蒙古高考分数线为:特控线为523分、本科为418分、专科为160分,此为历史类批次线。 关于2025内蒙古高考更多分数线及一分一段表详情,本文都进行了整理,供查阅。
一、2025年内蒙古高考录取分数线
特控线:物理类487分、历史类523分;
本科:物理类375分、历史类418分;
专科:物理类160分、历史类160分。
二、2025年内蒙古一分一段表
物理类考生中,分数在704分及以上的有11人,在670分及以上的有393人,在640分及以上的有1763人,在615分及以上的有4284人。
历史类考生中,分数在675分及以上的有12人,在670分及以上的有23人,在640分及以上的有270人,在615分及以上的有963人。
(表格需滑动查阅)
三、2025年内蒙古高考各大学录取分数线
由于各大学在内蒙古的高考数据是很庞杂的,小编整理了2025年在内蒙古本科和专科的录取分数线TOP100一览表,如下:
(一)本科
在内蒙古本科批中,分数最高、最难考的五个院校专业组是北京大学(第002组,694分,物理类)、清华大学(第001组,693分,物理类)、上海交通大学(第001组,688分,物理类)、复旦大学(第001组,685分,物理类)、上海交通大学医学院(第001组,684分,物理类)。
最低分是345分,共有1个院校专业组在该分数上,对应最低分大学是海口经济学院(第600组,345分,物理类),该校为民办本科院校,2025年在内蒙古录取最低位次排名为75092名,结合批次线来看,考生压本科线报考就有机会被录取。
下面是内蒙古本科录取分数线Top100汇总表:
| 学校名 | 首选 科目 |
专业组 | 2025 分数 |
2025 位次 |
|---|---|---|---|---|
| 北京大学 | 物理 | 第002组 | 694 | 47 |
| 清华大学 | 物理 | 第001组 | 693 | 49 |
| 上海交通大学 | 物理 | 第001组 | 688 | 82 |
| 复旦大学 | 物理 | 第001组 | 685 | 120 |
| 上海交通大学医学院 | 物理 | 第001组 | 684 | 133 |
| 浙江大学 | 物理 | 第002组 | 683 | 140 |
| 哈尔滨工业大学 | 物理 | 第101组 | 682 | 152 |
| 复旦大学上海医学院 | 物理 | 第001组 | 681 | 167 |
| 清华大学 | 历史 | 第002组 | 681 | 12以内 |
| 南京大学 | 物理 | 第002组 | 680 | 190 |
| 中国科学技术大学 | 物理 | 第001组 | 680 | 190 |
| 中国人民大学 | 物理 | 第004组 | 677 | 245 |
| 哈尔滨工业大学 | 物理 | 第102组 | 676 | 266 |
| 北京大学医学部 | 物理 | 第001组 | 676 | 266 |
| 北京大学 | 历史 | 第001组 | 675 | 12 |
| 北京航空航天大学 | 物理 | 第001组 | 672 | 350 |
| 西安交通大学 | 物理 | 第002组 | 670 | 393 |
| 北京理工大学 | 物理 | 第001组 | 669 | 413 |
| 浙江大学医学院 | 物理 | 第001组 | 669 | 413 |
| 哈尔滨工业大学 (深圳) |
物理 | 第001组 | 668 | 436 |
| 四川大学 | 物理 | 第003组 | 668 | 436 |
| 北京大学医学部 | 物理 | 第002组 | 668 | 436 |
| 上海交通大学 | 历史 | 第003组 | 667 | 31 |
| 中南大学 | 物理 | 第004组 | 666 | 495 |
| 复旦大学 | 历史 | 第002组 | 665 | 38 |
| 北京航空航天大学 | 物理 | 第016组 (民族班) |
665 | 519 |
| 北京邮电大学 | 物理 | 第001组 | 664 | 541 |
| 同济大学 | 物理 | 第003组 | 663 | 577 |
| 中国人民大学 | 历史 | 第002组 | 662 | 51 |
| 上海交通大学 | 物理 | 第002组 | 662 | 601 |
| 中国人民大学 | 历史 | 第001组 | 661 | 56 |
| 东南大学 | 物理 | 第001组 | 661 | 638 |
| 西北工业大学 | 物理 | 第001组 | 660 | 670 |
| 浙江大学 | 历史 | 第001组 | 659 | 70 |
| 武汉大学 | 物理 | 第502组 | 659 | 713 |
| 南京大学 | 历史 | 第001组 | 657 | 81 |
| 同济大学 | 物理 | 第005组 (中外合作) |
657 | 793 |
| 华南理工大学 | 物理 | 第005组 | 656 | 841 |
| 南开大学 | 物理 | 第101组 | 656 | 841 |
| 武汉大学 | 物理 | 第501组 | 656 | 841 |
| 中国药科大学 | 物理 | 第006组 | 656 | 841 |
| 中国政法大学 | 历史 | 第002组 | 655 | 92 |
| 上海交通大学 | 历史 | 第004组 | 654 | 98 |
| 中山大学 | 物理 | 第003组 | 654 | 950 |
| 武汉大学 | 物理 | 第504组 | 654 | 950 |
| 华中科技大学 | 物理 | 第001组 | 654 | 950 |
| 南开大学 | 物理 | 第102组 | 653 | 1003 |
| 武汉大学 | 历史 | 第101组 | 652 | 108 |
| 天津大学 | 物理 | 第003组 | 652 | 1052 |
| 华中科技大学 | 物理 | 第002组 | 651 | 1099 |
| 北京师范大学 | 历史 | 第001组 | 650 | 134 |
| 大连理工大学 | 物理 | 第001组 | 650 | 1149 |
| 重庆大学 | 物理 | 第001组 | 650 | 1149 |
| 武汉大学 | 历史 | 第102组 | 649 | 141 |
| 四川大学 | 物理 | 第002组 | 649 | 1218 |
| 同济大学 | 物理 | 第004组 | 649 | 1218 |
| 哈尔滨工业大学 (威海) |
物理 | 第101组 | 649 | 1218 |
| 南开大学 | 历史 | 第103组 | 648 | 152 |
| 南开大学 | 历史 | 第401组 (民族班) |
648 | 152 |
| 北京航空航天大学 | 物理 | 第004组 (中外合作) |
648 | 1272 |
| 中山大学 | 物理 | 第002组 | 648 | 1272 |
| 北京师范大学 | 物理 | 第003组 | 648 | 1272 |
| 西安交通大学 | 历史 | 第001组 | 647 | 160 |
| 西北工业大学 | 物理 | 第009组 (民族班) |
647 | 1316 |
| 哈尔滨工业大学 | 物理 | 第103组 (民族班) |
647 | 1316 |
| 电子科技大学 | 物理 | 第001组 | 647 | 1316 |
| 北京交通大学 | 物理 | 第001组 | 647 | 1316 |
| 西安交通大学 | 物理 | 第116组 | 647 | 1316 |
| 厦门大学 | 物理 | 第011组 | 646 | 1372 |
| 哈尔滨工程大学 | 物理 | 第202组 | 646 | 1372 |
| 同济大学 | 历史 | 第002组 | 645 | 189 |
| 东南大学 | 物理 | 第008组 | 645 | 1424 |
| 山东大学 | 物理 | 第008组 | 645 | 1424 |
| 哈尔滨工业大学 (威海) |
物理 | 第102组 | 645 | 1424 |
| 北京航空航天大学 | 历史 | 第002组 | 644 | 199 |
| 同济大学 | 历史 | 第001组 | 644 | 199 |
| 北京邮电大学 | 物理 | 第002组 | 644 | 1490 |
| 山东大学 | 物理 | 第006组 | 644 | 1490 |
| 哈尔滨工程大学 | 物理 | 第203组 | 644 | 1490 |
| 中国人民大学 (苏州校区) |
物理 | 第002组 (中外合作) |
644 | 1490 |
| 中山大学 | 历史 | 第001组 | 643 | 217 |
| 厦门大学 | 历史 | 第001组 | 643 | 217 |
| 北京交通大学 | 物理 | 第002组 | 643 | 1568 |
| 同济大学 | 物理 | 第008组 | 643 | 1568 |
| 深圳理工大学 | 物理 | 第001组 | 643 | 1568 |
| 吉林大学 | 历史 | 第200组 | 642 | 228 |
| 东南大学 | 物理 | 第010组 | 642 | 1634 |
| 厦门大学 | 物理 | 第012组 | 642 | 1634 |
| 东南大学 | 历史 | 第002组 | 641 | 254 |
| 厦门大学 | 历史 | 第002组 | 641 | 254 |
| 中国人民大学 (苏州校区) |
历史 | 第001组 (中外合作) |
641 | 254 |
| 南京航空航天大学 | 物理 | 第001组 | 641 | 1697 |
| 重庆大学 | 物理 | 第003组 | 641 | 1697 |
| 天津医科大学 | 物理 | 第003组 | 641 | 1697 |
| 大连医科大学 | 物理 | 第002组 | 640 | 1763 |
| 华南理工大学 | 物理 | 第006组 | 640 | 1763 |
| 武汉大学 | 物理 | 第508组 (民族班) |
640 | 1763 |
| 北京理工大学 | 历史 | 第002组 | 639 | 292 |
| 东南大学 | 历史 | 第003组 | 639 | 292 |
| 哈尔滨工程大学 | 物理 | 第204组 | 639 | 1832 |
(二)专科
在内蒙古高职专科批中,分数最高、最难考的五个院校专业组是沧州医学高等专科学校(第003组,488分,历史类)、石家庄邮电职业技术学院(第001组,474分,历史类)、广州民航职业技术学院(第007组,473分,历史类)、石家庄邮电职业技术学院(第017组,473分,历史类)、湖北中医药高等专科学校(第003组,473分,物理类)。
最低分是160分,共有3个院校专业组在该分数上,包含包头轻工职业技术学院(第202组,历史类)、满洲里俄语职业学院(第001组,历史类)、内蒙古能源职业学院(第502组,历史类)。
下面是内蒙古专科录取分数线Top100汇总表:
| 学校名 | 首选 科目 |
专业组 | 2025 分数 |
2025 位次 |
|---|---|---|---|---|
| 沧州医学高等专科学校 | 历史 | 第003组 | 488 | 11307 |
| 石家庄邮电职业技术学院 | 历史 | 第001组 | 474 | 13038 |
| 广州民航职业技术学院 | 历史 | 第007组 | 473 | 13173 |
| 石家庄邮电职业技术学院 | 历史 | 第017组 | 473 | 13173 |
| 湖北中医药高等专科学校 | 物理 | 第003组 | 473 | 37836 |
| 石家庄邮电职业技术学院 | 历史 | 第003组 | 469 | 13678 |
| 石家庄邮电职业技术学院 | 历史 | 第005组 | 466 | 14085 |
| 浙江经贸职业技术学院 | 历史 | 第004组 | 465 | 14211 |
| 石家庄邮电职业技术学院 | 历史 | 第011组 | 464 | 14338 |
| 石家庄邮电职业技术学院 | 历史 | 第019组 | 463 | 14468 |
| 石家庄邮电职业技术学院 | 历史 | 第007组 | 462 | 14602 |
| 石家庄邮电职业技术学院 | 历史 | 第015组 | 462 | 14602 |
| 石家庄邮电职业技术学院 | 历史 | 第009组 | 461 | 14733 |
| 石家庄邮电职业技术学院 | 历史 | 第013组 | 461 | 14733 |
| 唐山职业技术学院 | 历史 | 第003组 | 461 | 14733 |
| 山东电力高等专科学校 | 物理 | 第001组 | 459 | 42207 |
| 青岛职业技术学院 | 历史 | 第002组 | 458 | 15131 |
| 唐山职业技术学院 | 历史 | 第002组 | 458 | 15131 |
| 沧州医学高等专科学校 | 历史 | 第002组 | 458 | 15131 |
| 石家庄邮电职业技术学院 | 历史 | 第021组 | 457 | 15264 |
| 沧州医学高等专科学校 | 历史 | 第001组 | 457 | 15264 |
| 成都农业科技职业学院 | 历史 | 第002组 | 456 | 15378 |
| 四川交通职业技术学院 | 历史 | 第002组 | 455 | 15526 |
| 枣庄职业学院 | 历史 | 第001组 | 455 | 15526 |
| 长春医学高等专科学校 | 历史 | 第001组 | 453 | 15792 |
| 襄阳职业技术学院 | 历史 | 第002组 | 453 | 15792 |
| 浙江经贸职业技术学院 | 历史 | 第011组 | 451 | 16073 |
| 长沙电力职业技术学院 | 历史 | 第001组 | 450 | 16205 |
| 西安铁路职业技术学院 | 历史 | 第002组 | 449 | 16333 |
| 武汉电力职业技术学院 | 历史 | 第111组 | 448 | 16471 |
| 浙江经贸职业技术学院 | 历史 | 第014组 | 448 | 16471 |
| 石家庄铁路职业技术学院 | 历史 | 第001组 | 447 | 16617 |
| 北京交通运输职业学院 | 历史 | 第002组 | 447 | 16617 |
| 运城护理职业学院 | 历史 | 第001组 | 447 | 16617 |
| 唐山职业技术学院 | 物理 | 第007组 | 446 | 46355 |
| 白城医学高等专科学校 | 历史 | 第201组 | 445 | 16894 |
| 辽宁轻工职业学院 | 历史 | 第129组 | 442 | 17309 |
| 山东中医药高等专科学校 | 历史 | 第001组 | 441 | 17446 |
| 上海民航职业技术学院 | 历史 | 第001组 | 441 | 17446 |
| 河北轨道运输职业技术学院 | 历史 | 第001组 | 441 | 17446 |
| 江苏航空职业技术学院 | 历史 | 第002组 | 441 | 17446 |
| 襄阳职业技术学院 | 物理 | 第005组 | 441 | 48019 |
| 河北化工医药职业技术学院 | 历史 | 第002组 | 439 | 17704 |
| 湖北财税职业学院 | 历史 | 第001组 | 439 | 17704 |
| 南阳医学高等专科学校 | 历史 | 第001组 | 438 | 17852 |
| 唐山职业技术学院 | 历史 | 第001组 | 436 | 18135 |
| 山东畜牧兽医职业学院 | 历史 | 第001组 | 435 | 18281 |
| 商洛职业技术学院 | 历史 | 第101组 | 435 | 18281 |
| 南京科技职业学院 | 历史 | 第001组 | 433 | 18556 |
| 济南护理职业学院 | 历史 | 第001组 | 433 | 18556 |
| 山西金融职业学院 | 历史 | 第001组 | 432 | 18667 |
| 陕西财经职业技术学院 | 历史 | 第001组 | 431 | 18798 |
| 北京农业职业学院 | 历史 | 第002组 | 430 | 18943 |
| 广州民航职业技术学院 | 历史 | 第005组 | 429 | 19082 |
| 天津市职业大学 | 历史 | 第001组 | 429 | 19082 |
| 三峡电力职业学院 | 历史 | 第001组 | 428 | 19239 |
| 西安医学高等专科学校 | 历史 | 第101组 | 428 | 19239 |
| 湖南高速铁路职业技术学院 | 历史 | 第001组 | 427 | 19365 |
| 山东司法警官职业学院 | 历史 | 第001组 | 427 | 19365 |
| 承德护理职业学院 | 历史 | 第001组 | 427 | 19365 |
| 上海民航职业技术学院 | 历史 | 第300组 | 427 | 19365 |
| 益阳医学高等专科学校 | 历史 | 第001组 | 427 | 19365 |
| 河南职业技术学院 | 历史 | 第001组 | 426 | 19513 |
| 浙江经贸职业技术学院 | 历史 | 第010组 | 426 | 19513 |
| 濮阳医学高等专科学校 | 历史 | 第001组 | 426 | 19513 |
| 大庆医学高等专科学校 | 历史 | 第002组 | 425 | 19664 |
| 武汉铁路职业技术学院 | 历史 | 第001组 | 425 | 19664 |
| 天津海运职业学院 | 历史 | 第002组 | 425 | 19664 |
| 广州民航职业技术学院 | 历史 | 第006组 (中外合作) |
424 | 19778 |
| 山东化工职业学院 | 历史 | 第002组 | 424 | 19778 |
| 宁夏警官职业学院 | 历史 | 第001组 | 424 | 19778 |
| 唐山职业技术学院 | 历史 | 第005组 | 424 | 19778 |
| 江苏海事职业技术学院 | 历史 | 第002组 | 424 | 19778 |
| 漳州职业技术学院 | 历史 | 第001组 | 423 | 19905 |
| 北京青年政治学院 | 历史 | 第001组 | 423 | 19905 |
| 湖南大众传媒职业技术学院 | 历史 | 第001组 | 423 | 19905 |
| 陕西工商职业学院 | 历史 | 第001组 | 423 | 19905 |
| 临汾职业技术学院 | 历史 | 第001组 | 423 | 19905 |
| 临汾职业技术学院 | 历史 | 第101组 | 423 | 19905 |
| 山西药科职业学院 | 历史 | 第002组 | 422 | 20019 |
| 唐山职业技术学院 | 历史 | 第004组 | 422 | 20019 |
| 山东商业职业技术学院 | 历史 | 第003组 | 421 | 20158 |
| 山东商业职业技术学院 | 历史 | 第005组 | 421 | 20158 |
| 江西医学高等专科学校 | 历史 | 第105组 | 421 | 20158 |
| 陕西铁路工程职业技术学院 | 历史 | 第001组 | 421 | 20158 |
| 西安航空职业技术学院 | 历史 | 第101组 | 421 | 20158 |
| 北京财贸职业学院 | 历史 | 第001组 | 421 | 20158 |
| 常州机电职业技术学院 | 历史 | 第001组 | 421 | 20158 |
| 青岛职业技术学院 | 历史 | 第003组 | 420 | 20297 |
| 上海出版印刷高等专科学校 | 历史 | 第002组 | 420 | 20297 |
| 营口职业技术学院 | 历史 | 第001组 | 420 | 20297 |
| 河南农业职业学院 | 历史 | 第001组 | 420 | 20297 |
| 江苏航空职业技术学院 | 历史 | 第001组 | 420 | 20297 |
| 天津电子信息职业技术学院 | 历史 | 第001组 | 419 | 20443 |
| 石家庄医学高等专科学校 | 历史 | 第003组 (中外合作) |
419 | 20443 |
| 湘潭医卫职业技术学院 | 历史 | 第001组 | 419 | 20443 |
| 包头铁道职业技术学院 | 历史 | 第201组 | 419 | 20443 |
| 浙江工商职业技术学院 | 历史 | 第002组 | 419 | 20443 |
| 辽宁金融职业学院 | 历史 | 第001组 | 419 | 20443 |
| 枣庄职业学院 | 历史 | 第003组 | 419 | 20443 |





