近些年来,很多医学院院校由于实力突出,满足条件都官宣更名为大学,根据教育部最新公布的高校名单中,全国只剩余20多所公立本科医学院,而根据梳理得知,近一半的医学院正在朝着更名医科大学的道路奋进。那么国内目前正在更名的医科学院有哪些呢?本期小编将为大家带来解答,并为大家附上2022年全国即将更名或已更名的医学大学名单。
一、医学院更名大学最新消息
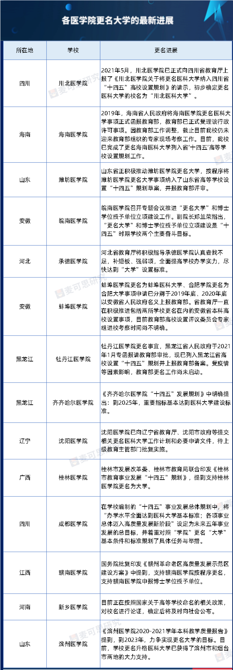
根据不完全统计,各省市目前至少有14所医学院目标更名大学,仅在今年上半年,海南医学院、皖南医学院、蚌埠医学院等多所医学院纷纷曝出推进更名“医科大学”的新动态。其中,蚌埠医学院和海南医学院已将相关材料上报教育部,等待专家组进校考察。
1、海南医学院
据海南省教育厅消息,2月16日,2022年海南全省教育工作会议暨“能力提升建设年”动员部署会议在海口召开。在“优化高校布局和学科专业结构”方面提到:支持海南医学院更名为海南医科大学,建设为“热带医学特色鲜明的高水平医科大学”。
2、皖南医学院
皖南医学院召开专题会议推进“更名大学”和博士学位授予单位立项建设工作。副院长郑兰荣指出,“更名大学”和博士学位授予单位立项建设是“十四五”时期学校两个主要奋斗目标。
3、蚌埠医学院
安徽省教育厅曾发布信息称,“2019年底,蚌埠医学院更名为蚌埠医科大学一事,省政府已正式向教育部申报”;蚌埠市委市政府重视,早在2016年,就与蚌埠医学院签署合作协议,双方将共同创建蚌埠医科大学,到2018年,还专门成立更名大学工作领导小组。

二、2022全国即将更名的医学大学名单
自2012年起,国内已有10多所医学院经过教育部批准成功更名为医科大学,为了方便大学了解,以下是小编为大家整理的目前已更名成功的医科大学名单。
1、贵州省
遵义医学院:2018年更名为遵义医科大学;
贵阳医学院:2015年更名为贵阳医科大学;
2、广东省
广东医学院:2016年更名为广东医科大学;
广州医学院:2013年更名为广州医科大学;
3、辽宁省
辽宁医学院:2016年更名为辽宁医科大学;
4、江苏省
徐州医学院:2016年更名为徐州医科大学;
5、四川省
泸州医学院:2016年更名为西南医科大学;
6、浙江省
温州医学院:2013年更名为温州医科大学;
7、内蒙古自治区
内蒙古医学院:2012年更名为内蒙古医科大学;
8、云南省
昆明医学院:2012年更名为昆明医科大学。








