2024年山东潍坊高三一模考试将在3月4日-6日进行,此次模考其实还是一次小型联考,由潍坊市和滨州市共同参加,对两个地区的高三考生来说都有着重要的意义。
本次考试模式依旧是新高考模式,科目主要包括语文、数学、外语、物理、化学、生物、历史、政治和地理。小编会在考后第一时间为大家更新各科试卷及答案解析,以供同学们参考。

2024潍坊一模各科试卷及答案解析
1、语文试卷及答案解析









2、数学试卷及答案解析






3、英语试卷及答案解析






4、物理试卷及答案解析











5、历史试卷及答案解析










6、化学试卷及答案解析






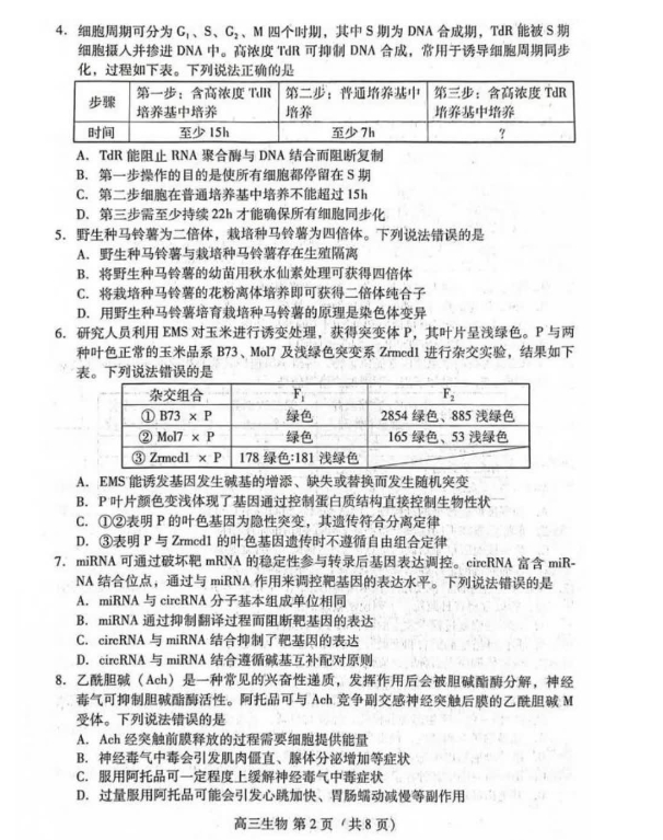
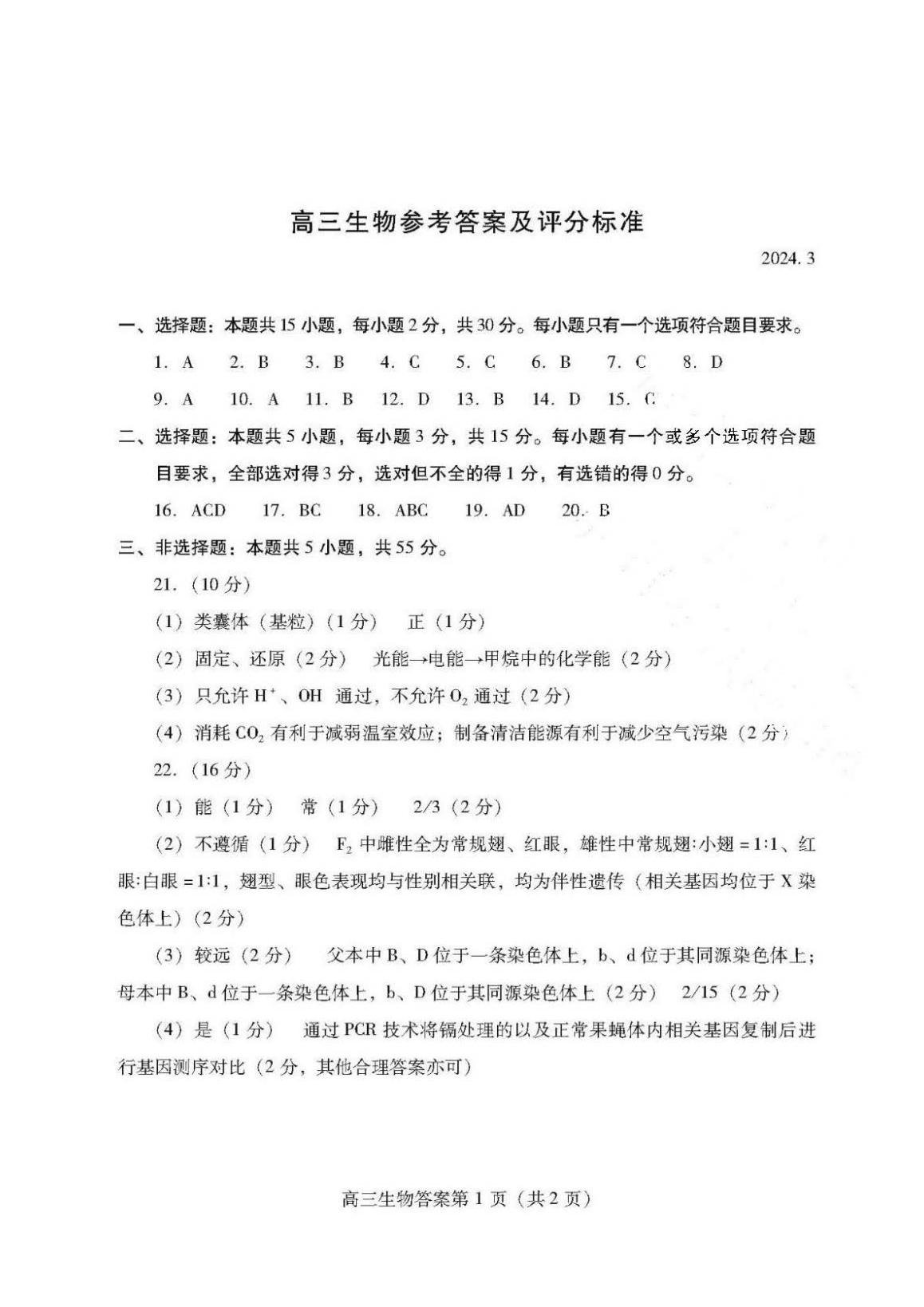
7、生物试卷及答案解析










8、地理试卷及答案解析










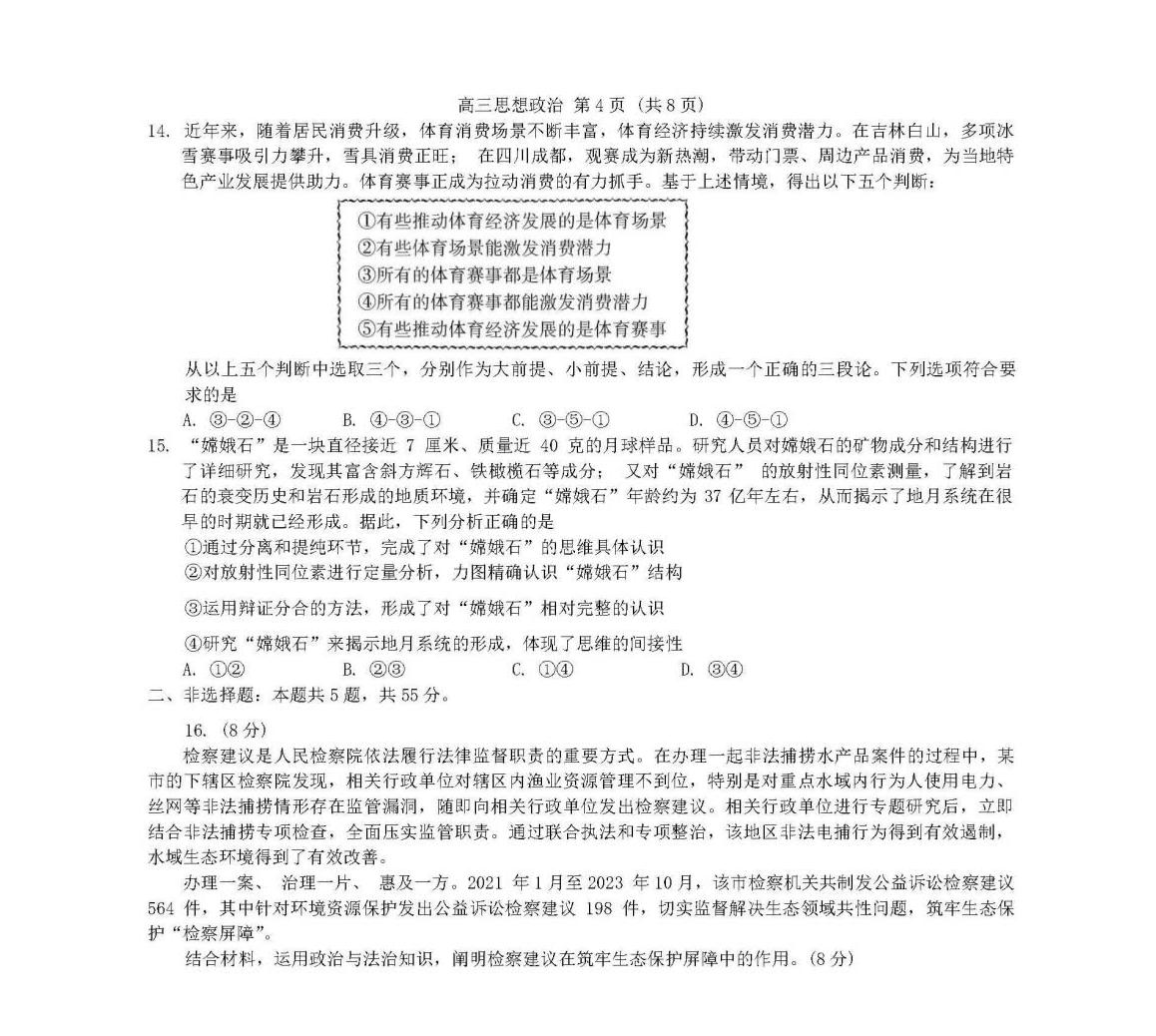
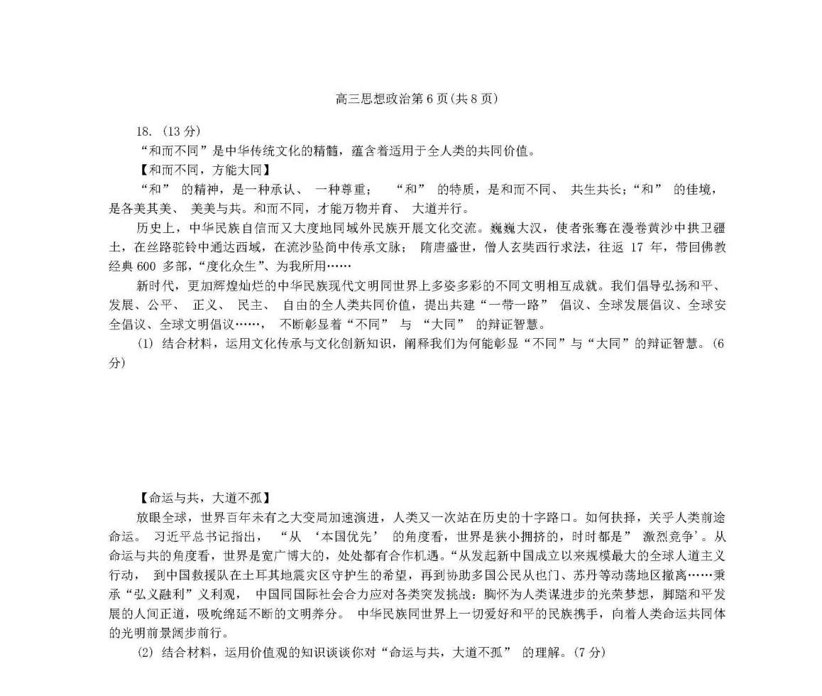
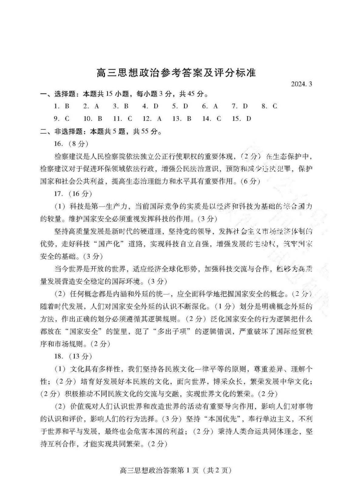
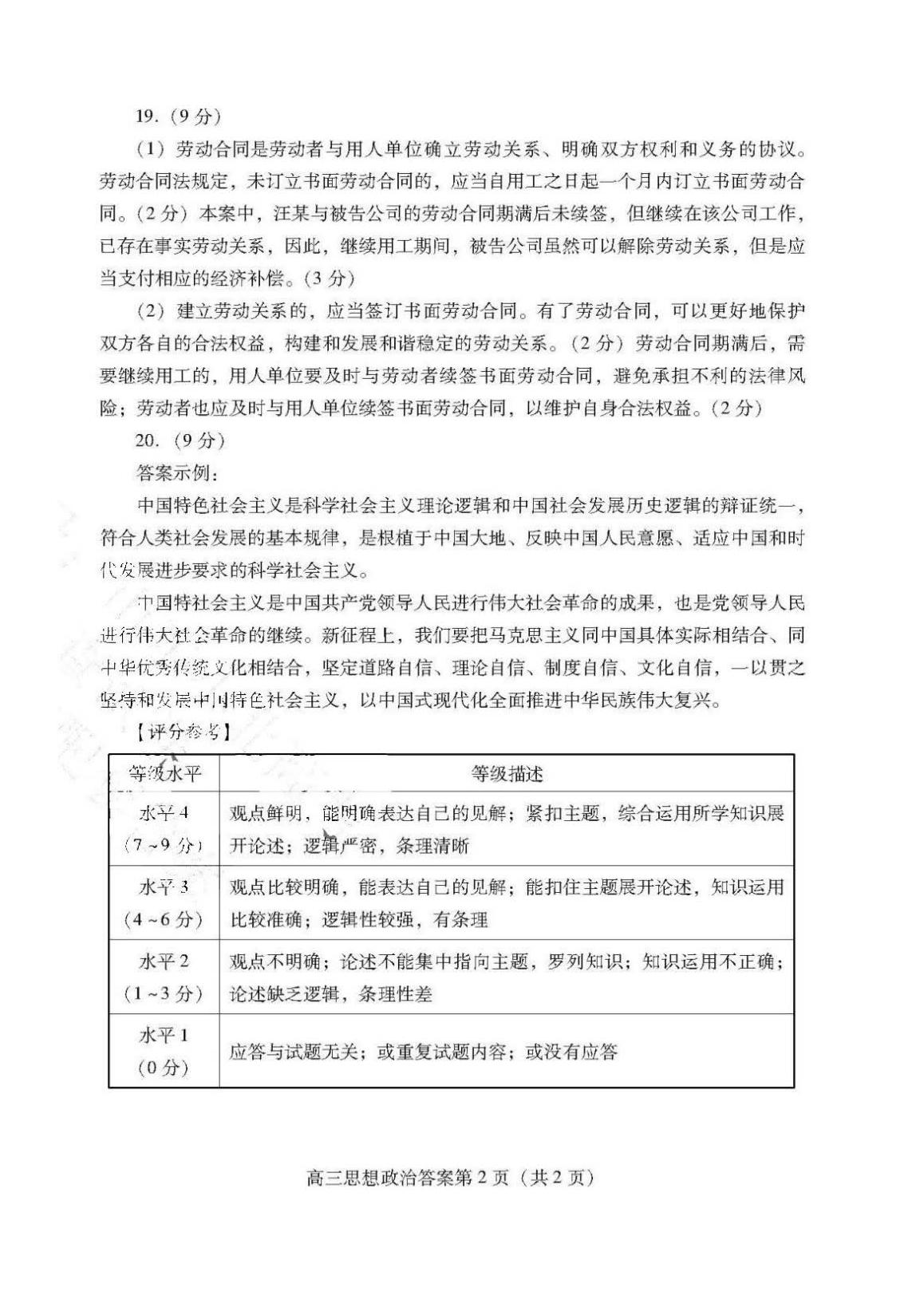
9、政治试卷及答案解析












