2024年广东一模考试于3月13日开始,持续3天。本次考试涵盖九个科目,包括语文、数学、英语、物理、历史、化学、地理、政治和生物等。考试结束后,小编将及时上传试卷及答案解析,帮助同学们核对考试情况,以便估分。

一、2024年广东一模考试时间安排
各科目具体考试时间安排:
3月13日(星期三):
上午:语文(09:00-11:30)
下午:数学(15:00-17:00)
3月14日(星期四):
上午:物理/历史(09:00-10:15)
下午:英语/日语(含听力)( 15:00-17:00)
3月15日(星期五):
上午:化学(08:30-9:45)、 地理( 11:00-12:15)
下午:思想政治(14:30-15:45)、生物学(17:00-18:15)
二、2024年广东一模各科试卷及答案解析
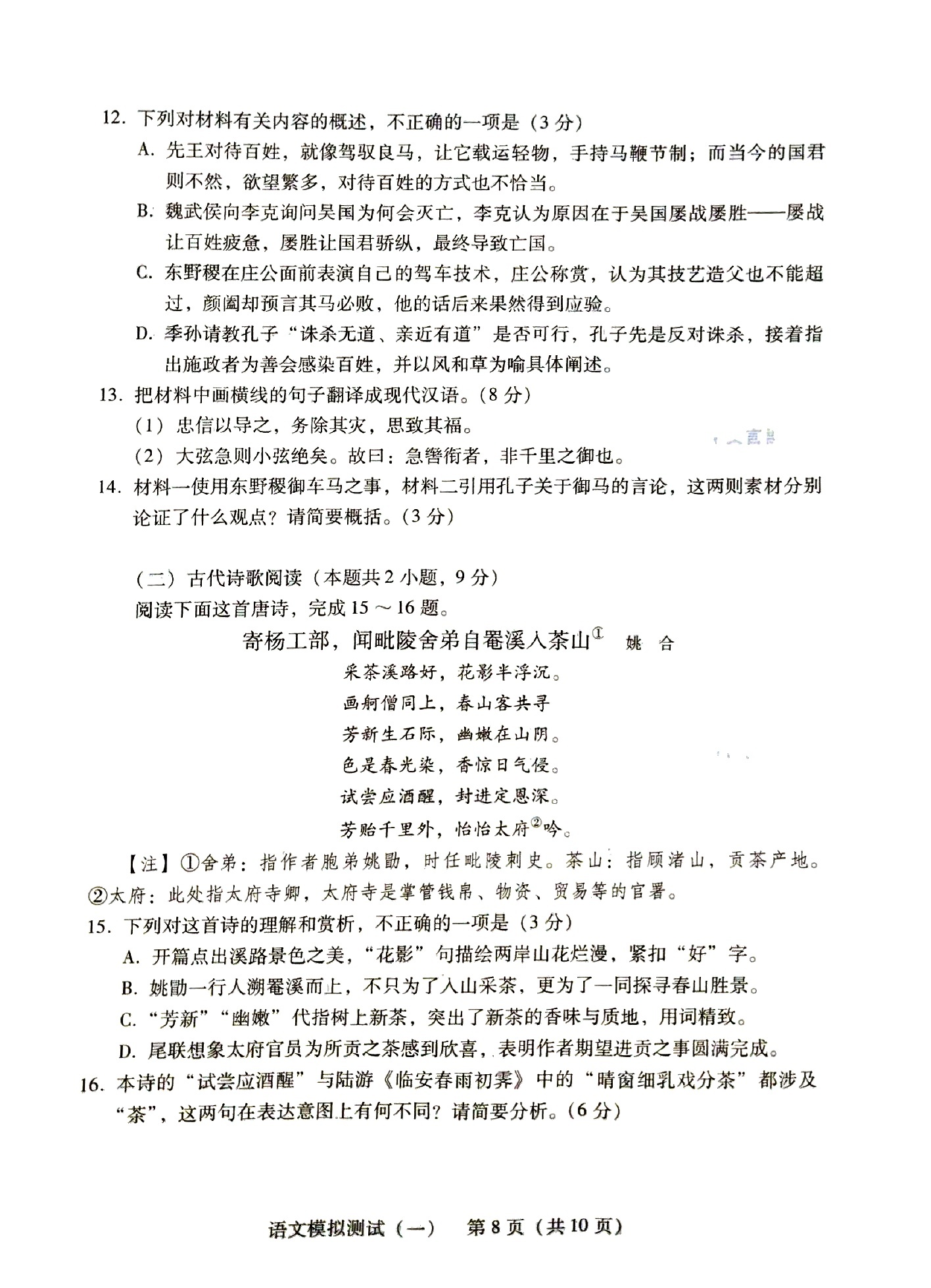
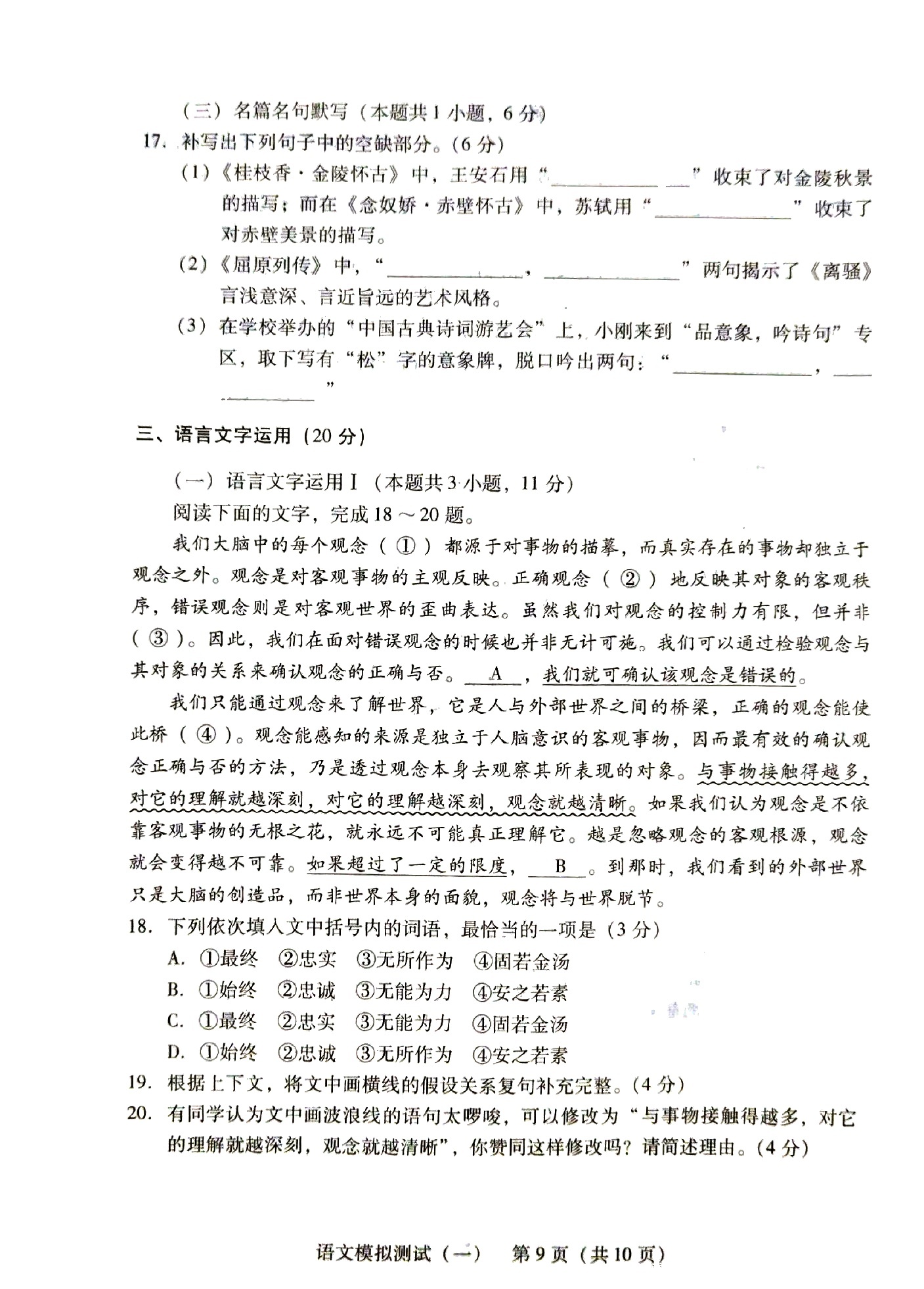
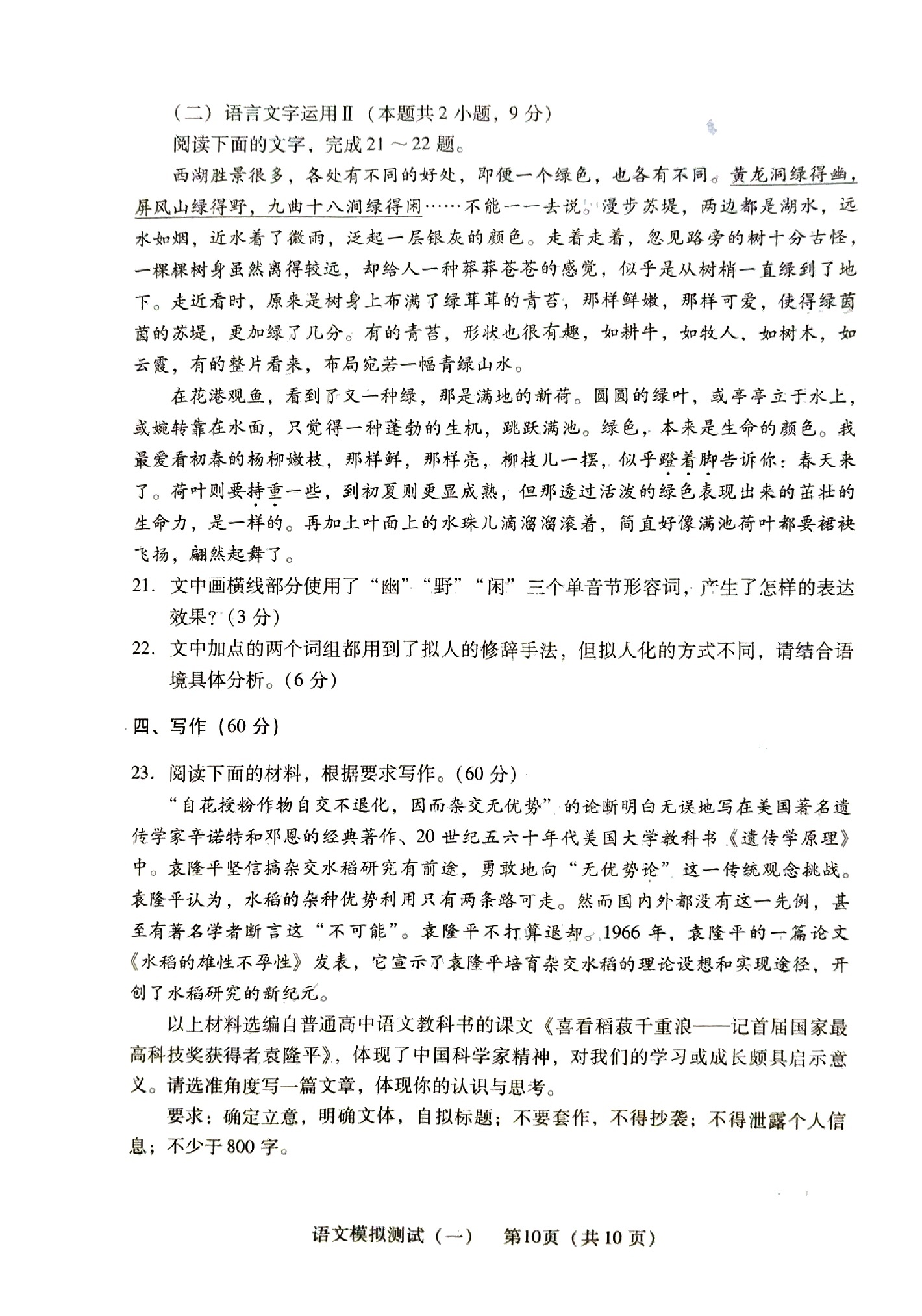
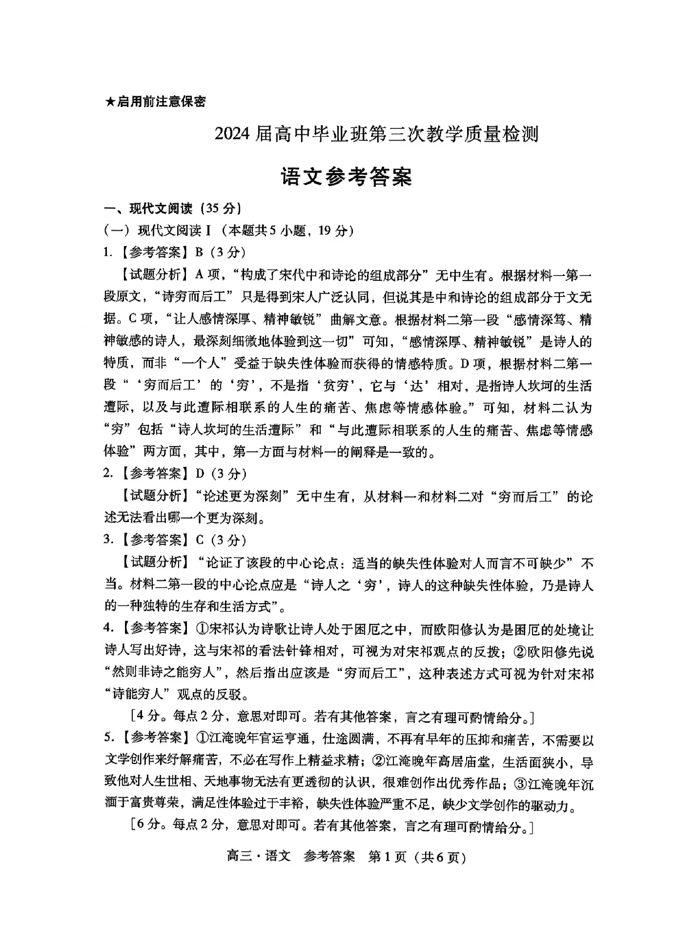
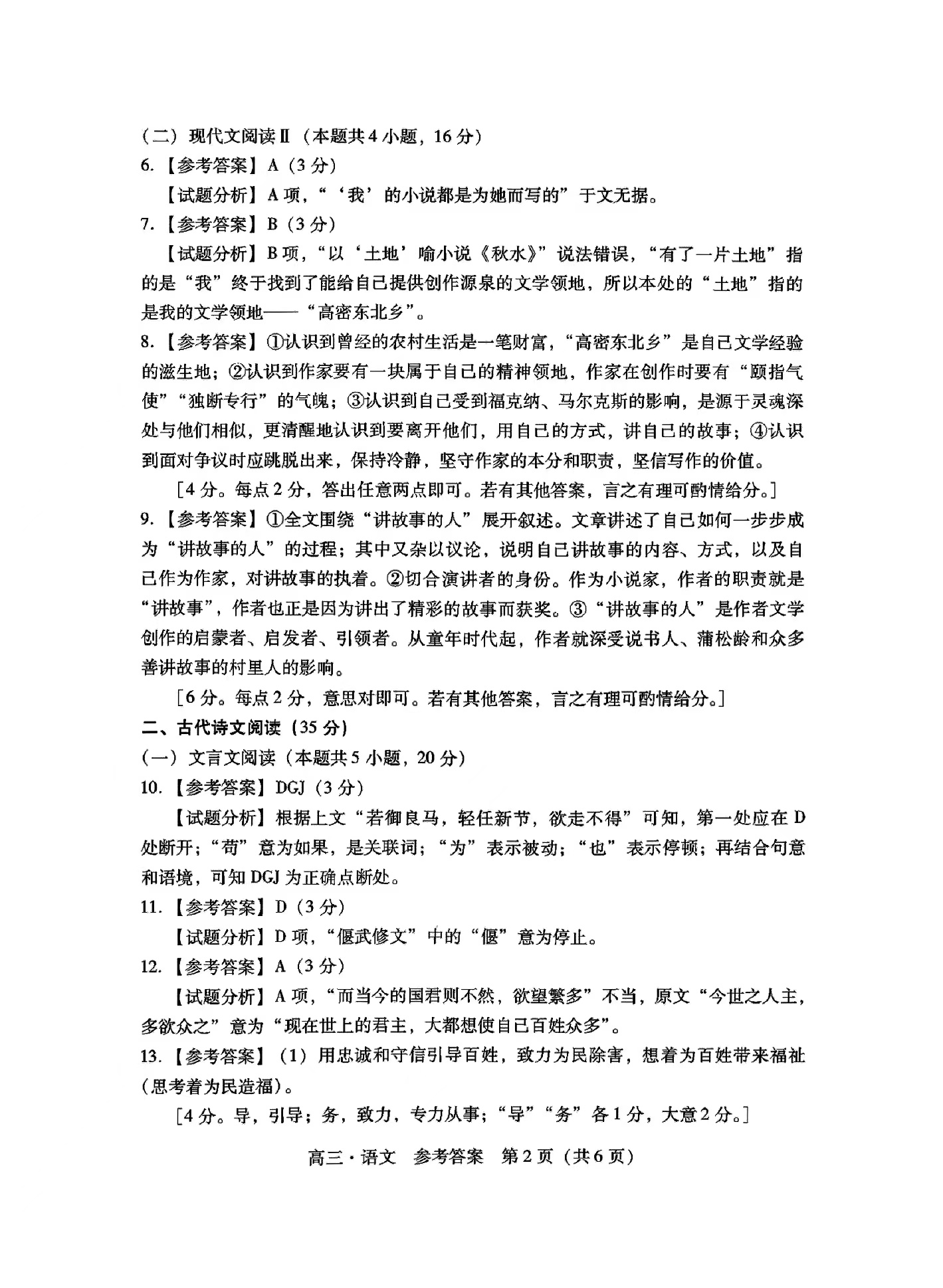
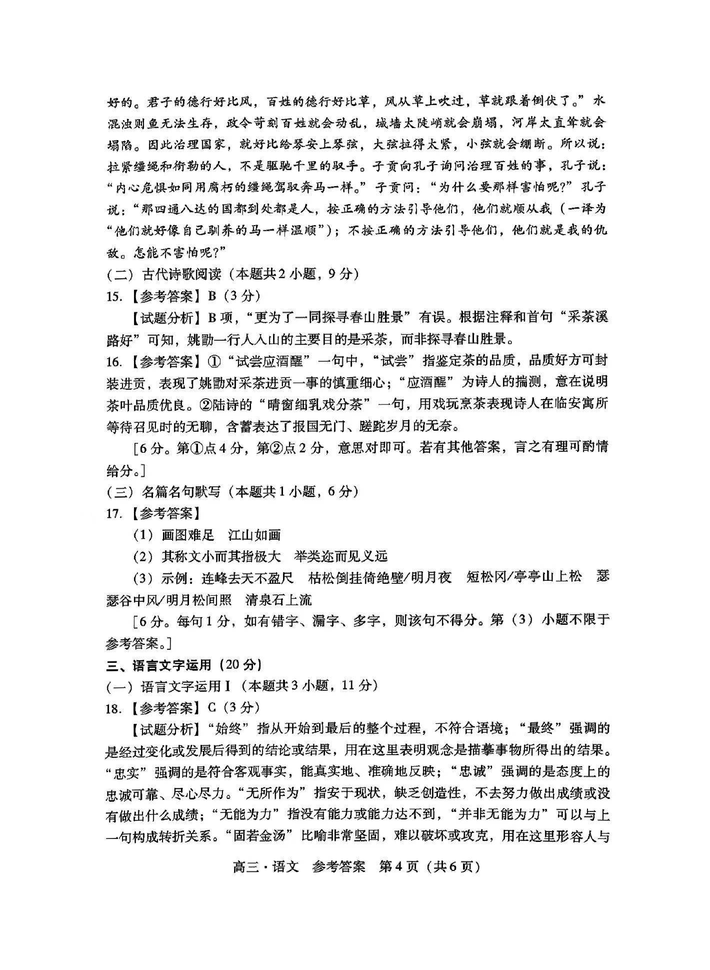
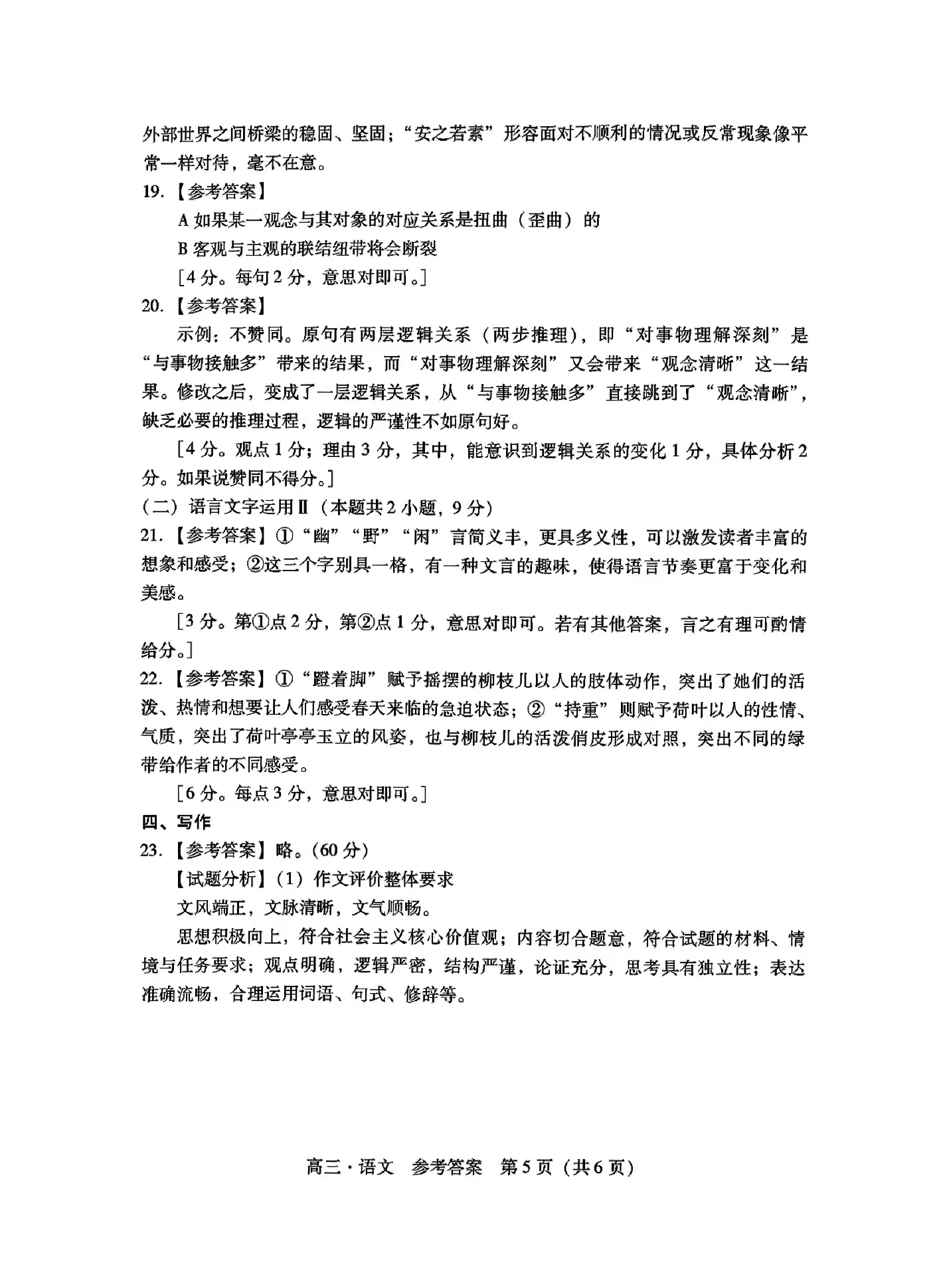
1、2024年广东一模语文答案及试卷解析
















2、2024年广东一模数学试卷及答案解析












3、2024年广东一模英语试卷及答案解析












4、2024年广东一模物理试卷及答案解析









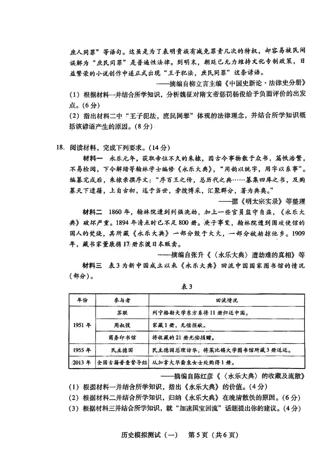
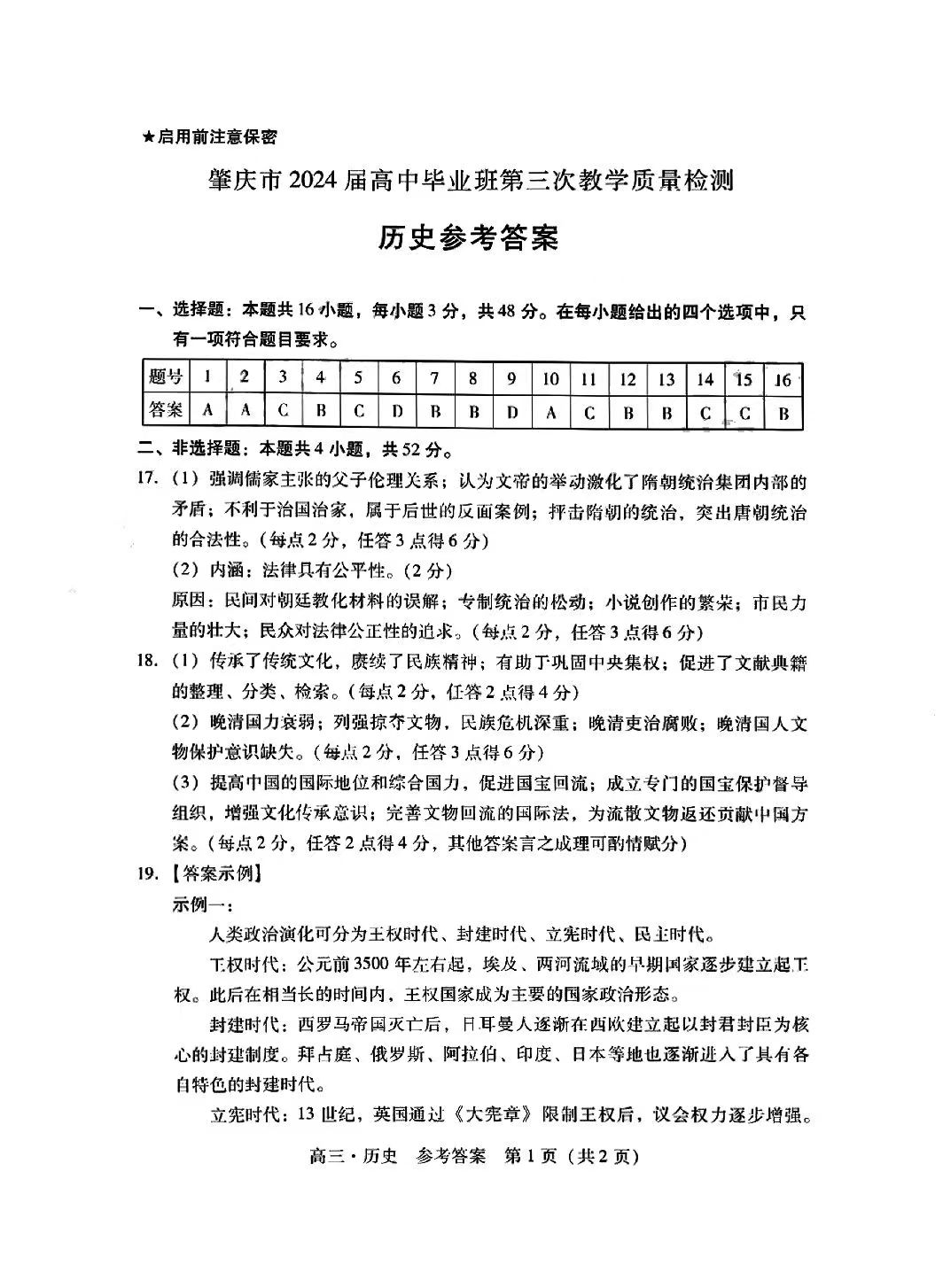
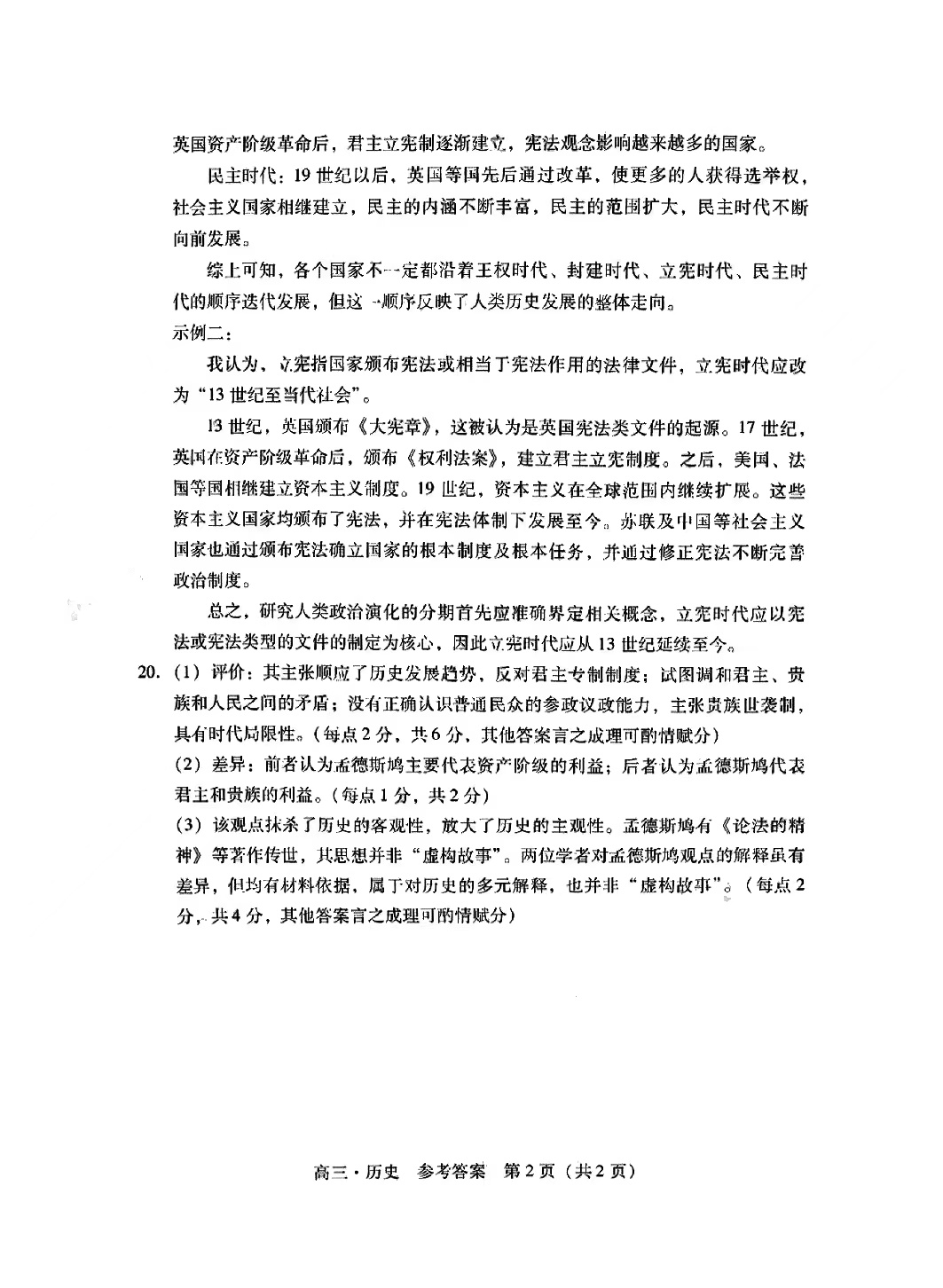
5、2024年广东一模历史试卷及答案解析








6、2024年广东一模化学试卷及答案解析










7、2024年广东一模地理试卷及答案解析







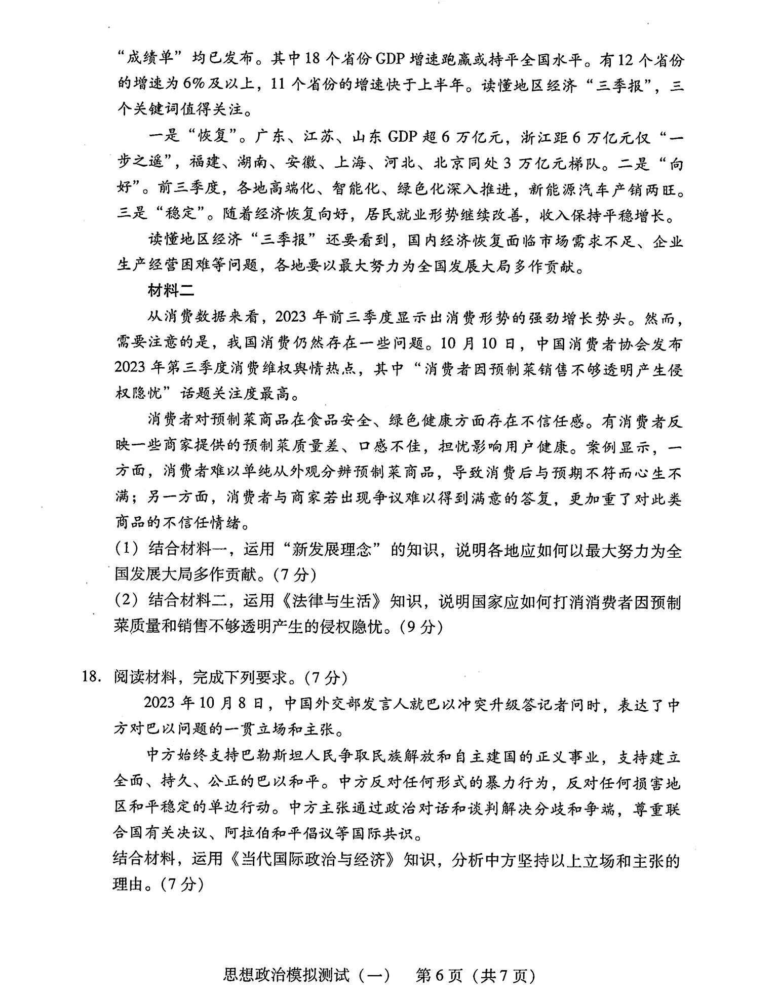
8、2024年广东一模政治试卷及答案解析










9、2024年广东一模生物试卷及答案解析












