2023重庆一诊考试将于2023年1月8日开考,考试结束后本文将更新重庆市2023届高三第一次联合诊断性检测地理答案及试卷,下文为小编搜集整理的2023重庆一诊康德卷地理试卷及答案,供大家参考。
2023年重庆一诊考试是2023届学生进入高三的一次非常重要的考试,模拟考试的重要性很大,能为同学们的复习提供方向,有着查缺补漏的作用,让我们同学在高考的考场上更好地发挥自己的水平,所以希望同学们最好认真对待2023重庆高三第一次诊断性考试。高三任何一场考试对于同学们来说都有重要的参考价值,从而在一场场考试中走向高考。
2023重庆一诊考试其他科目试题及参考答案汇总:https://www.gk100.com/read_492803596.htm(点击、搜索复制查看)
一、2023重庆一诊地理试卷

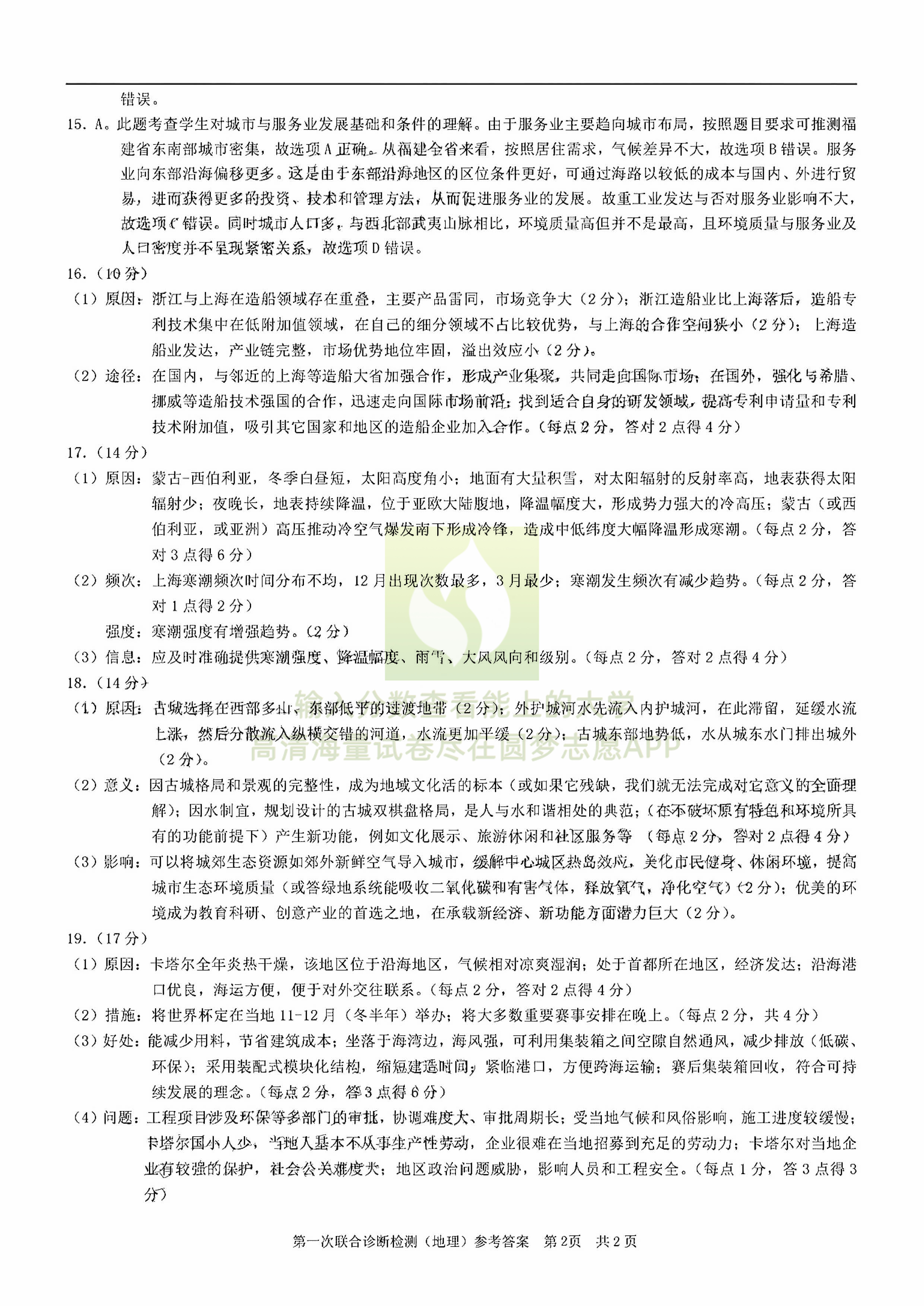
二、 2023重庆一诊地理答案解析




