2025江西国家专项计划招生学校有郑州警察学院、北方民族大学、中央司法警官学院、防灾科技学院等,2024年江西国家专项计划最低录取分数线:历史类469分、物理类482分。历史类收分最低的是郑州警察学院、物理类收分最低的是北方民族大学。

一、江西国家专项计划院校名单
江西省实施国家专项计划招生的大学一共是188所。
江西175所国家专项大学名单完整版:

下面是江西国家专项计划实施区域名单:
九江市:修水县
萍乡市:莲花县
籍州市:籍县区、上犹县、安远县、宁都县、于都县、兴国县、会昌县、寻乌县、石城县、瑞金市、南康区
上饶市:广信区、横峰县、余干县、鄱阳县
吉安市:遂川县、万安县、永新县、井冈山市、吉安县
抚州市:乐安县、广昌县

二、江西国家专项录取分数线
1、历史类
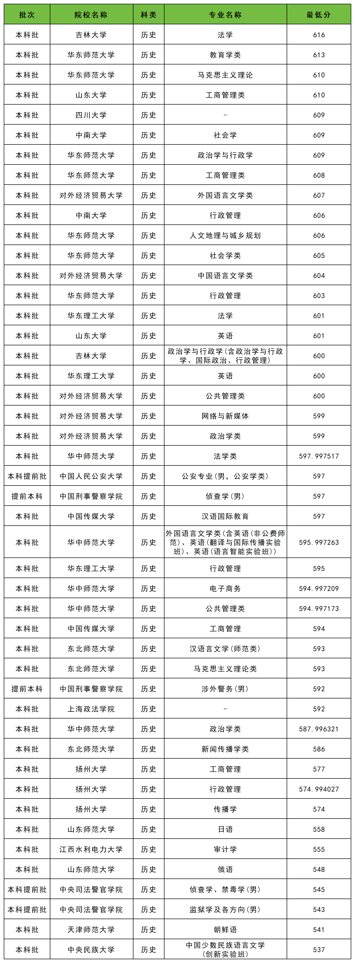
2024年江西国家专项历史类录取分数线位于469分到643分之间,各学校各专业最低分如下。
北京外国语大学:法学607分、汉语国际教育607分、外交学607分;
东北财经大学:人力资源管理565分、行政管理567分、新闻传播学类(含新闻学和广告学)567分;
东北师范大学:马克思主义理论类590分、新闻传播学类594分、汉语言文学600分;
东华大学:最低分589分;
东华理工大学:国际经济与贸易539分、广告学539分、英语539分;
对外经济贸易大学:公共管理类(海关管理、行政管理、公共事业管理、文化产业管理)601分、网络与新媒体603分、政治学类(国际政治、政治学与行政学、金融学+政治学与行政学双学士学位项目、国际政治+英语双学士学位项目)603分;
复旦大学:最低分643分;
华北电力大学(北京):最低分592分;
华东交通大学:人力资源管理565分、知识产权566分、法学567分;
华东理工大学:英语591分、工商管理(商务分析方向)593分、法学597分;
华东师范大学:人文地理与城乡规划613分、教育学类(含学前教育、特殊教育、教育康复学、公共事业管理4个专业。师范专业。)614分、政治学与行政学618分。

2、物理类
2024年江西国家专项物理类录取分数线位于482分到669分之间,收分最低的是北方民族大学旅游管理专业,收分最高的是清华大学,各学校具体分数线如下。
北方民族大学:旅游管理482分、金融数学514分、生物工程515分;
北京大学医学部:预防医学(七年制)649分、药学(六年制)655分、临床医学(五年制)657分;
北京工业大学:最低分582分;
北京化工大学:工科试验班(先进材料)595分、理科试验班(绿色化学)595分、工科试验班(绿色化工与生物医药)597分;
北京建筑大学:土木工程550分、给排水科学与工程550分、环境科学(碳减排碳中和)552分;
北京交通大学:土木类(智慧建造与智能工程)592分;
北京科技大学:土木类600分、矿业类600分、冶金工程605分;
北京理工大学:理学与材料菁英班632分、宇航与机电类636分、智能制造与智能车辆菁英班636分;
北京林业大学:林学类584分、林业工程类585分、车辆工程587分。
2024年江西国家专项计划大学录取分数线一览表(含专业分):








