2022年成都二诊非常重要,本文介绍汇总整理2022年成都二诊文综试卷,以及2022年成都二诊文综答案。
2022届成都二诊将于2022年3月21日开始,就考试结束后,本文将尽快更新成都二诊文综答案,各位同学可以持续关注本文。
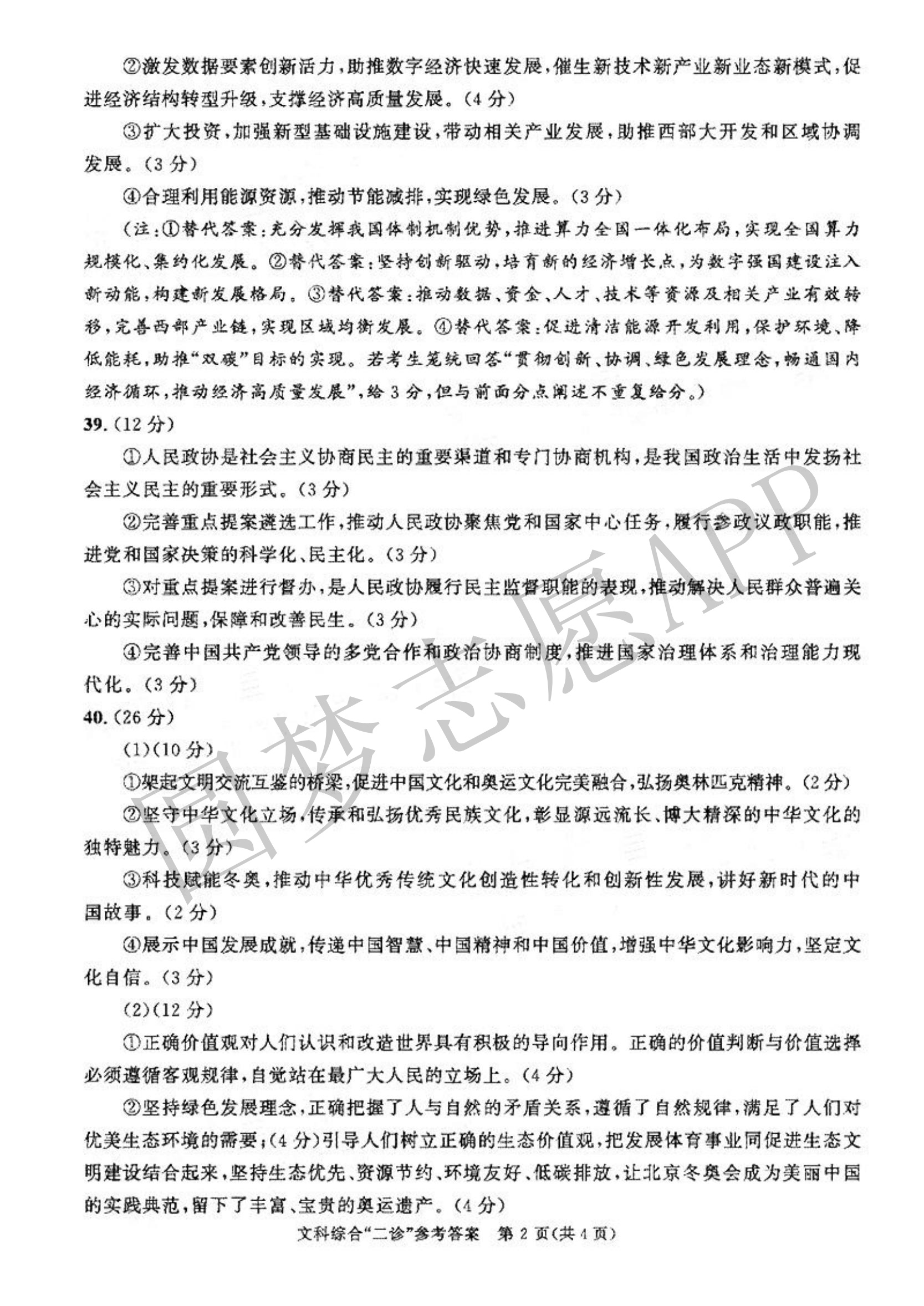
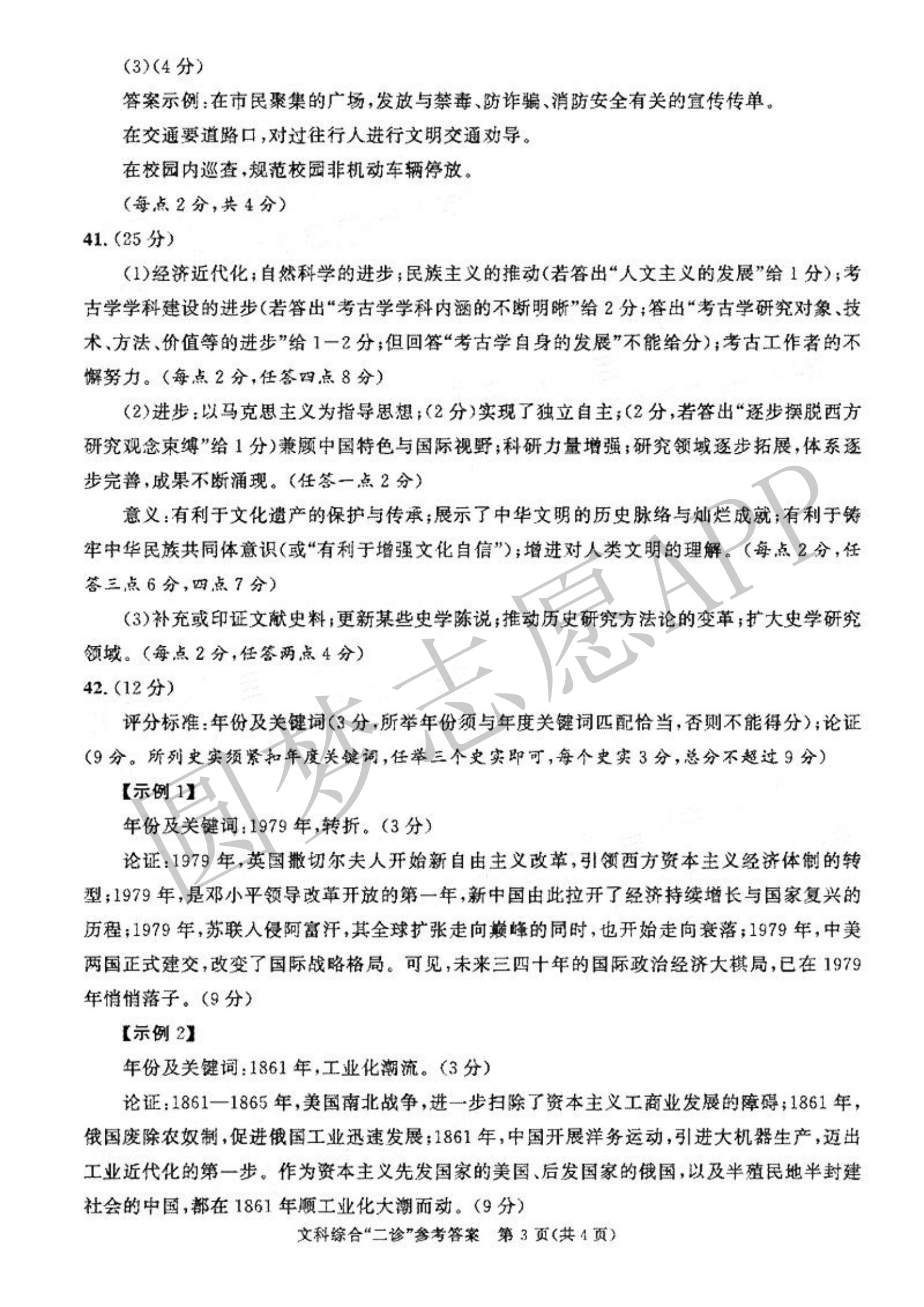
1、2022年成都二诊文综答案
关于2022年成都二诊文综试卷答案,本文将在考试结束后尽快更新。



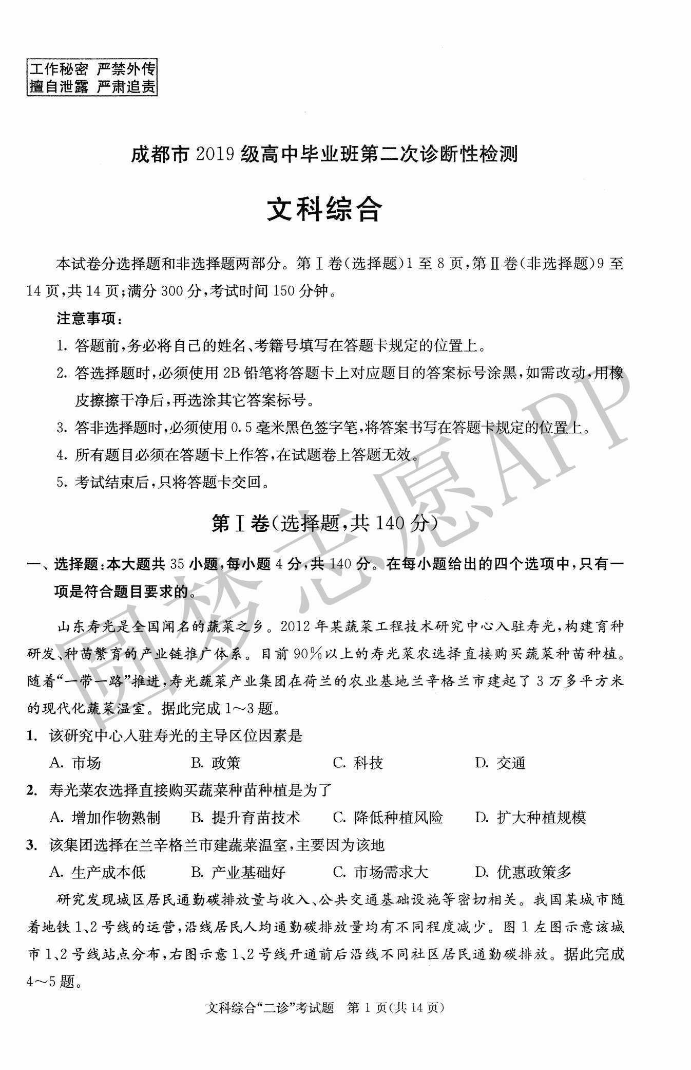
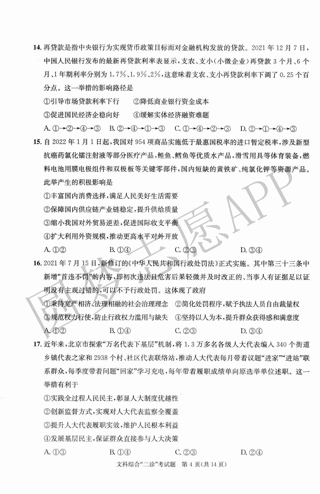
2、2022年成都二诊文综试卷














何老师
2022年成都二诊非常重要,本文介绍汇总整理2022年成都二诊文综试卷,以及2022年成都二诊文综答案。
2022届成都二诊将于2022年3月21日开始,就考试结束后,本文将尽快更新成都二诊文综答案,各位同学可以持续关注本文。
1、2022年成都二诊文综答案
关于2022年成都二诊文综试卷答案,本文将在考试结束后尽快更新。



2、2022年成都二诊文综试卷














全国本科大学2025年最低录取分数线汇总表
2024-11-26

不建议报考的50个专业清单(2026年高考生不能选、毕业即失业)
2025-12-11