2025湖北国家专项计划招生学校有沈阳农业大学、郑州警察学院、吉林农业大学、塔里木大学等,2024年湖北国家专项计划最低录取分数线:历史类478分、物理类460分。历史类收分最低的是郑州警察学院、物理类收分最低的是沈阳农业大学。

一、湖北国家专项计划院校名单
湖北省实施国家专项计划招生的大学一共是163所。
湖北163所国家专项大学名单完整版:

下面是湖北国家专项计划实施区域名单(28个):
秭归县、长阳县、五峰县、恩施市、利川市、建始县
巴东县、宣恩县、咸丰县、来凤县、雇峰县、员日区
郧西区、竹山县、竹溪县、房县、丹江口市、保康县
孝昌县、大悟县、团风县、红安县、罗田县、英山县
蕲春县、麻城市、阳新县、神龙架林区

二、湖北国家专项录取分数线
1、历史类
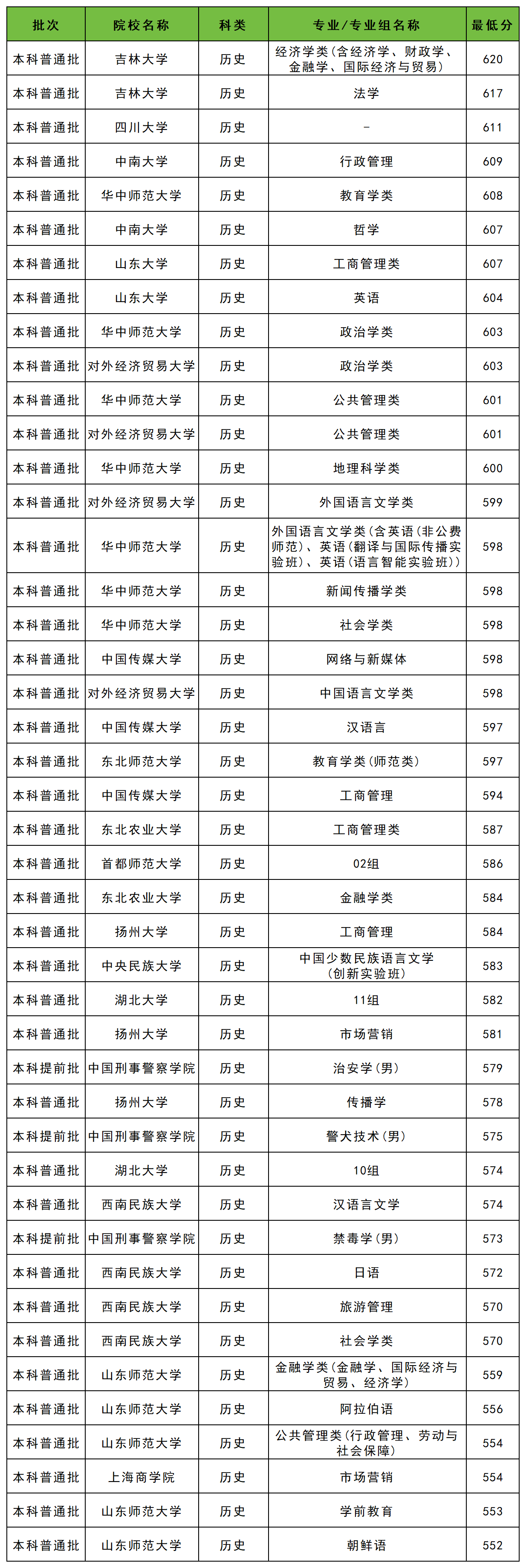
2024年湖北国家专项历史类录取分数线位于478分到645分之间,各学校各专业最低分如下。
北京外国语大学:柬埔寨语590分、汉语国际教育594分;
东北财经大学:资产评估565分、财政学类(含财政学和税收学)565分、市场营销568分、国际经济与贸易568分、金融学类(含金融学和投资学)573分;
东北农业大学:工商管理类578分、金融学类579分;
东北师范大学:教育学类583分、历史学583分、马克思主义理论类584分;
东华大学:最低分570分;
对外经济贸易大学:网络与新媒体587分、公共管理类(海关管理、行政管理、公共事业管理、文化产业管理)589分、政治学类(国际政治、政治学与行政学、金融学+政治学与行政学双学士学位项目、国际政治+英语双学士学位项目)595分、外国语言文学类(商务英语(含与金融学、法学、会计学双学士学位项目)、翻译(含与金融学、法学、会计学双学士学位项目)、英语(含与金融学、法学、会计学双学士学位项目))596分;
福建农林大学:乡村治理508分;
复旦大学:最低分645分;
湖北大学:档案学563分、葡萄牙语563分、工商管理类564分、新闻传播学类564分;
湖北经济学院:商务英语511分、新闻学511分;
华中师范大学:地理科学类593分、马克思主义理论类595分。

2、物理类
2024年湖北国家专项物理类录取分数线位于460分到678分之间,收分最低的是沈阳农业大学,收分最高的是清华大学,各学校具体分数线如下。
北方民族大学:化工与制药类500分、生物科学类501分、土木类501分;
北京工业大学:最低分578分;
北京化工大学:工科试验班(绿色化工与生物医药)596分、工科试验班(先进材料)596分;
北京交通大学:土木类(智慧建造与智能工程)594分;
北京科技大学:土木类599分、矿业类600分、冶金工程602分;
北京理工大学:理学与材料菁英班638分、智能制造与智能车辆菁英班641分、宇航与机电类642分;
北京林业大学:野生动物与自然保护区管理591分、土木工程592分、环境工程593分;
北京外国语大学:工商管理类590分、马来语594分、传播学597分。
2024年湖北国家专项计划大学录取分数线一览表(含专业分):








