2026年成都高三一诊12月22日正式开考,本文整理汇总成都一诊各科试题及答案,包括成都一诊2026语文、数学、英语、物理和历史等所有科目试卷解析。
一、2026年成都一诊科目考试时间
根据成都市教育科学研究院官方通知,2026届成都一诊采用“3+1+2”新高考模式,考试时间为2025年12月22日至24日,具体科目排布如下:
12月22日(周一)
语文(9:00-11:30)
数学(15:00-17:00)
12月23日(周二)
物理/历史(9:00-10:15)
英语(15:00-17:00)
12月24日(周三)
化学(8:30-9:45)、地理(11:00-12:15)
思想政治(14:30-15:45)、生物(17:00-18:15)
二、2026年成都一诊试题及参考答案
考生可通过以下可靠渠道获取相关资料:
学校渠道:考试结束后,教务处或高三年级组会向班级发放试卷及答案,任课教师将同步进行讲解;
权威教育平台:学科网、菁优网等专业教育网站,以及一些官方认证公众号,将整理发布完整试题及答案;
本文后续更新:可持续关注本文,获取一手整合后的试题及参考答案资源。
1、2026成都一诊语文试题及答案
试卷答案已公布,滑动查看:
2、2026成都一诊数学试题及答案
试卷答案已公布,滑动查看:
3、2026成都一诊英语试题及答案
滑动查看:
4、2026成都一诊物理试题及答案
滑动查看:
5、2026成都一诊化学试题及答案
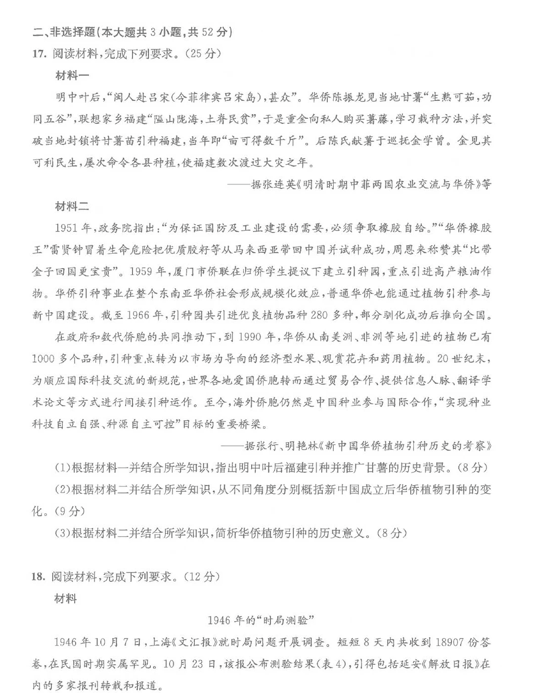
6、2026成都一诊历史试题及答案
滑动查看:
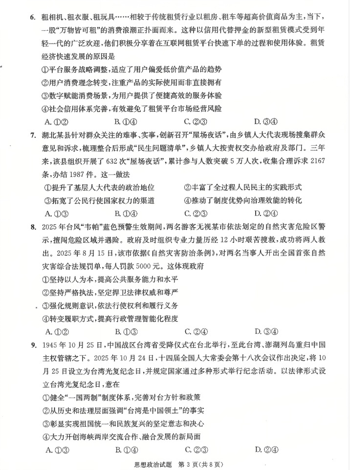
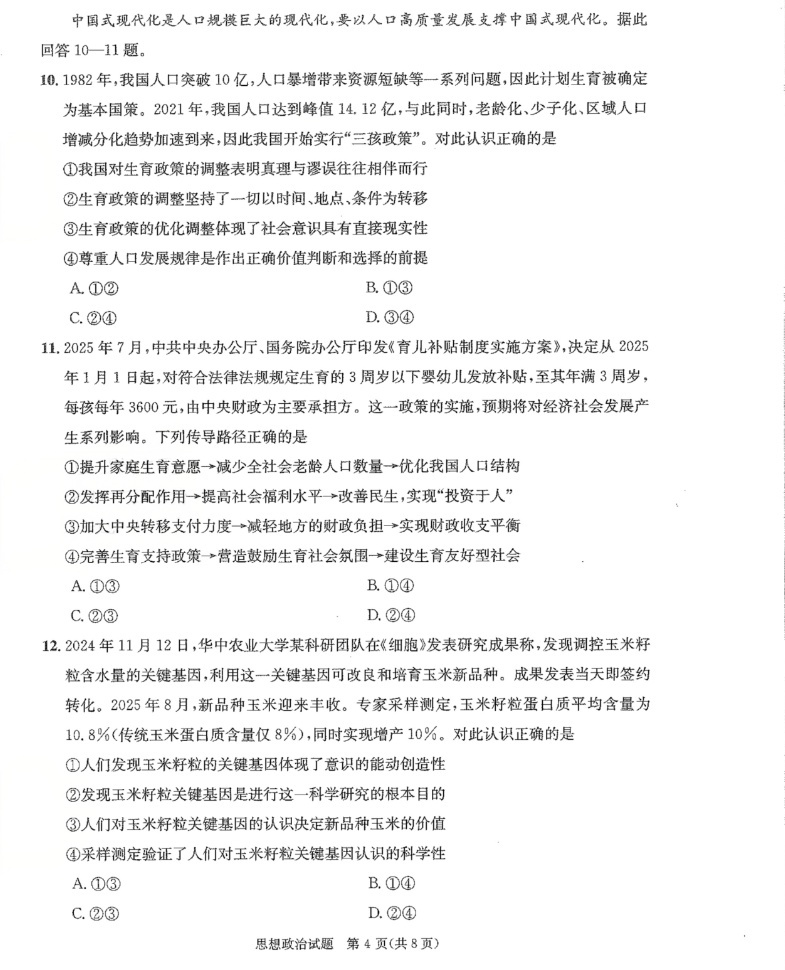
7、2026成都一诊政治试题及答案
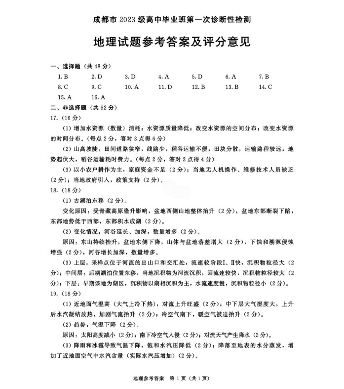
8、2026成都一诊地理试题及答案
9、2026成都一诊生物试题及答案
三、深度解读成都一诊
(一)考试核心定位与重要价值
成都一诊历来被视为“高考风向标”,其核心价值体现在三大方面:
一是复习诊断功能,全面检测考生对高中主干知识的掌握程度,精准暴露首轮复习中的薄弱环节,为后续针对性提升提供依据;
二是排位参考功能,作为全川范围内的大型统一模拟考,其成绩排位是考生定位自身水平、锁定目标院校的重要参考;
三是趋势导向功能,命题严格贴合新高考改革方向,试题风格、难度梯度与高考高度衔接,能帮助考生提前适应高考节奏。
值得注意的是,2025年因四川省参与新高考“八省联考”未单独组织成都一诊,使得2026届一诊更具参考意义,成为本届考生唯一可依托的大型区域性诊断数据。
(二)分数线参考与定位建议
成都一诊划线分为高线(一本参考线)和中线(本科参考线),为考生定位提供直观依据。结合2024届、2023届划线数据及2025年八省联考趋势,教育专家预估2026届划线情况如下:
文科高线500-505分,中线420-430分;理科高线475-485分,中线375-385分。
需强调的是,该预估仅为参考框架,最终划线将根据本届考生整体水平和试题难度浮动。考生应重点关注自身排位而非绝对分数,通过校级、区级排名结合划线,明确优势与短板学科。
总之,2026年成都一诊是高三备考路上的重要节点,精准把握时间安排、明晰考试价值、做好针对性备考,能帮助考生高效利用此次诊断机会。后续将持续跟进并更新各科试题及参考答案,助力考生全面复盘、精准提升。


