2026年广东高校专项计划实施区域包括龙川县、连平县、和平县、紫金县、乳源瑶族自治县等。广东高校专项省内招生学校为中山大学、华南理工大学,本文整理广东高校专项计划大学名单及录取分数线汇总,供26届考生查看。
一、2026广东高校专项计划实施区域
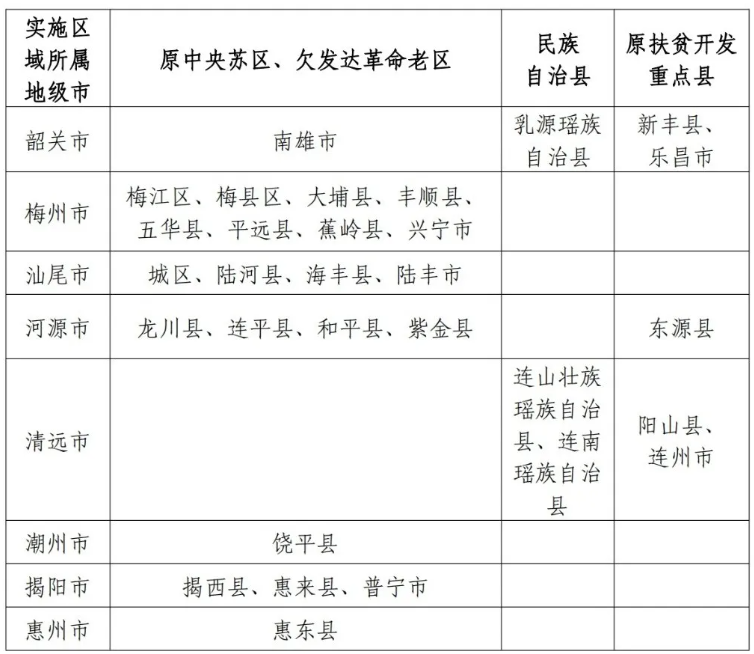
广东高校专项计划实施区域一共有30个县(市),具体名单如下:
南雄市、梅江区、梅县区、大埔县、丰顺县、五华县、平远县、蕉岭县、兴宁市、城区、陆河县、海丰县、陆丰市、龙川县、连平县、和平县、紫金县、乳源瑶族自治县、连山壮族瑶族自治县、连南瑶族自治县、新丰县、乐昌市、东源县、阳山县、连州市、饶平县、揭西县、惠来县、普宁市、惠东县。
二、广东高校专项计划学校名单及分数线
1、学校名单
2026年高校专项计划学校名单一共有95所,不过位于广东省内的有中山大学、华南理工大学,下面是95所高校专项计划学校名单一览表,招生计划以最新公布为准。

2、录取分数线
(1)历史类
2025年广东高校专项计划历史类录取分数线568分到659分之间,分数线最低的是对外经济贸易大学703组、分数线最高的是北京大学705组。
以中山大学为例,历史类各个专业组最低分数线如下:
| 专业组 | 最低分 |
|---|---|
| 710组 | 614 |
(2)物理类
2025年广东高校专项计划物理类录取分数线537分到688分之间,分数线最低的是中南大学706组、分数线最高的是北京大学708组。
以中山大学为例,物理类各个专业组最低分数线如下:
| 专业组 | 最低分 |
|---|---|
| 711组 | 628 |
| 715组 | 617 |
下面是2025年广东高校专项计划录取分数线一览表:




