2026年重庆康德一诊已于1月31日结束。通过本次考试,考生可清晰了解自己在全市范围内的位次,明确强弱科目,从而科学调整后续复习策略,为六月高考奠定坚实基础。
作为重庆市高考前规模最大、最具参考价值的诊断性考试之一,康德一诊不仅覆盖全市绝大多数高中,更因其全市统一命题、统一阅卷、统一划线与排名的机制,成为考生评估自身复习成效、预测高考走向的关键依据。
本文将在考试结束后,从多方渠道第一时间收集并整理语数外、政史地、物化生九科完整试题与答案,助力考生及时估分、精准定位,做好后续冲刺规划。
各科考试时间及范围如下:

2026重庆康德一诊九科试题及答案解析汇总
1、2026重庆康德一诊语文试卷及答案
语文考试时间:1月29日9:00-11:30
目前语文试卷及答案已公布,同学们自行对照。










2、2026重庆康德一诊数学试卷及答案
数学考试时间:1月29日15:00-17:00
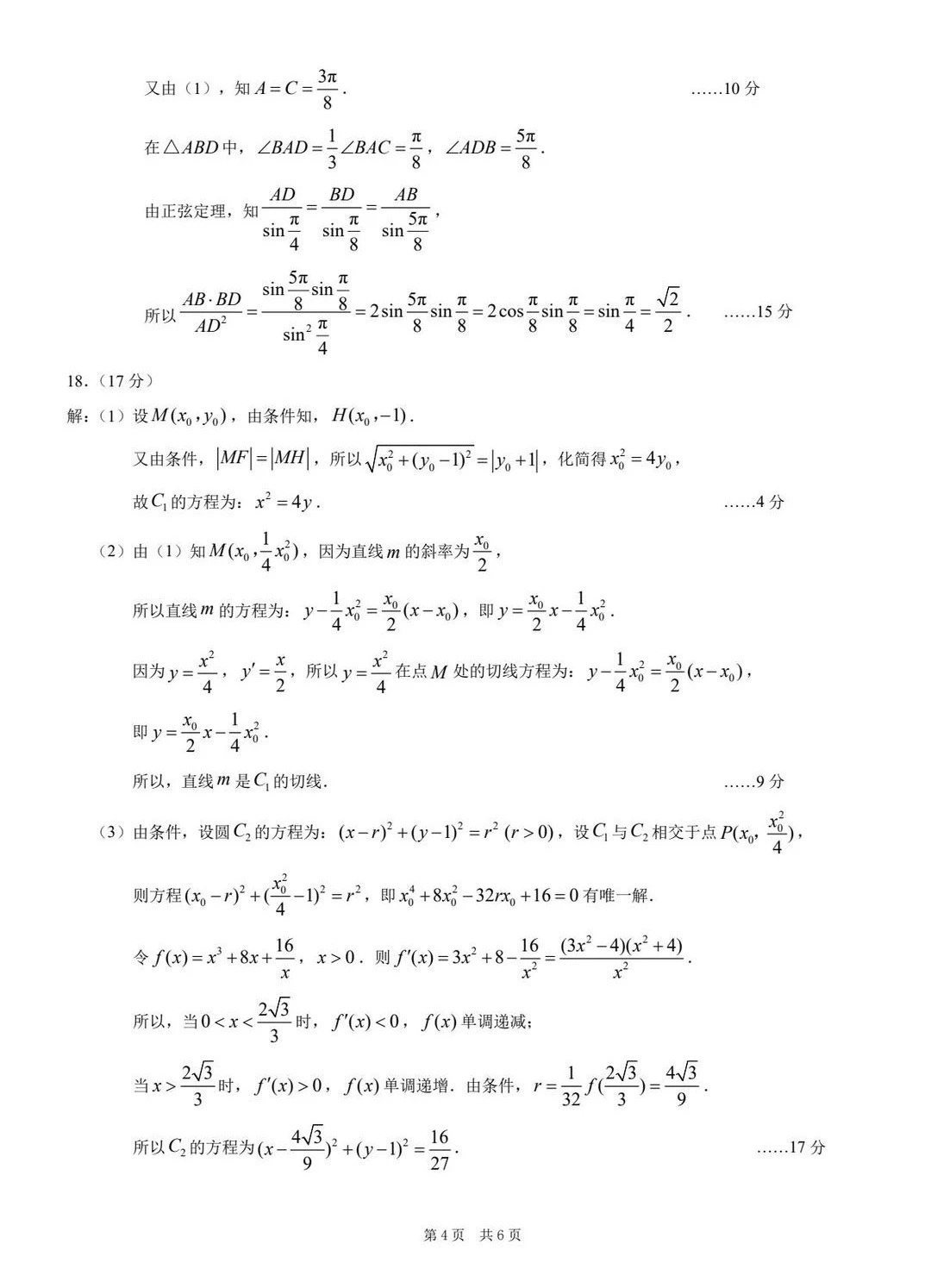
目前数学试卷及答案已公布,同学们可自行对照。










3、2026重庆康德一诊历史试卷及答案解析
历史考试时间:1月30日9:00-10:15
目前历史试卷与答案已公布,同学们可自行查阅。







4、2026重庆康德一诊物理试卷及答案解析
物理考试时间:1月30日9:00-10:15
目前物理试卷与答案已公布,同学们可自行查阅。









5、2026重庆康德一诊英语试卷及答案解析
英语考试时间:1月30日15:00-17:00
目前英语试卷及答案均已公布,同学们可自行查阅。

















6、2026重庆康德一诊化学试卷及答案解析
化学考试时间:1月31日8:30-9:45
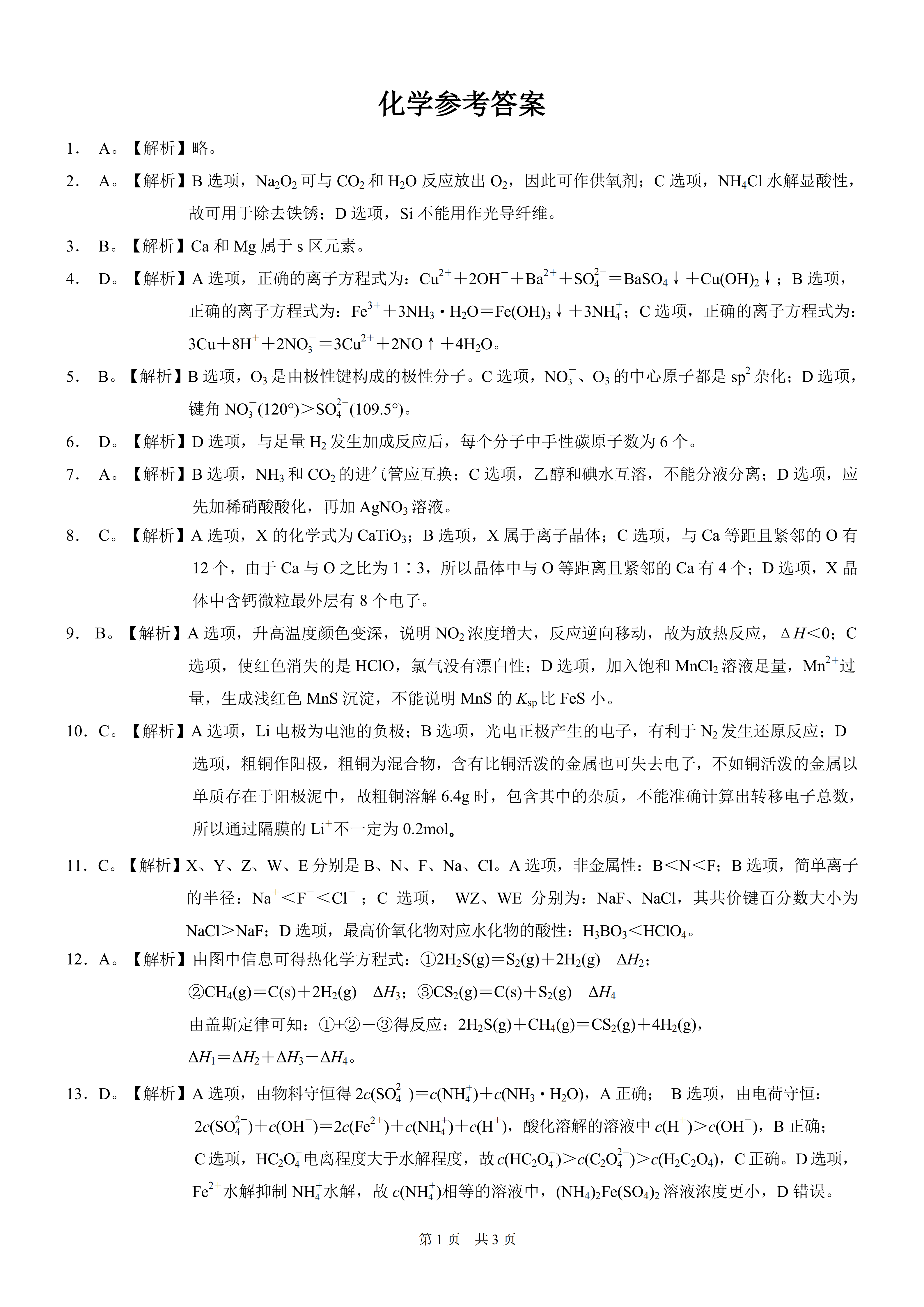
目前化学试卷及答案已公布,同学们可自行核对。







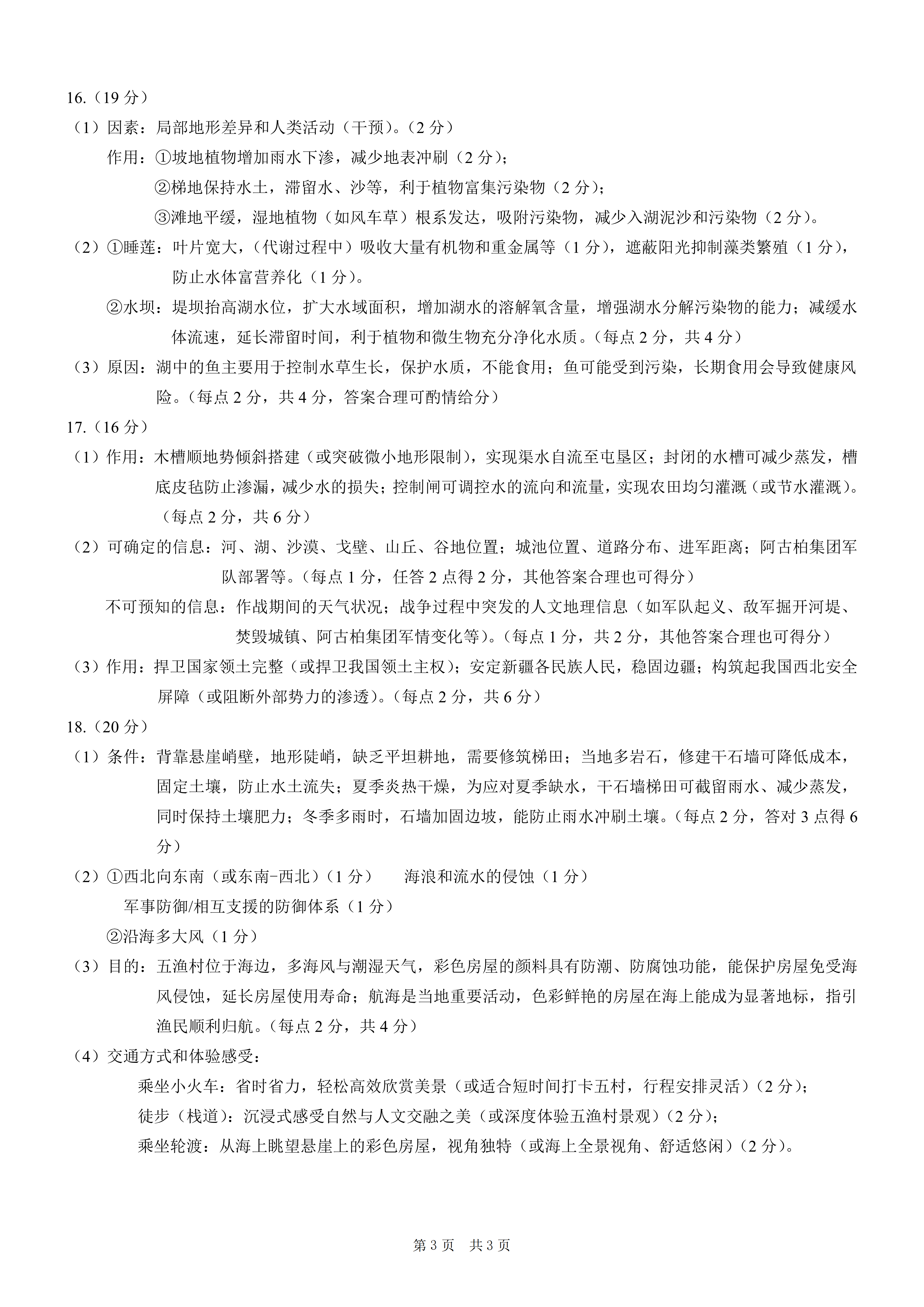
7、2026重庆康德一诊地理试卷及答案
地理考试时间:1月31日11:00-12:15
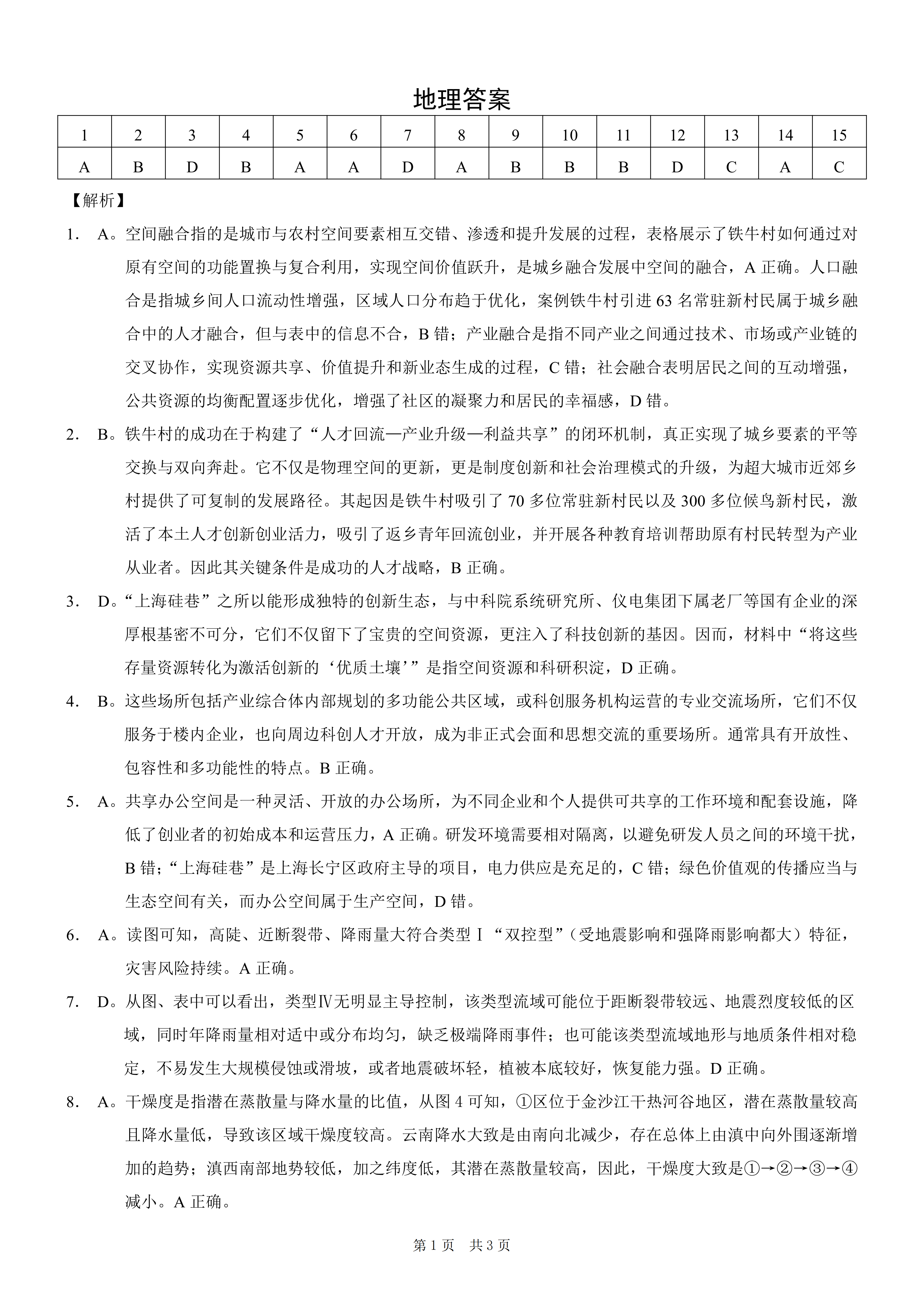
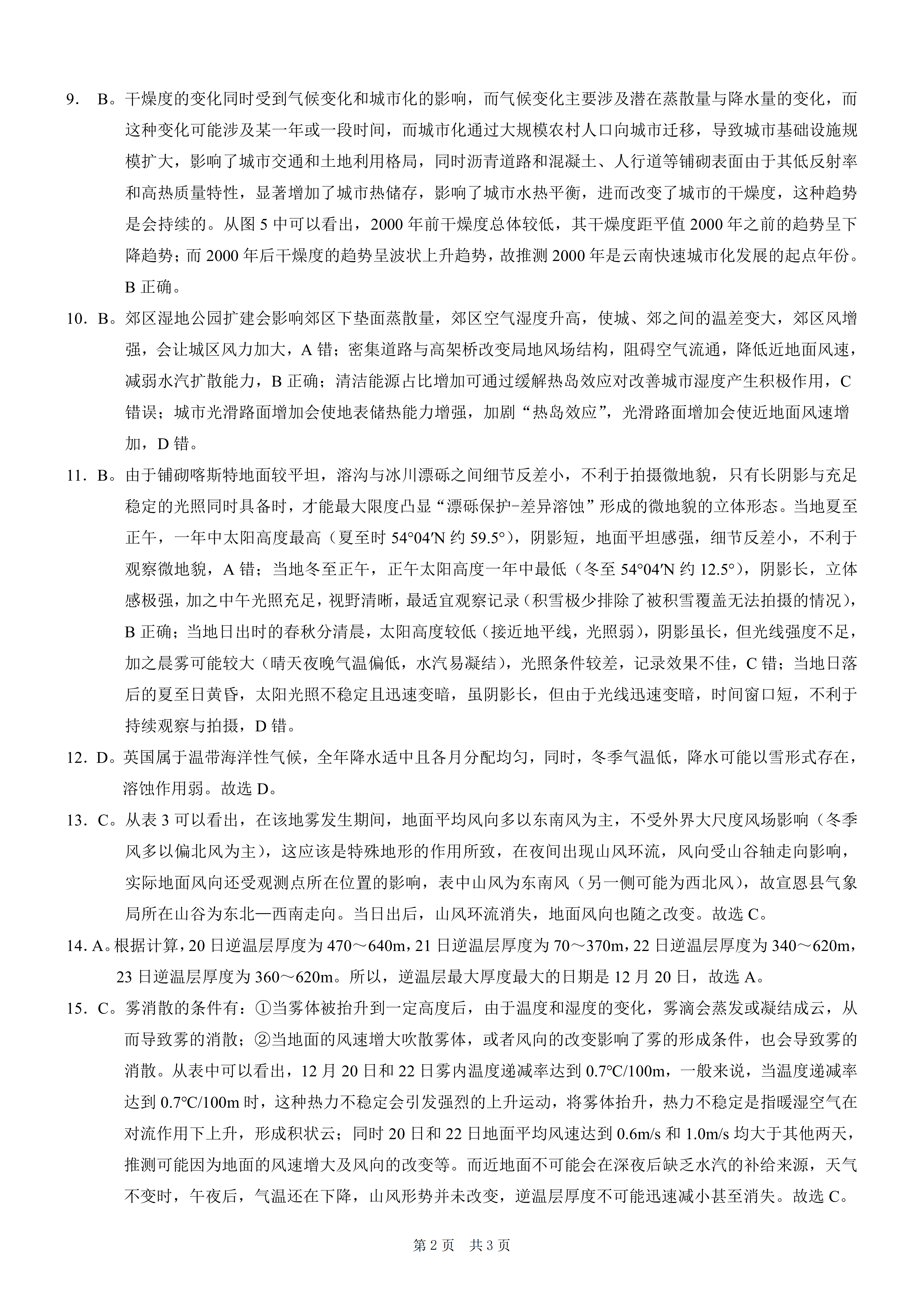
目前地理试卷及答案已公布,同学们可自行核对。







8、2026重庆康德一诊政治试卷及答案
政治考试时间:1月31日14:30-15:45
目前政治试卷及答案已公布,同学们可自行核对。






9、2026重庆康德一诊生物试卷及答案
生物考试时间:1月31日17:00-18:15
目前生物试卷及答案已公布,同学们可自行核对。












