2026年强基计划高校包括中国人民大学、南开大学、天津大学等39所985院校,其中北京理工大学招生专业为数学与应用数学、应用物理学、化学、工程力学、智能无人系统技术等,选科要求均为物理+化学。
本期我们将带来2026年强基计划招生高校名单以及招生专业,并附上39所院校的招生简章,以供查阅。
一、2026强基计划招生高校名单
强基计划强调基础学科拔尖人才的培养,各校会根据考生和专业情况单独设置培养模式(大部分院校会鼓励学生本硕博连读),因此院校的资源实力很重要。
2026年的招生院校依旧是39所985大学,它们投放的优势基础学科相关专业实力不可小觑,非常值得有相关意向的考生报考。
下面的具体的院校名单:
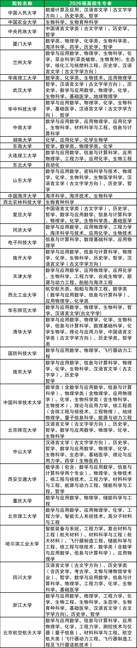
二、2026强基计划高校招生专业
不同院校的招生专业是不一样的,正如上文所言,各大院校会重点投放优势基础学科专业,因此考生不必担心自己选择的专业资源不好或者学科实力不好。
小编列举了各强基高校招生专业和选科信息(以下根据2026年招生信息整理):
1、大连理工大学
招生专业:数学与应用数学、信息与计算科学、应用物理学、工程力学、应用化学、生物工程
选科要求:物理+化学
2、南开大学
招生专业:数学与应用数学、信息与计算科学、物理学、化学、生物科学、历史学、哲学、汉语言文学(古文字学方向)
选科要求:物理+化学、不限(后3个专业)
3、中国农业大学
招生专业:生物科学、生物育种科学
选科要求:物理+化学
4、华南理工大学
招生专业:数学类、化学类、生物技术、应用物理学
选科要求:物理+化学
5、天津大学
招生专业:数学与应用数学、应用物理学、应用化学、生物科学、工程力学、合成生物学、能源与动力工程、船舶与海洋工程
选科要求:物理+化学
6、东北大学
招生专业:自动化
选科要求:物理+化学
7、东南大学
招生专业:哲学、数学类、物理学类、化学
选科要求:不限(第1个专业)、物理+化学
8、西北农林科技大学
招生专业:生物育种科学
选科要求:物理+化学
9、复旦大学
招生专业:中国语言文学类(古文字学)、历史学、哲学、数学与应用数学、信息与计算科学、物理学、化学、生物科学类、基础医学
选科要求:不限(前3个专业)、物理+化学
10、中国人民大学
招生专业:数据计算及应用、汉语言文学(古文字学方向)、历史学类、哲学
选科要求:物理+化学(第1个专业)、不限
11、厦门大学
招生专业:数学类、物理学、化学类、生物科学类、海洋科学、药学、历史学、哲学

12、湖南大学
招生专业:化学、应用化学、化学生物学
选科要求:物理+化学
13、中央民族大学
招生专业:中国语言文学类(古文字学)、哲学、历史学
选科要求:不限(前2个专业)、历史
14、中南大学
招生专业:数学与应用数学、应用物理学、应用化学、生物科学、材料科学与工程、信息与计算科学
选科要求:物理+化学
15、山东大学
招生专业:数学与应用数学、密码科学与技术、物理学、化学、生物科学、生物医学科学、汉语言文学(古文字学方向)、历史学、哲学
选科要求:物理+化学、不限(后3个专业)
16、中国海洋大学
招生专业:海洋科学、海洋技术、生物科学
选科要求:物理+化学
17、武汉大学
招生专业:哲学、汉语言文学(古文字学方向)、历史学、数学与应用数学、物理学、化学、生物科学、基础医学、地球物理学
选科要求:历史(前3个专业)、物理+化学
18、华中科技大学
招生专业:数学与应用数学、物理学、化学、生物科学、基础医学、汉语言文学(古文字学方向)﹑哲学
选科要求:物理+化学、历史(后2个专业)
其余院校2026强基计划招生专业可见下表(表格正在持续更新中):

三、2026强基计划高校招生简章
各校的2026年强基计划招生简章已经开始陆续公布,本文正在实时同步更新(未公布2026年招生简章的院校附上的是2025年信息):
1、北京航空航天大学(已公布)
2026强基计划报名时间:4月13日至4月30日
2026强基计划招生简章及报名入口:
https://bm.chsi.com.cn/jcxkzs/sch/10006
2、大连理工大学(已公布)
2026强基计划报名时间:即日起至4月30日
2026强基计划招生简章及报名入口:
https://mp.weixin.qq.com/s/Wjp_RYCAydE9VapuiD-pDw
https://bm.chsi.com.cn/jcxkzs/sch/10141
3、中国农业大学(已公布)
2026强基计划报名时间:4月7日至30日
2026强基计划招生简章及报名入口:
https://bm.chsi.com.cn/jcxkzs/sch/10019
4、北京理工大学(已公布)
2026强基计划报名时间:4月15日至4月30日
2026强基计划招生简章及报名入口:
https://bm.chsi.com.cn/jcxkzs/sch/10007
5、华南理工大学(已公布)
2026强基计划报名时间:4月9日至30日
2026强基计划招生简章及报名入口:
https://admission.scut.edu.cn/2026/0407/c30826a622695/page.htm
https://bm.chsi.com.cn/jcxkzs/sch/10561
6、华东师范大学(已公布)
2026强基计划报名时间:4月10日至4月30日15时
2026强基计划招生简章及报名入口:
https://bm.chsi.com.cn/jcxkzs/sch/10269
7、东北大学(已公布)
2026强基计划报名时间:4月10日-30日
2026强基计划招生简章及报名入口:
https://bm.chsi.com.cn/jcxkzs/sch/10145
8、中国海洋大学(已公布)
2026强基计划报名时间:4月9日至4月30日
2026强基计划招生简章及报名入口:
https://bm.chsi.com.cn/jcxkzs/sch/10423
9、武汉大学(已公布)
2026强基计划报名时间:4月10日12:00-30日12:00
2026强基计划招生简章及报名入口:
https://bm.chsi.com.cn/jcxkzs/sch/10486
10、中国人民大学(已公布)
2026强基计划报名时间:第一类4月8日至30日、第二类4月8日至27日
2026强基计划招生简章及报名入口:
https://mp.weixin.qq.com/s/UU-5yeR1eSUCPuYVxBlsMQ
https://bm.chsi.com.cn/jcxkzs/sch/10002
11、兰州大学(已公布)
2026强基计划报名时间:4月10日至4月30日
2026强基计划招生简章及报名入口:
https://bm.chsi.com.cn/jcxkzs/sch/10730
12、华中科技大学(已公布)
2026强基计划报名时间:4月13日上午9:00-4月30日中午12:00
2026强基计划招生简章及报名入口:
https://zsb.hust.edu.cn/info/1006/3040.htm
https://bm.chsi.com.cn/jcxkzs/sch/10487
13、山东大学(已公布)
2026强基计划报名时间:4月10日至4月30日
2026强基计划招生简章及报名入口:
https://mp.weixin.qq.com/s/yMAhImWuCzkyM5-Gy-LuHw
https://bm.chsi.com.cn/jcxkzs/sch/10422
14、天津大学(已公布)
2026强基计划报名时间:4月10日-30日
2026强基计划招生简章及报名入口:
https://mp.weixin.qq.com/s/ijvQRdci2OVcphUDEKqXBg
https://bm.chsi.com.cn/jcxkzs/sch/10056
15、四川大学(已公布)
2026强基计划报名时间:第一类4月13日至30日、第二类4月13日至26日
2026强基计划招生简章及报名入口:
https://bm.chsi.com.cn/jcxkzs/sch/10610
16、重庆大学(已公布)
2026强基计划报名时间:4月10日14:30至4月30日23:59
2026强基计划招生简章及报名入口:
https://bm.chsi.com.cn/jcxkzs/sch/10611
17、北京师范大学(已公布)
2026强基计划报名时间:4月10日至4月30日
2026强基计划招生简章及报名入口:
https://bm.chsi.com.cn/jcxkzs/sch/10027
18、电子科技大学(已公布)
2026强基计划报名时间:4月10日至4月30日
2026强基计划招生简章及报名入口:
https://bm.chsi.com.cn/jcxkzs/sch/10614
19、中南大学(已公布)
2026强基计划报名时间:4月10日至4月30日
2026强基计划招生简章及报名入口:
https://bm.chsi.com.cn/jcxkzs/sch/10533
20、湖南大学(已公布)
2026强基计划报名时间:4月30日晚24:00前
2026强基计划招生简章及报名入口:
https://bm.chsi.com.cn/jcxkzs/sch/10532
21、西北农林科技大学(已公布)
2026强基计划报名时间:4月8日至30日
2026强基计划招生简章及报名入口:
https://bm.chsi.com.cn/jcxkzs/sch/10712
22、厦门大学(已公布)
2026强基计划报名时间:第一类4月10日至30日、第二类4月10日至26日
2026强基计划招生简章及报名入口:
https://bm.chsi.com.cn/jcxkzs/sch/10384
23、中山大学(已公布)
2026强基计划报名时间:4月10日至4月30日
2026强基计划招生简章及报名入口:
https://bm.chsi.com.cn/jcxkzs/sch/10558
24、国防科技大学(已公布)
2026强基计划报名时间:4月9日-4月30日
2026强基计划招生简章及报名入口:
https://bm.chsi.com.cn/jcxkzs/sch/91002
25、东南大学(已公布)
2026强基计划报名时间:4月8日至4月30日17:00
2026强基计划招生简章及报名入口:
https://bm.chsi.com.cn/jcxkzs/sch/10286
26、西北工业大学(已公布)
2026强基计划报名时间:4月9日至4月30日
2026强基计划招生简章及报名入口:
https://bm.chsi.com.cn/jcxkzs/sch/10699
27、南开大学(已公布)
2026强基计划报名时间:第一类4月7日14:00-30日17:00;第二类4月7日14:00-29日17:00
2026强基计划招生简章及报名入口:
https://bm.chsi.com.cn/jcxkzs/sch/10055
28、中央民族大学(已公布)
2026强基计划报名时间:4月10日至27日12:00
2026强基计划招生简章及报名入口:
https://bm.chsi.com.cn/jcxkzs/sch/10052
29、哈尔滨工业大学(已公布)
2026强基计划报名时间:第一类4月10日至30日、第二类4月10日至25日
2026强基计划招生简章及报名入口:
https://bm.chsi.com.cn/jcxkzs/sch/10213
30、西安交通大学(已公布)
2026强基计划报名时间:4月10日至4月30日
2026强基计划招生简章及报名入口:
https://mp.weixin.qq.com/s/O8-pCMIwdyrLdOMFWJqmkQ
https://bm.chsi.com.cn/jcxkzs/sch/10698
31、复旦大学(已公布)
2026强基计划报名时间:A类4月8日-30日;B类4月8日-26日
2026强基计划招生简章及报名入口:
https://bm.chsi.com.cn/jcxkzs/sch/10246
32、中国科学技术大学(已公布)
2026强基计划报名时间:第一类4月10日至30日、第二类4月10日至26日18:00
2026强基计划招生简章及报名入口:
https://bm.chsi.com.cn/jcxkzs/sch/10358
33、南京大学(已公布)
2026强基计划报名时间:第一类4月10日至30日、第二类4月10日至26日
2026强基计划招生简章及报名入口:
https://bm.chsi.com.cn/jcxkzs/sch/10284
34、同济大学(已公布)
2026强基计划报名时间:第一类4月9日至30日、第二类4月9日至26日
2026强基计划招生简章及报名入口:
https://bm.chsi.com.cn/jcxkzs/sch/10247
35、上海交通大学
2025强基计划报名时间:第一类2025年4月22日至5月10日24时;第二类2025年4月22日至5月7日24日
2025强基计划招生简章及报名入口:
https://bm.chsi.com.cn/jcxkzs/sch/10248
36、浙江大学(已公布)
2026强基计划报名时间:第一类4月13日至4月30日17:00、第二类4月13日至4月26日17:00
2026强基计划招生简章及报名入口:
https://bm.chsi.com.cn/jcxkzs/sch/10335
37、北京大学
2025强基计划报名时间:2025年4月23日-5月10日
2025强基计划招生简章及报名入口:
https://bm.chsi.com.cn/jcxkzs/sch/10001
38、清华大学(已公布)
2026强基计划报名时间:4月10日-4月30日
2026强基计划招生简章及报名入口:
https://bm.chsi.com.cn/jcxkzs/sch/10002
39、吉林大学
2025强基计划报名时间:2025年4月25日0点至5月11日0点
2025强基计划招生简章及报名入口:





