2026届成都二诊考试已于3月23日至3月25日举行,为期三天。本次考试预计全市参考人数超过10万人,规模大、权威性高,命题难度、题型设置、阅卷标准均高度贴近高考,具有极高的参考价值。
本文已从多方渠道第一时间收集并整理语数外、政史地、物化生九科答案解析及试卷,助力考生及时估分、精准定位,做好后续冲刺规划。

2026年成都二诊九科试题及参考答案汇总如下:
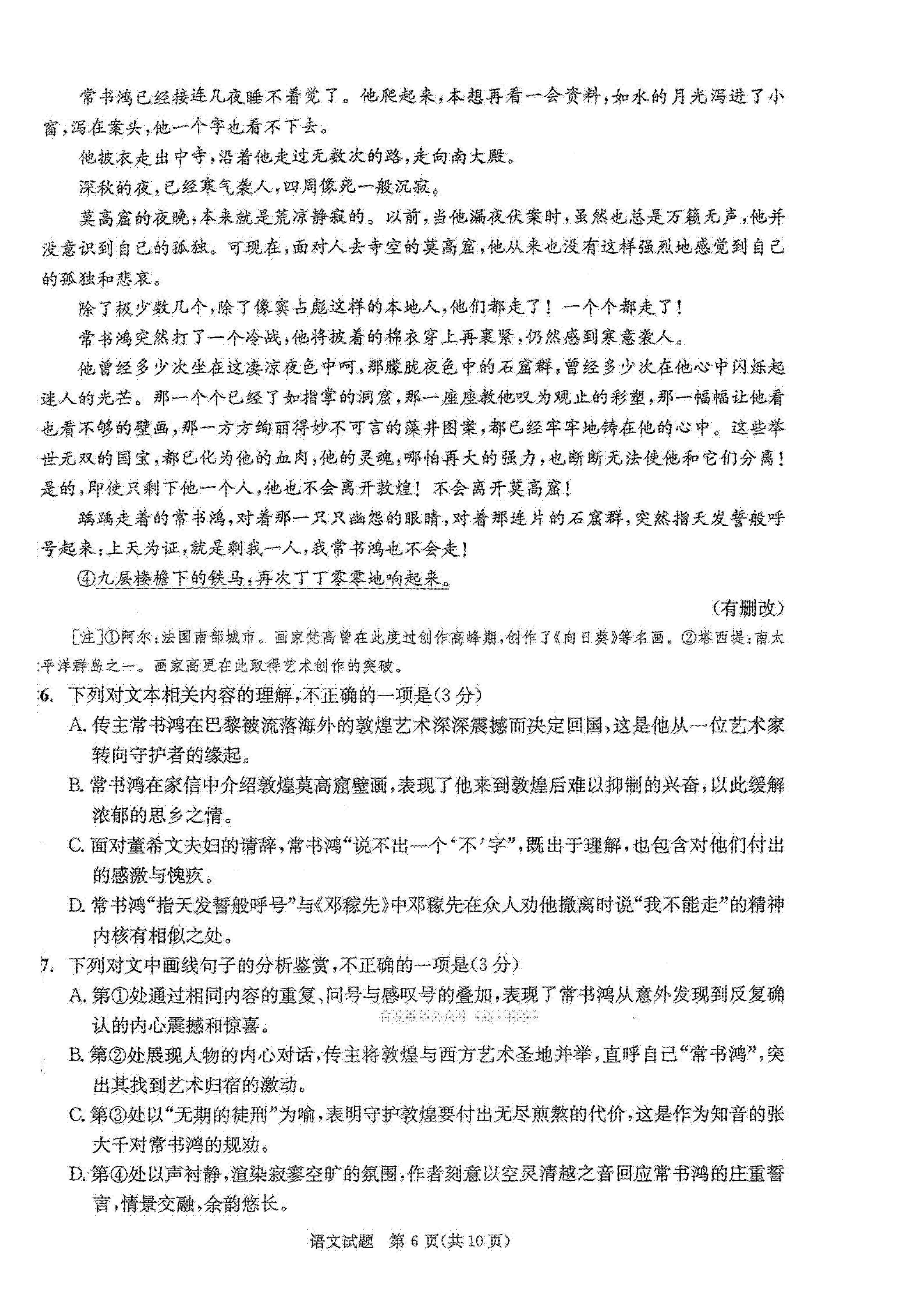
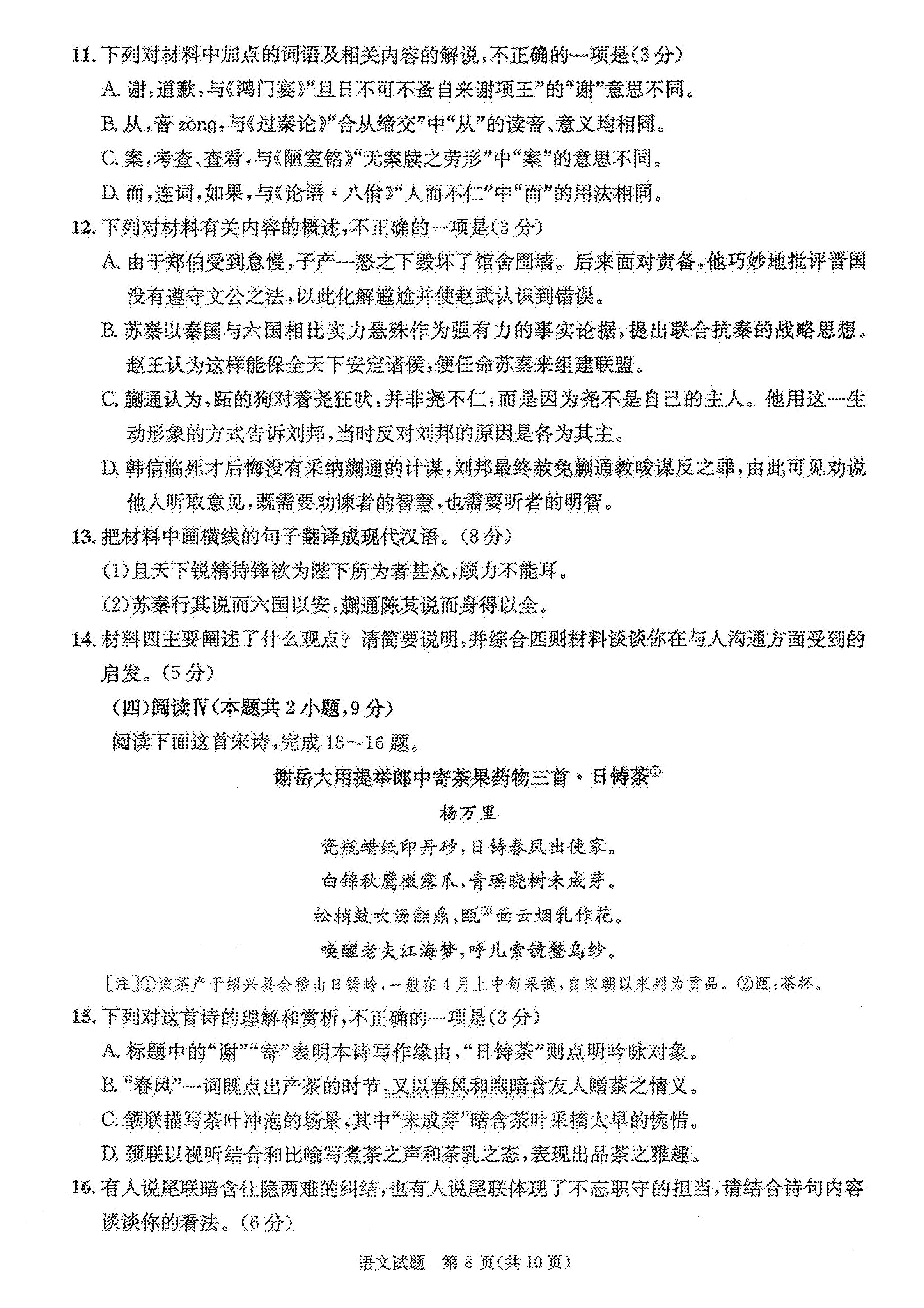
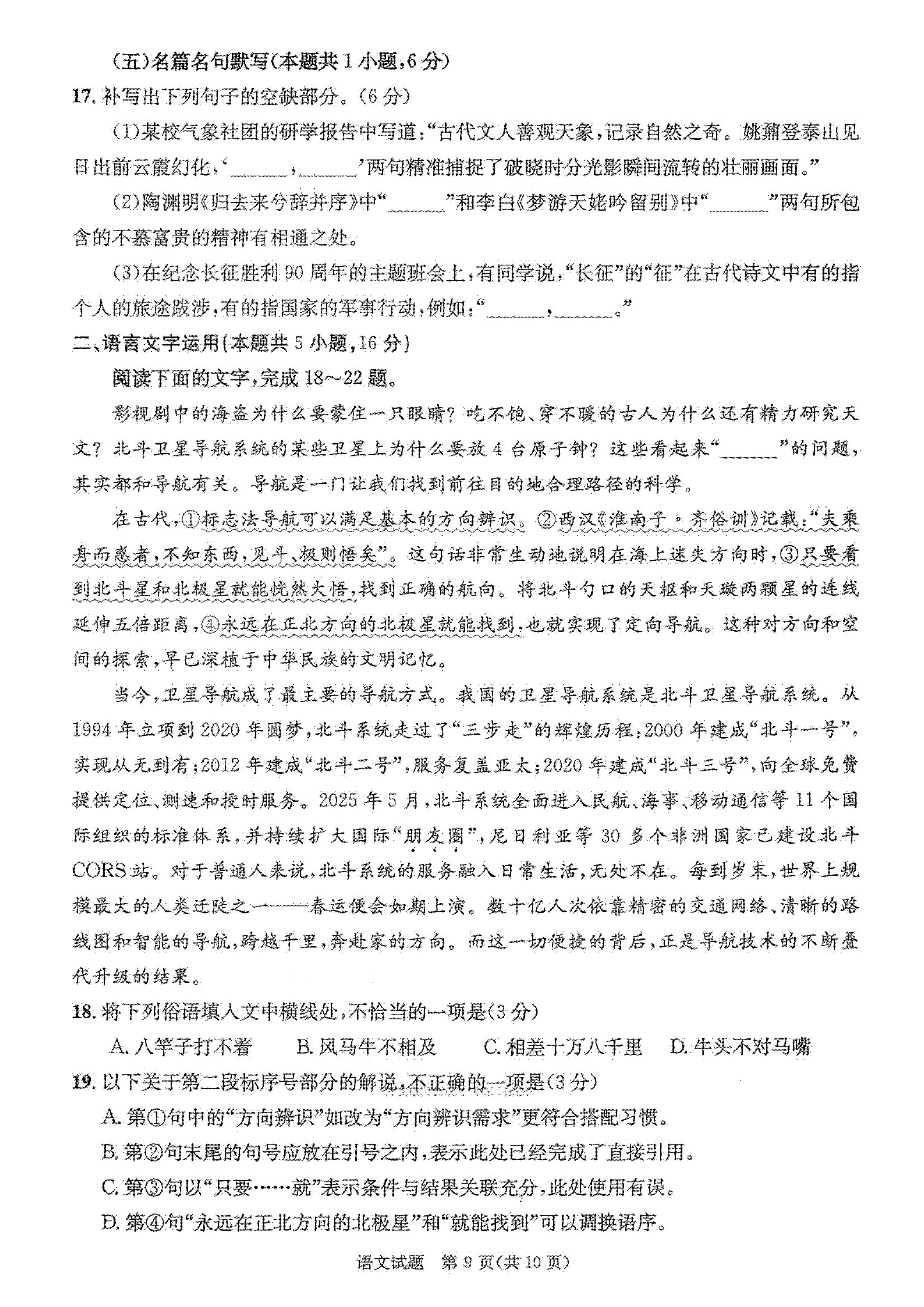
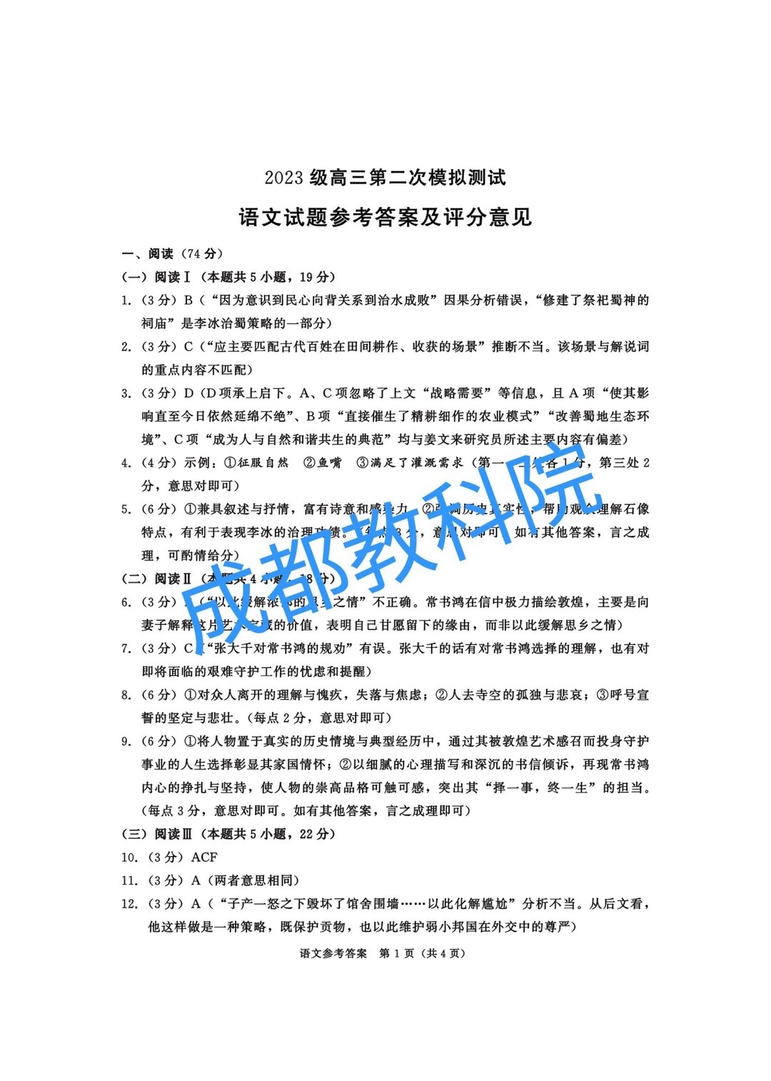
1、2026年成都二诊语文试卷及答案解析
语文考试时间:3月23日 9:00-11:30
目前语文试卷及答案均已出炉,同学们可自行核对。














2、2026年成都二诊数学试卷及答案解析
数学考试时间:3月23日 15:00-17:00
目前数学试卷及答案均已公布,同学们可自行核对。









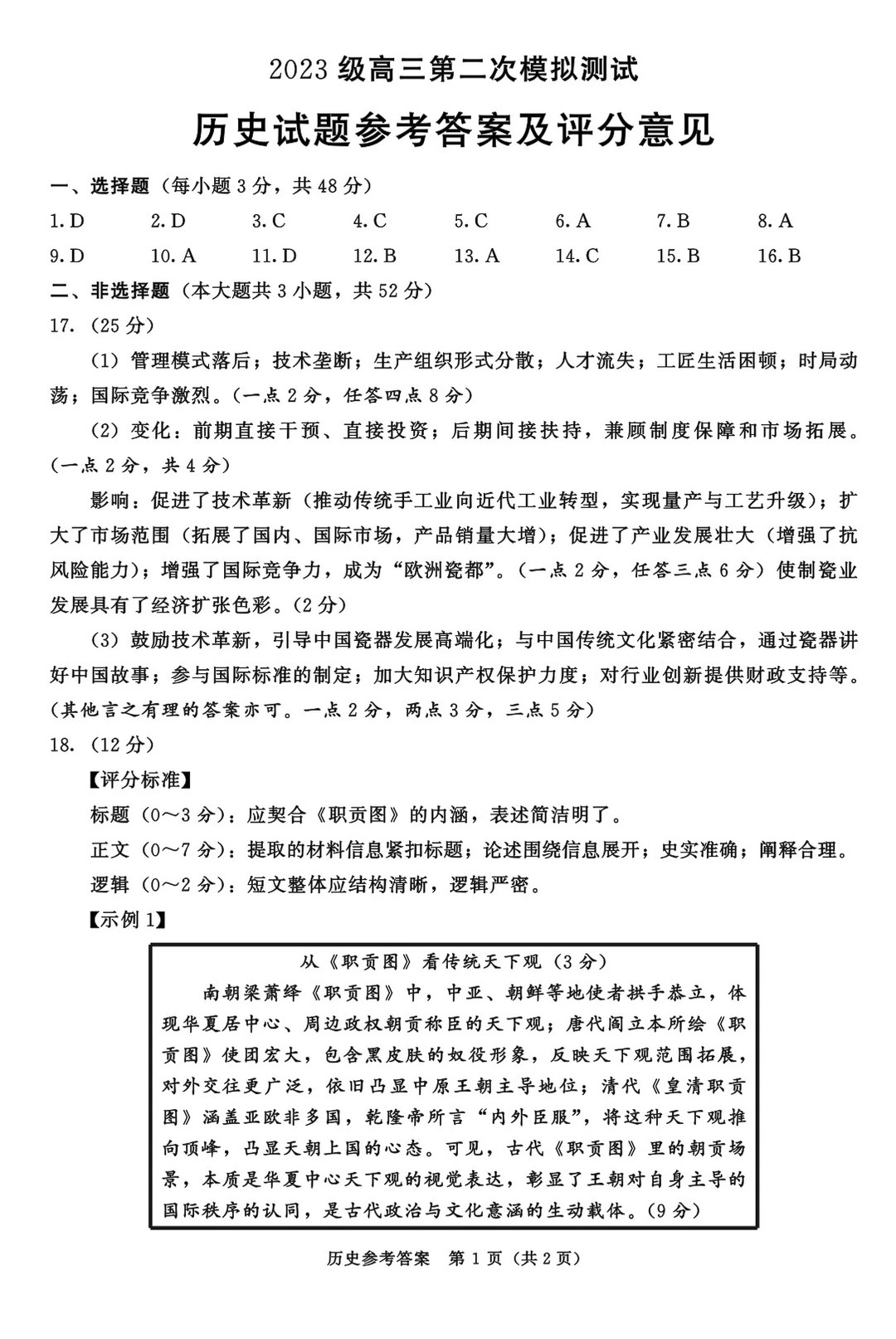
3、2026年成都二诊历史试卷及答案解析
历史考试时间:3月24日 9:00-10:15
目前历史试卷及答案均已公布,同学们可自行核对。





4、2026年成都二诊物理试卷及答案解析
物理考试时间:3月24日 9:00-10:15
目前物理试卷及答案均已公布,同学们可自行核对。





5、2026年成都二诊英语试卷及答案解析
英语考试时间:3月24日 15:00-17:00
目前英语试卷及答案均已公布,同学们可自行核对。











6、2026年成都二诊化学试卷及答案解析
化学考试时间:3月25日 8:30-9:45
目前化学试卷及答案均已公布,同学们可自行核对。










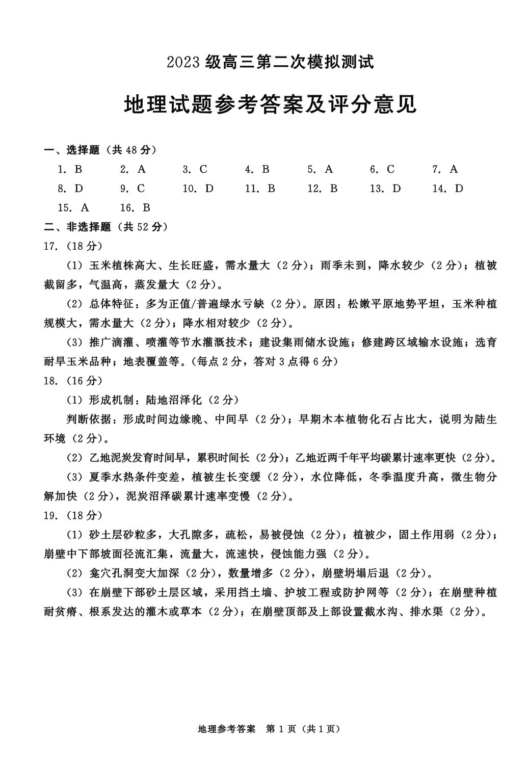
7、2026年成都二诊地理试卷及答案解析
地理考试时间:3月25日 11:00-12:15
目前地理试卷及答案均已公布,同学们可自行核对。







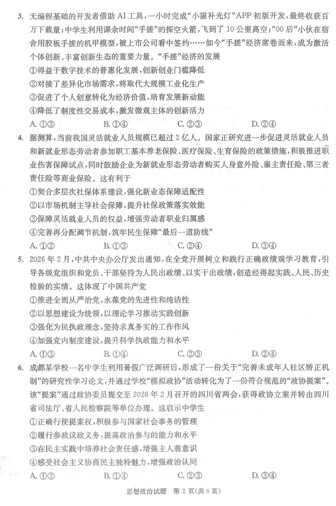
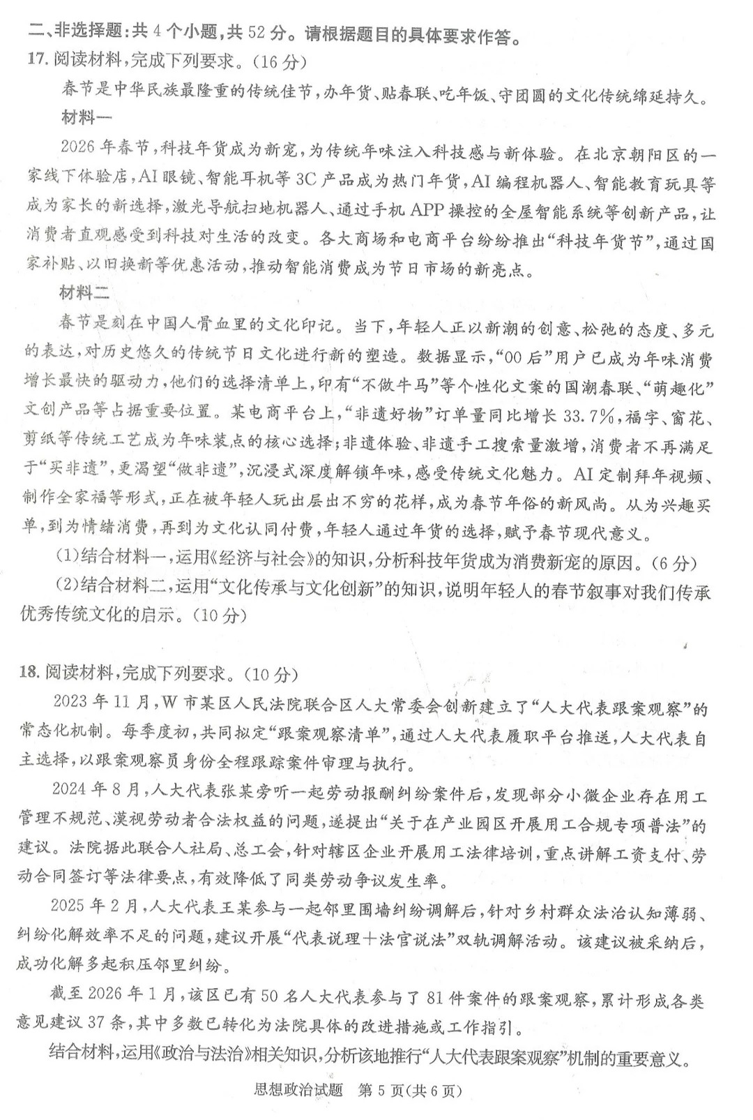
8、2026年成都二诊政治试卷及答案解析
政治考试时间:3月25日 14:30-15:45
目前政治试卷及答案已公布,同学们可自行核对。







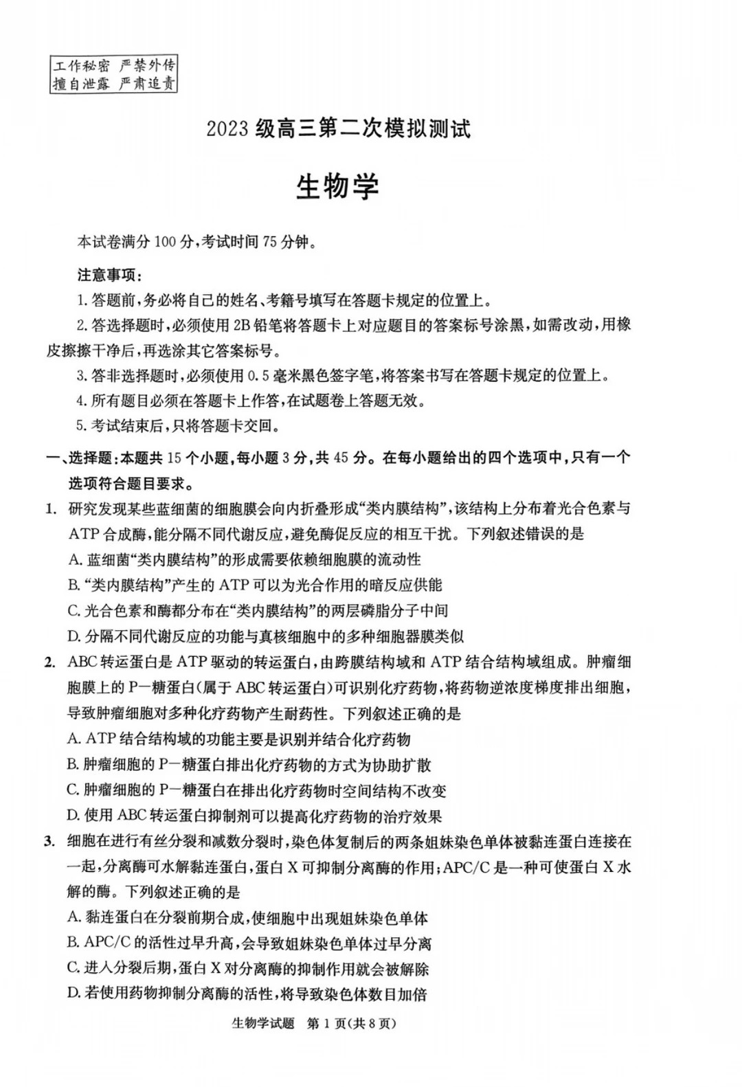
9、2026年成都二诊生物试卷及答案解析
生物考试时间:3月25日 17:00-18:15
目前生物试卷及答案已公布,同学们可自行核对。











