2024年新高考一卷地区政治科目考试时间为6月9日,本文就会在各省政治科目考试结束后及时更新新高考一卷政治答案解析及真题,帮助考生们及时了解自己答题情况,预估高考分数。

因为政治科目是各省自主命题,所以考试时间也有差别。2024年新高考全国一卷地区政治科目考试时间为:6月9日14:30-15:45(广东、福建、江苏、河北、湖北、湖南)、6月9日11:00-12:30(山东)、6月9日10:30-12:00(浙江)
新高考一卷地区的政治科目试题均为各省自主命题,不再是教育部统一命题,所以各省的政治试卷和答案都不相同,本文就带来2024年新高考全国一卷考试地区政治答案及真题汇总:
一、2024广东高考政治试卷及答案
广东高考政治答案解析考生回忆版已更新,政治真题正在整理中,考生可以收藏关注本文,以便及时了解最新试卷答案情况。关于更多高考答案,可以关注高考100网进行了解。

二、2024福建高考政治试卷及答案
福建高考政治答案解析考生回忆版已经更新,官方真题及答案正在收集整理中,考生可以收藏关注本文,以便及时了解最新试卷答案情况。关于更多高考答案,可以关注高考100网进行了解。

三、2024江苏高考政治试卷及答案





















四、2024河北高考政治试卷及答案




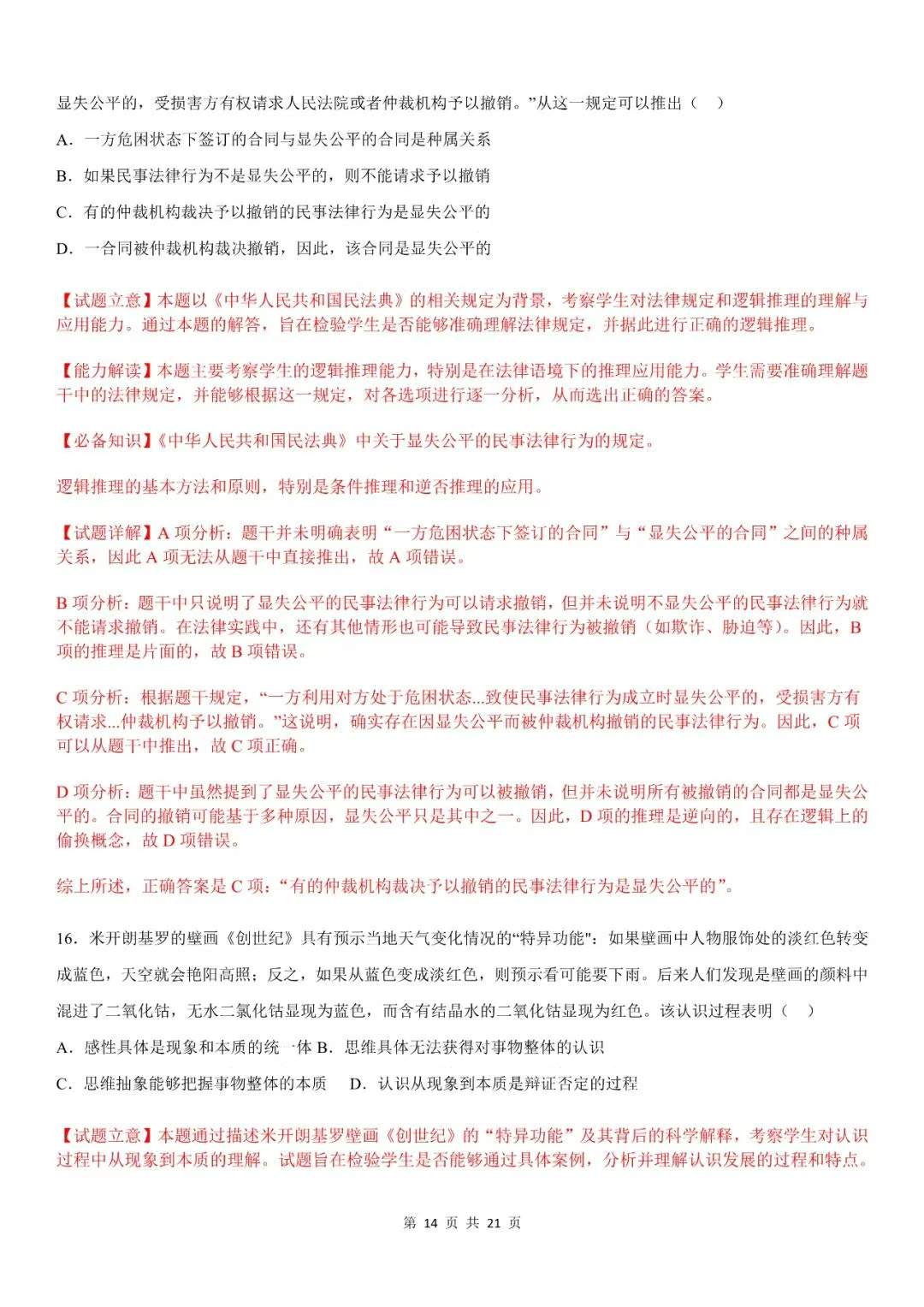
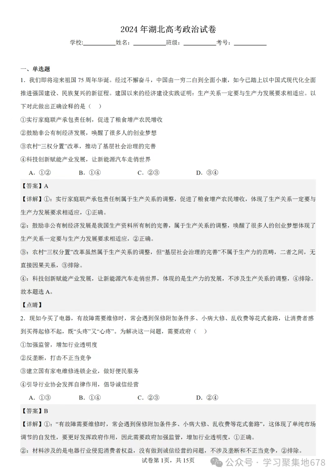
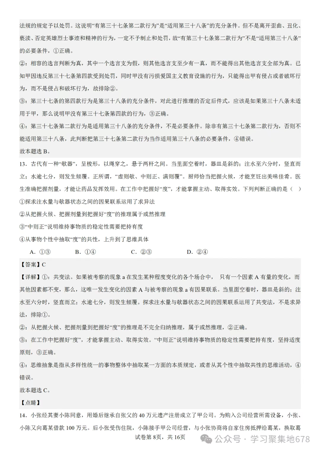
五、2024湖北高考政治试卷及答案















六、2024湖南高考政治试卷及答案















七、2024山东高考政治试卷及答案
















八、2024浙江高考政治试卷及答案


九、2024安徽高考政治试卷及答案







十、2024江西高考政治试卷及答案

新高考一卷各科目答案解析及真题汇总请点击以下链接查看:
https://www.gk100.com/read_14765848.htm
新高考地区的考生志愿填报模式比较复杂,不管是“院校专业组”还是“专业+学校”志愿个数都比较多,所以需要考生查看更多的数据才能填满所有志愿,因此志愿填报辅助软件是非常重要的。


