2026届高三绵阳二诊历史考试已于1月22日10:15结束。为帮助同学们及时核对答案、预估分数,本文在考试结束后第一时间收集整理了完整版历史试卷与详细答案解析(含A卷与B卷),并在文末附上高考历史实用提分小技巧。

一、2026绵阳二诊历史试卷及答案解析
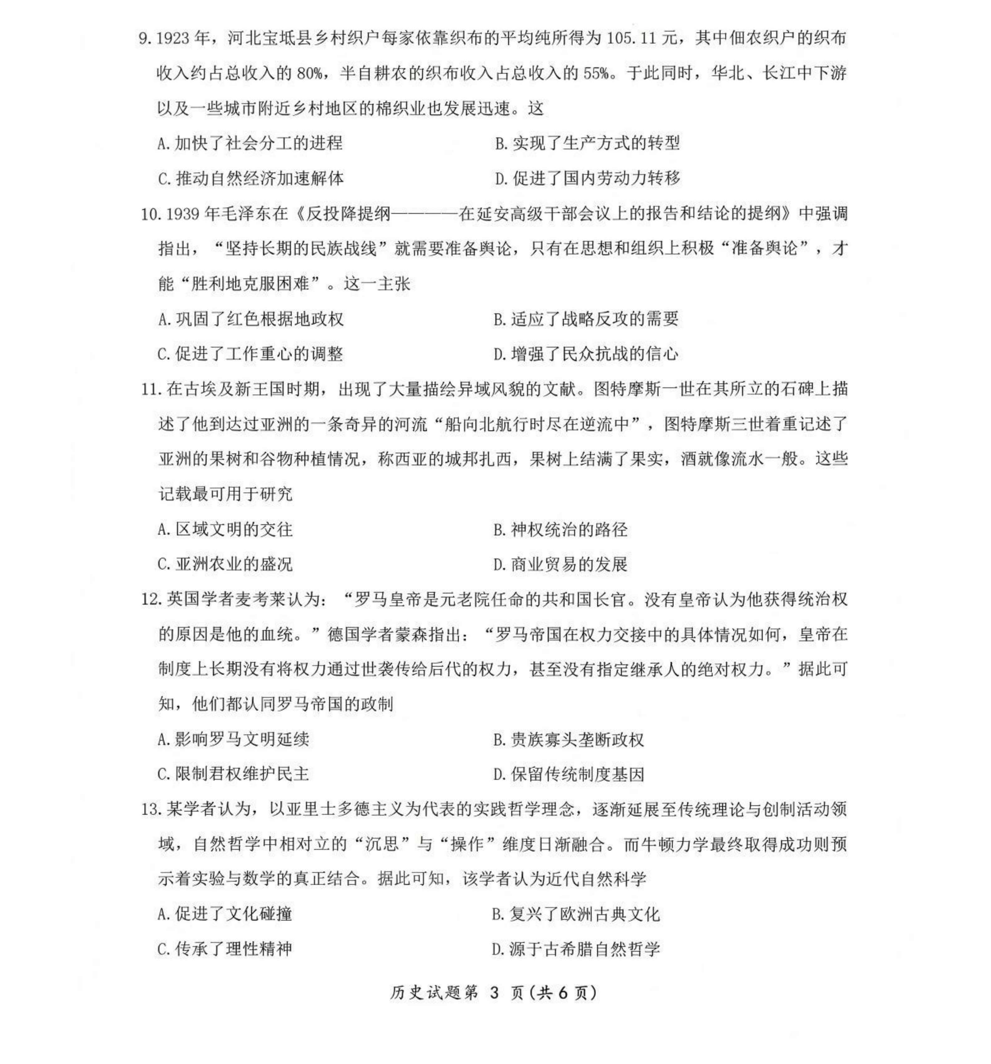
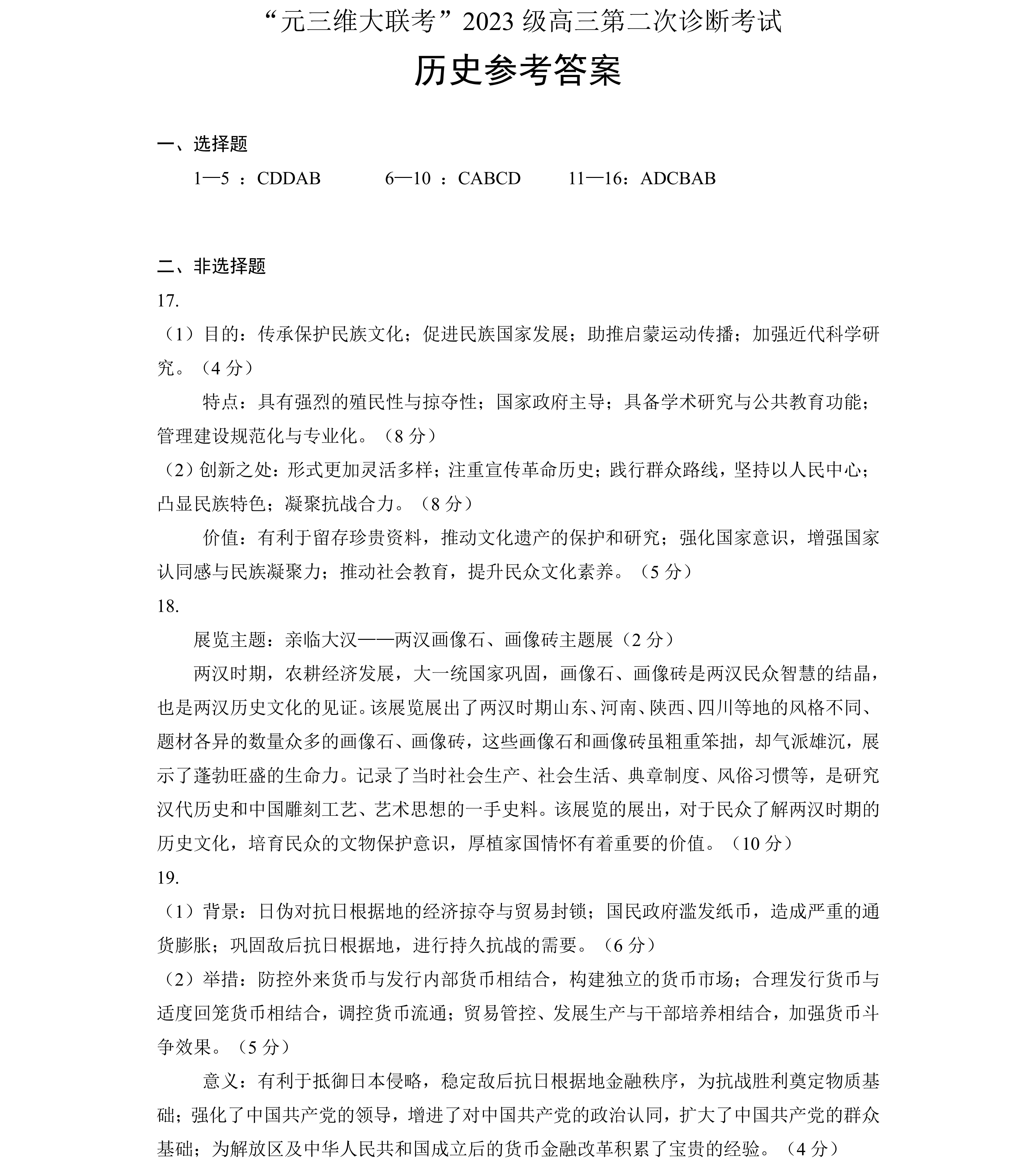
目前历史科目A、B两卷的试卷及答案已出炉,建议同学们考后结合答案及时归纳错题、分析薄弱环节,为后续复习明确方向。
(一)绵阳二诊A卷试卷及答案







(一)绵阳二诊B卷试卷及答案







二、2026绵阳二诊历史有效分参考
2026年绵阳二诊历史单科有效分预计于1月28日左右公布,以下为2025年绵阳二诊历史有效分数据,可供同学们初步对照与目标定位。
A0线77分,A线64分,T线61分,B1线52分,B2线51分,Y线39分。
三、2026四川高考历史提分实用技巧
四川高考历史试卷满分100分,考试时间75分钟,以下为建议的时间安排,可根据个人习惯适当调整。
(一)答题时间安排
选择题:23分钟
选择题涂卡:2分钟
历史主观题:40分钟
检查:10分钟
(二)答题步骤与技巧
选择题注意:
① 首先应直接选出明确正确的选项,要求自身对答案有充分把握。
② 若无法直接确定正确选项,则采用排除法,从中选择与题意最相符的一项。
③ 填涂答题卡时务必仔细核对题号,严防错位。
非选择题注意:
① 需根据材料作答时,可从材料中摘取有效信息并转换表述;若需根据所学知识作答,则应迁移课本相关内容。答案形式上应做到段落化、提示化、序号化、卷面整洁化;内容上须全面、要点简洁齐备。
② 应根据题目所赋分值,合理确定答题要点数量。
③ 遇到未知问题时,可尝试运用已有知识进行迁移作答,切忌留空不答。


