2026年四川新高考志愿填报采用“院校专业组”模式,本科批A段可填20个志愿、B段可填45个志愿,专科批可填45个志愿。志愿填报规则以“分数优先、遵循志愿、平行志愿、一轮投档”为核心,考生需结合自身位次与院校专业组要求科学规划。
本文的填报指南将从志愿设置、填报规则、录取机制及草表填写要点展开详细说明。

一、2026年四川新高考志愿填报指南
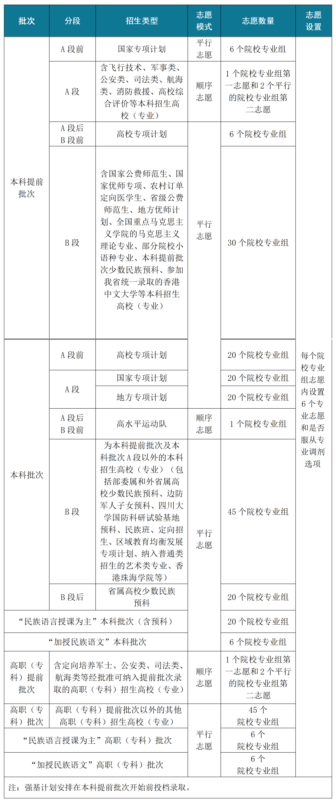
(一)志愿设置(较2025年发生细微变化,专项计划志愿设置改变)
四川新高考志愿填报分为普通类、艺术类、体育类三大类别,各批次设置如下:
1、普通类志愿设置
本科提前批国家专项计划:设置6个平行志愿;
本科提前批次A段:含飞行技术、军事类、公安类等特殊类型招生,设置1个院校专业组第一志愿+2个平行第二志愿。B段:含国家公费师范生、地方优师计划、乡村振兴计划等,设置30个平行志愿。
本科提前批高校专项计划:设置6个平行志愿;
本科批次A段:国家专项计划、地方专项计划、高校专项计划,设置20个平行志愿。B段:除A段外的其他本科招生高校(专业),设置45个平行志愿。
高职(专科)批次提前批次:定向培养军士、公安类等,设置1个第一志愿+2个平行第二志愿。普通批次:设置45个平行志愿。
2、艺术类与体育类志愿设置
艺术类本科提前批次:校考高校艺术类专业,设置1个院校专业组志愿;本科批次:使用省级统考成绩的专业,设置45个平行志愿;高职(专科)批次:设置45个平行志愿。
体育类本科批次:设置20个平行志愿;高职(专科)批次设置20个平行志愿。

(二)填报规则:分步操作,规避风险
1、填报步骤
(1)登录系统:通过四川省教育考试院指定网站进入志愿填报界面,使用考生账号密码登录。
(2)选择批次:根据自身成绩和招生计划,选择普通类、艺术类或体育类批次。
(3)填写院校专业组:输入院校代号和专业组号,系统自动显示院校名称及专业组内专业。每个专业组内可填报6个专业,并选择是否服从专业调剂(仅限组内调剂)。
(4)保存与提交:每完成一个批次填报后,点击“保存并提交”,并再次登录确认保存成功。
(5)安全退出:填报完成后,务必安全退出系统,防止密码泄露。
2、关键注意事项
(1)选科匹配:确保首选科目(物理/历史)和再选科目完全符合目标专业组要求。例如,某高校“计算机科学与技术”专业组要求首选物理、再选化学,则考生必须满足此条件。
(2)梯度设计:采用“冲、稳、保”策略,将45个志愿按录取概率分层。例如:
冲一冲:前15个志愿填报位次略高于自身成绩的院校专业组;
稳一稳:中间20个志愿填报与自身位次匹配的院校;
保一保:最后10个志愿填报位次显著低于自身成绩的院校。
(3)时间管理:各批次志愿填报截止时间不同,建议提前完成填报,避免网络拥堵导致操作失败。
二、四川新高考志愿录取规则
四川新高考录取遵循以下原则:
1、分数优先:按考生投档分从高到低排序,确定位次。例如,物理类考生中,总分650分的考生位次高于649分的考生。
2、遵循志愿:系统按考生填报的志愿顺序依次检索,一旦档案投出,后续志愿失效。例如,考生A填报了B院校专业组为第一志愿,若分数达标,则直接投档至B组,不再检索后续志愿。
3、一轮投档:考生在一个批次内仅有一次投档机会。若因不服从调剂或专业已满被退档,则无法参与该批次后续录取,只能进入征集志愿或下一批次。
4、平行志愿:同一批次内,各志愿为平行关系,系统根据位次和志愿顺序同时检索多个志愿。例如,本科批B段的45个志愿均可能被检索,但仅投档至符合条件的第一个志愿。

三、四川新高考志愿填报表真实模板
(一)草表核心填写项
1、基本信息:考生姓名、准考证号、身份证号、联系方式等(需与报名信息一致)。
2、批次选择:勾选普通类、艺术类或体育类,并选择具体批次(如本科提前批A段、本科批B段)。
3、院校专业组信息:
院校代号:如四川大学代码为“5101”;
专业组号:如四川大学“计算机类”专业组号为“510105”;
专业志愿:每个专业组内填写6个专业代码(如“01计算机科学与技术”);
是否服从调剂:勾选“是”或“否”。
4、志愿顺序:按“冲、稳、保”策略标注志愿优先级(如1-15冲、16-35稳、36-45保)。
(二)填表注意事项
1、核对招生计划:参考《四川省2026年招生计划合订本》,确认院校专业组及专业代码,避免填错。
2、阅读招生章程:重点关注专业备注信息,如单科成绩要求(如英语需≥120分)、体检限制(如色盲不可报考医学类)等。
3、模拟填报:使用四川省教育考试院推出的“志愿填报辅助系统”,输入成绩和选科科目,生成意向志愿列表,再导入正式系统。
4、多次确认:填报完成后,打印草表并逐项核对,确保无遗漏或错误。
(三)示例草表




