2026年绵阳高三二诊将于1月21日正式开考,本文整理各科答案及试卷解析汇总,包括绵阳二诊2026语文、数学、英语班、物理、历史等九个科目试题和参考答案。各位考生可通过这份答案预估分数,及时调整后续复习计划。
一、2026绵阳二诊各科试题及答案
重要提示: 在考试刚结束、官方或主流教育机构尚未正式发布权威解析前,请保持理性与耐心。
1、2026绵阳二诊语文答案及试卷解析
试题与答案已更新,可点击下方链接查看:
https://www.gk100.com/read_17041516.htm
2、2026绵阳二诊数学答案及试卷解析
试卷已更新,可点击下方链接查看:
https://www.gk100.com/read_17474610.htm
3、2026绵阳二诊英语答案及试卷解析
可点击下方链接查看(分A卷和B卷):
https://www.gk100.com/read_17889911.htm
4、2026绵阳二诊物理答案及试卷解析
试卷已更新,可点击下方链接查看(分A卷和B卷):
https://www.gk100.com/read_17696503.htm
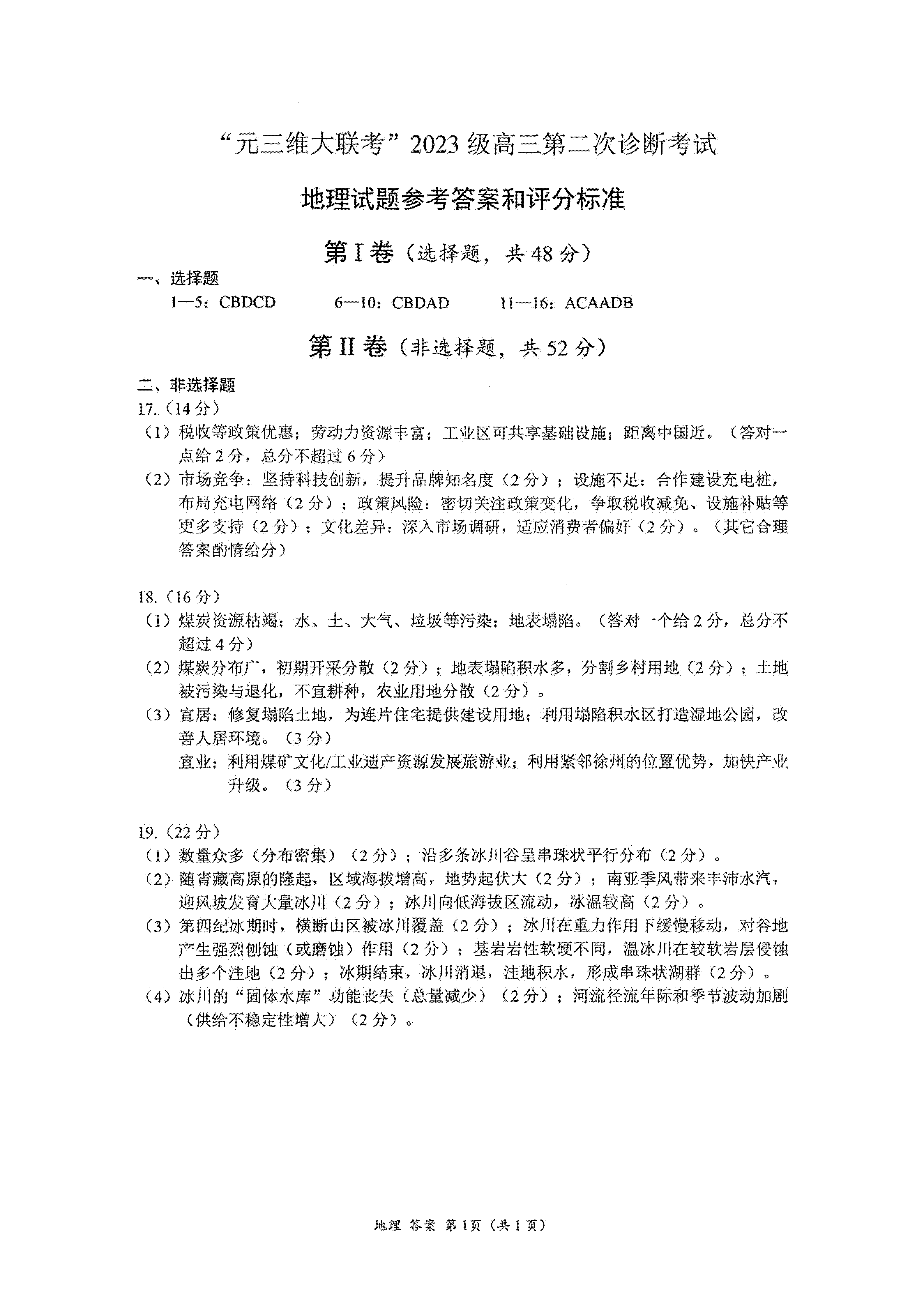
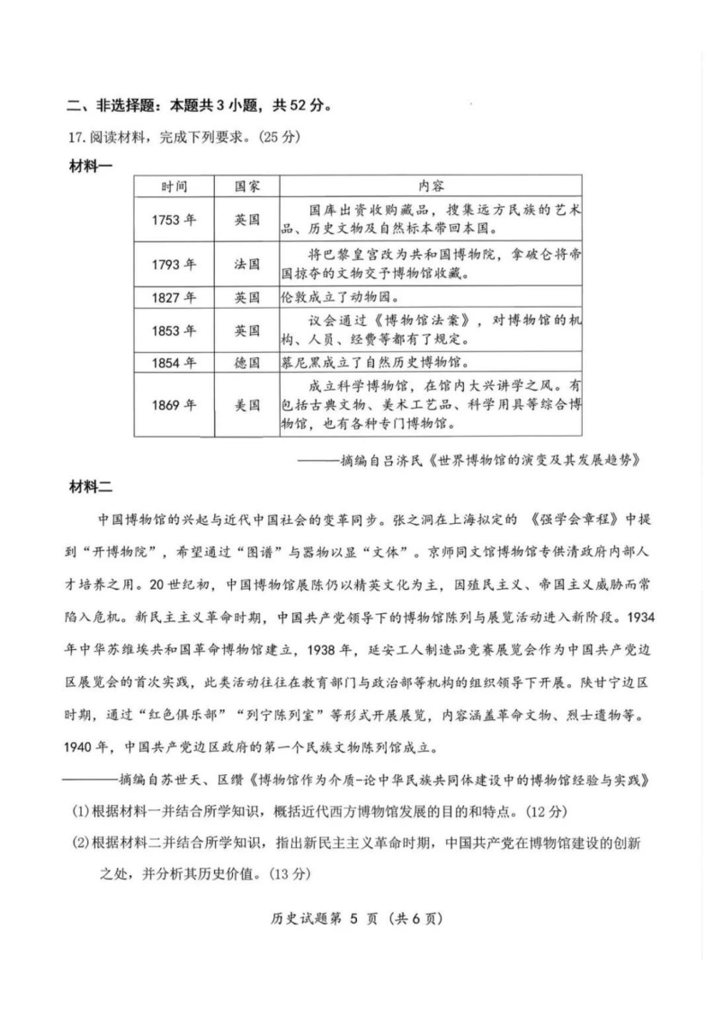
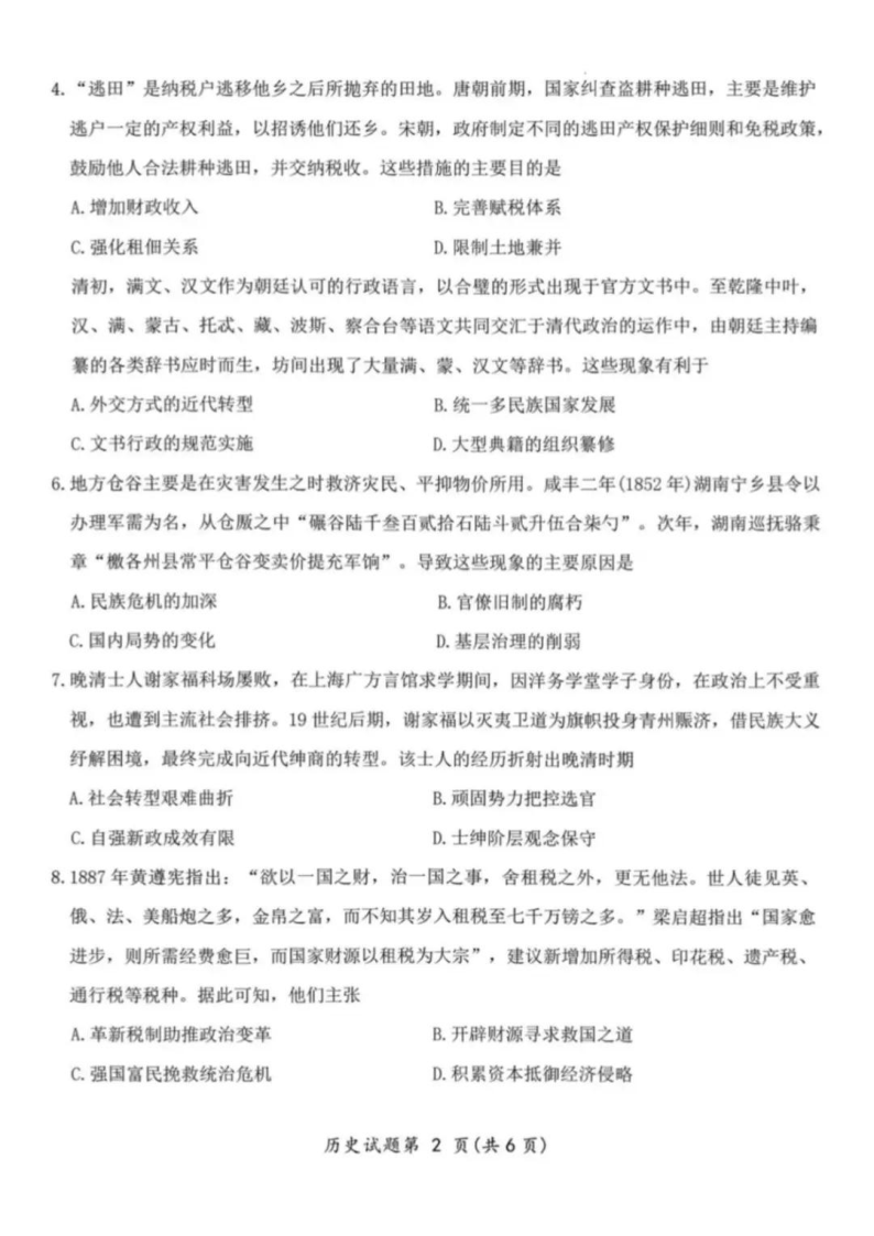
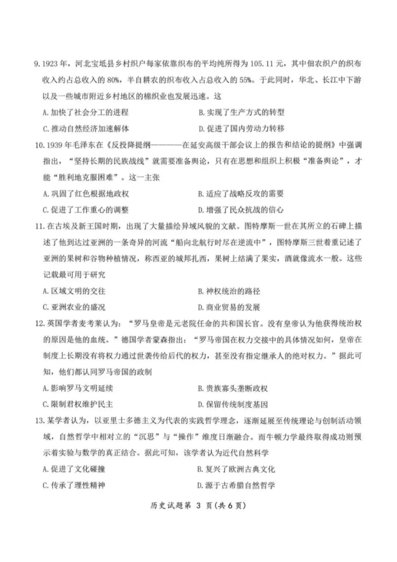
5、2026绵阳二诊历史答案及试卷解析
试卷已公布如下:
6、2026绵阳二诊化学答案及试卷解析
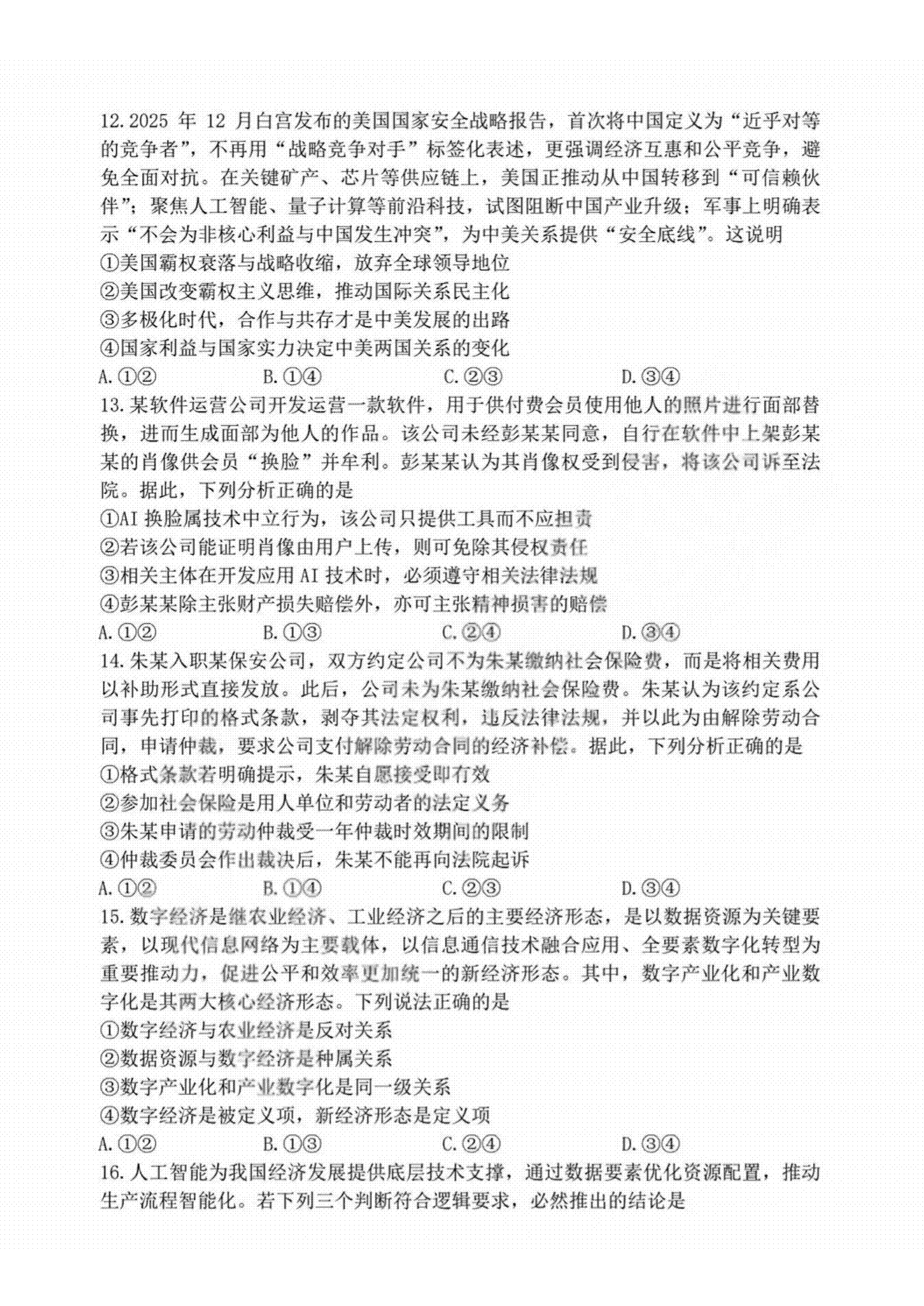
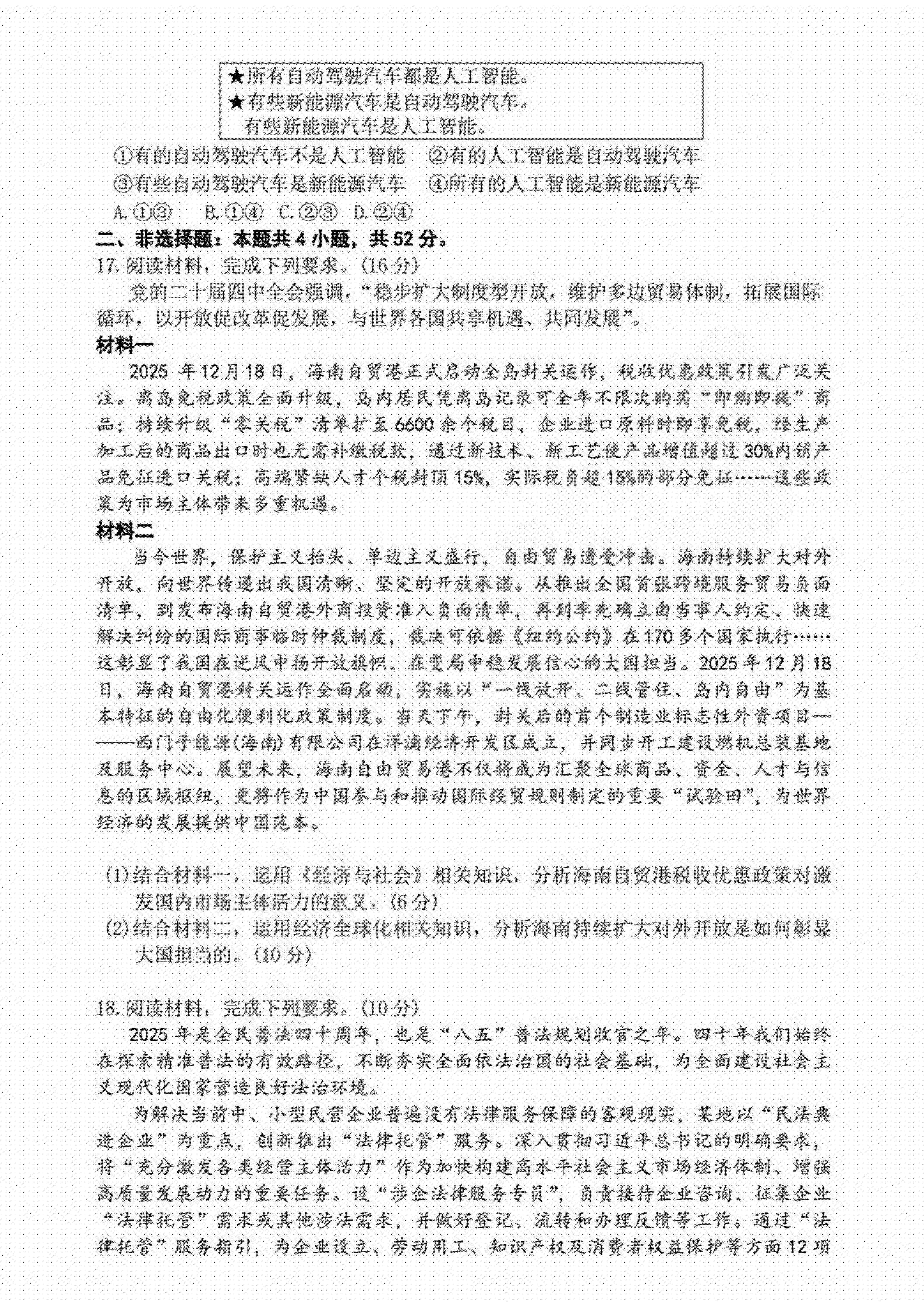
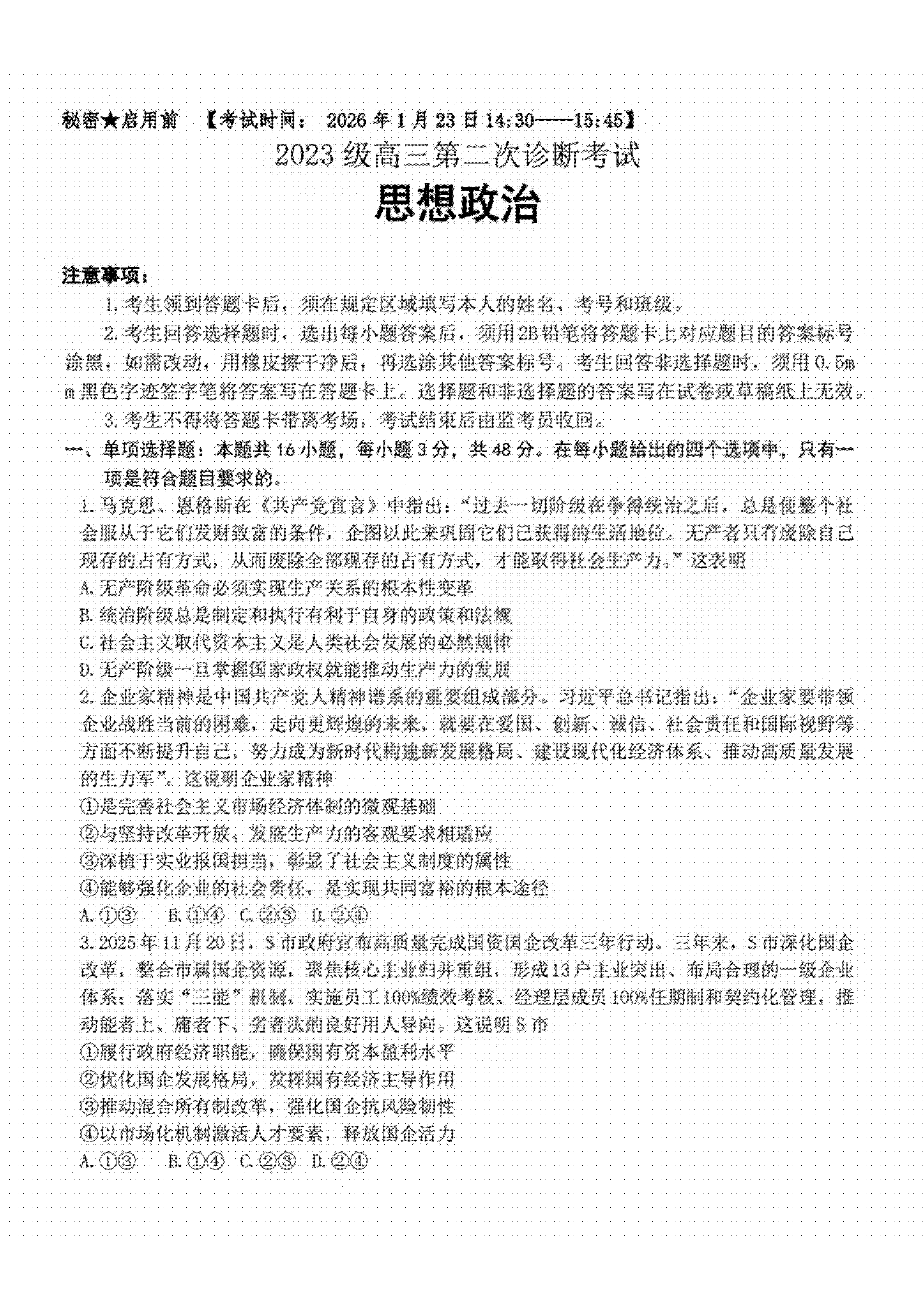
7、2026绵阳二诊政治答案及试卷解析
(1)A卷
(2)B卷
8、2026绵阳二诊地理答案及试卷解析
绵阳二诊地理A卷试卷及答案:
绵阳二诊地理B卷试卷及答案:
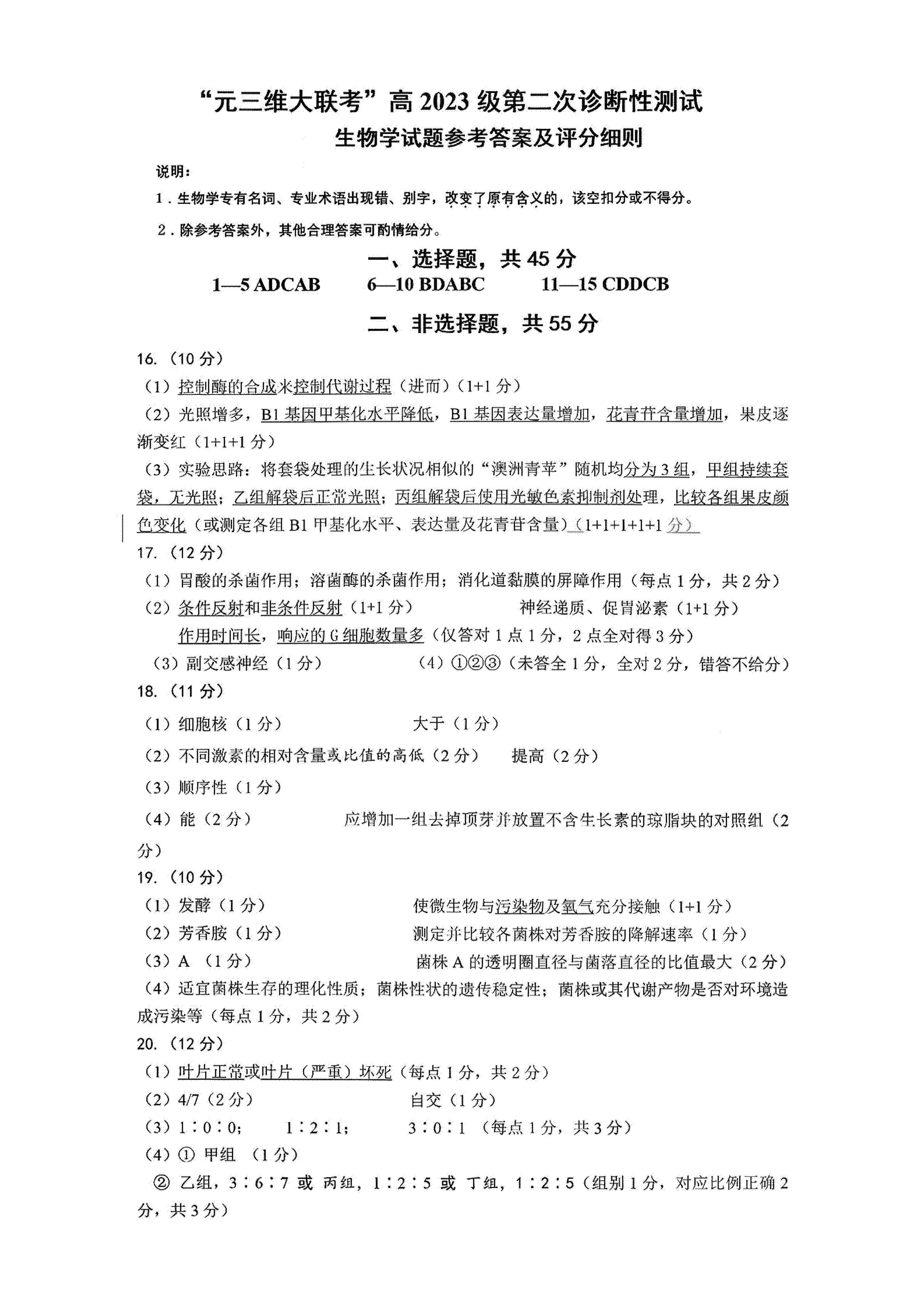
9、2026绵阳二诊生物答案及试卷解析
(1)A卷
(2)B卷
二、考后注意事项
绵阳二诊作为川内极具参考价值的高三模拟考,考后成绩、分数线及后续规划尤为重要。2026年绵阳二诊考试成绩与划线预计1月28日公布,考生及家长可重点关注以下事项。
成绩查询方面:
考生可通过“生学堂”APP或官网登录查询,平台同步提供各科分数、总分及学情分析,助力精准定位薄弱环节。
分数线方面:
由绵阳市教科所统一划定,分物理类、历史类各六个层次,含A0特优线、A线(一本线)、T特控线、B1本科线、B2本科奋斗线及Y艺体线,可参考2025届划线预判自身层级。排名参考是核心重点,后续公布的一分一段表能明确考生市内位次,可通过线差法、位次法换算省排名,为高考志愿填报铺垫。
点击可查看:2026绵阳二诊分数线是多少?如何换算省排名
考后需理性分析成绩,对照划线找差距,针对性补强短板,避免因分数波动焦虑。此次二诊难度贴近高考,成绩具有较强预测性,考生应聚焦复习调整,结合划线制定冲刺目标,为后续复习明确方向。


