不同选科组合与专业对照表不相同,如物化政可报治安学、公安情报学;物化生可报计算机类、电气工程及其自动化等;史政地可报历史学、考古学、法学等。此外不限选科的专业包括国际经济与贸易、会计学、财务管理等。

本文根据《2024通用版拟在山东招生专业(类)选考科目要求(本科)(适用于2025年和2026年高考生)》整理,各省选科要求具有差异,请务必以本省公布的为准。
一、2026选科组合与专业对照表
1、物理化学生物(纯理组合)
可报专业覆盖率:96.55%
2026年物化生组合可以报考的学校专业数量高达49156个,而全国本科大学专业总计50915个,该选科组合的专业覆盖率非常高,基本不用担心专业受限的问题。
物化生可以报考的专业包括英语、计算机科学与技术、软件工程、数学科技与大数据技术、电气工程及其自动化、工商管理、电子商务、物联网工程、化学工程与工艺等。
2026物化生可报大学专业部分名单如下(滑动查看):
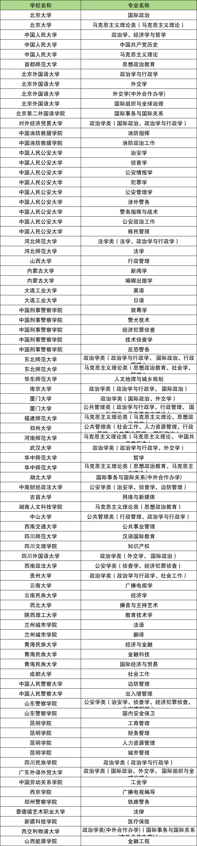
2、物理化学政治
可报专业覆盖率:96.2%
2026年物化生组合可以报考的学校专业数量高达48980个,而全国本科大学专业总计50915个,该选科组合的专业覆盖率非常高,基本不用担心专业受限的问题。
物化政可以报考的专业包括国际经济与贸易、外交学、政治学与行政学、治安学、侦查学、国际政治、移民管理、思想政治教育、马克思主义理论等。物化政选科组合最大的优势在于可报考公安类专业,提前批警校军校最受欢迎的选科组合。
2026物化生可报大学专业部分名单如下(滑动查看):
3、历史政治地理(纯文组合)
可报专业覆盖率:46.4%
2026年物化生组合可以报考的学校专业数量有23441个,而全国本科大学专业总计50915个,该选科组合的可报全国近一半的本科专业。
史政地可以报考的专业包括英语、汉语言文学、心理学、考古学、哲学、学前教育、保险学、财政学、税收学、财务管理等等。史政地选科组合最大的优势在于可报考文学类相关专业、以及语言类相关专业。
2026史政地可报大学专业部分名单如下(滑动查看):
篇幅有限,本文为大家整理部分选科组合与可报专业一览表,更多详情可前往圆梦志愿APP查询。
二、不限选科最厉害的三个专业
1、国际经济与贸易(覆盖全国514所高校)
就业方向:外贸企业、跨境物流、外资机构及政府外事部门,从事进出口贸易、跨境电商运营、国际市场调研等工作。
薪资水平:应届生起薪约4540元/月,毕业2年后达8206元,5年经验者月薪超万元。深圳等新一线城市光伏企业国贸岗起薪突破8000元。
行业趋势:RCEP协定推动区域贸易增长,跨境电商进出口额达1.4万亿元,带动关务管理、数字化运营岗位需求上涨15%。传统外贸岗位缩减,但新能源、智能设备领域用人需求增长超50%。
2、会计学(覆盖全国477所高校)
就业方向:企业财务、会计师事务所、金融机构及政府审计部门,从事核算、审计、税务筹划等工作。
薪资水平:应届生起薪4000-8000元/月,CPA持证者薪资溢价60%-100%,财务经理/CFO年薪达20万-50万元。
行业趋势:基础核算岗位自动化率超80%,管理会计、财务数据分析等高端岗位需求激增。ESG领域成为新赛道,要求掌握GRI标准与区块链溯源能力。
证书加持:CPA、ACCA、CMA证书提升跨国企业起薪40%,四大会计师事务所校招起薪达1.1万元/月。技术融合:Python、Power BI等工具成为必备技能,财务系统顾问岗年薪20万-40万元。

3、财务管理(覆盖全国513所高校)
就业方向:企业财务规划、金融机构风险控制、咨询公司财务顾问及政府财政管理。
薪资水平:应届生起薪中位数5600元/月,金融行业达7200元/月,财务经理层级薪资超1.5万元。
行业趋势:业财融合岗位需求激增,如新能源企业预算管理岗要求熟悉产业链成本结构。公务员系统(税务、审计)招录占比超10%,报录比达100:1。
职业路径清晰:从财务专员到CFO,五年内晋升管理层机会多。数字化驱动:智能记账系统普及倒逼转型,智能会计方向课程涵盖机器学习、区块链技术。
总结:
国际经济与贸易:依托全球化与RCEP政策,适合外语与数字化能力强的学生。会计学:证书与技术复合型人才稀缺,高端岗位薪资竞争力强。财务管理:企业核心决策参与者,职业稳定性与晋升空间兼具。


