2026年广州一模已于3月19日结束,作为高考前覆盖全市的首次大规模模拟考试,一模既能全面检验考生当前的复习效果,更能通过全市排名及换算后的省位次,帮助考生初步明确自身定位、圈定目标院校范围。
本文将从多方渠道第一时间收集并整理语数外、政史地、物化生九科完整试题与答案,助力考生及时估分、精准定位,做好后续冲刺规划。
各科考试时间详细安排如下:

2026广州一模九科答案解析及试卷汇总
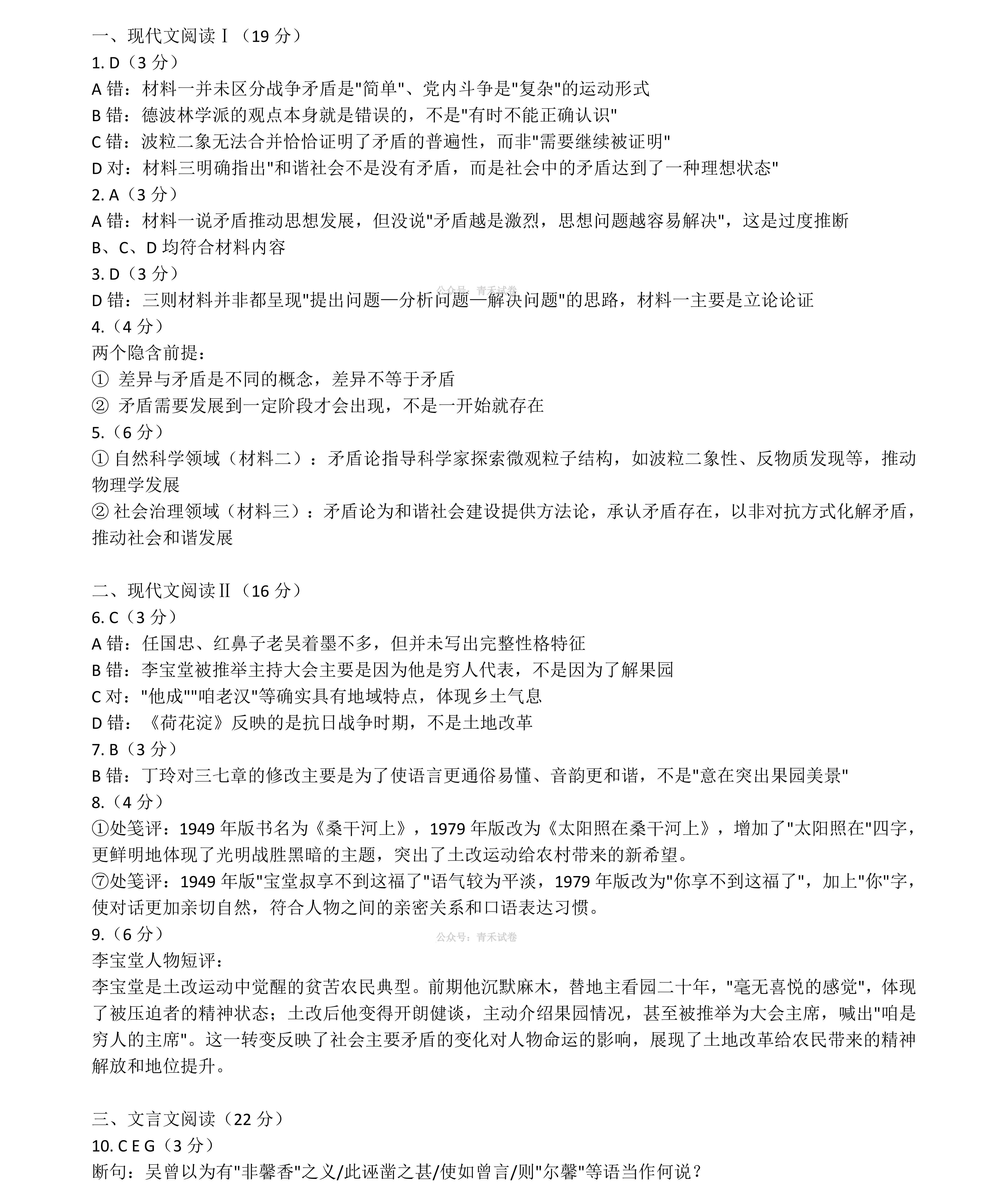
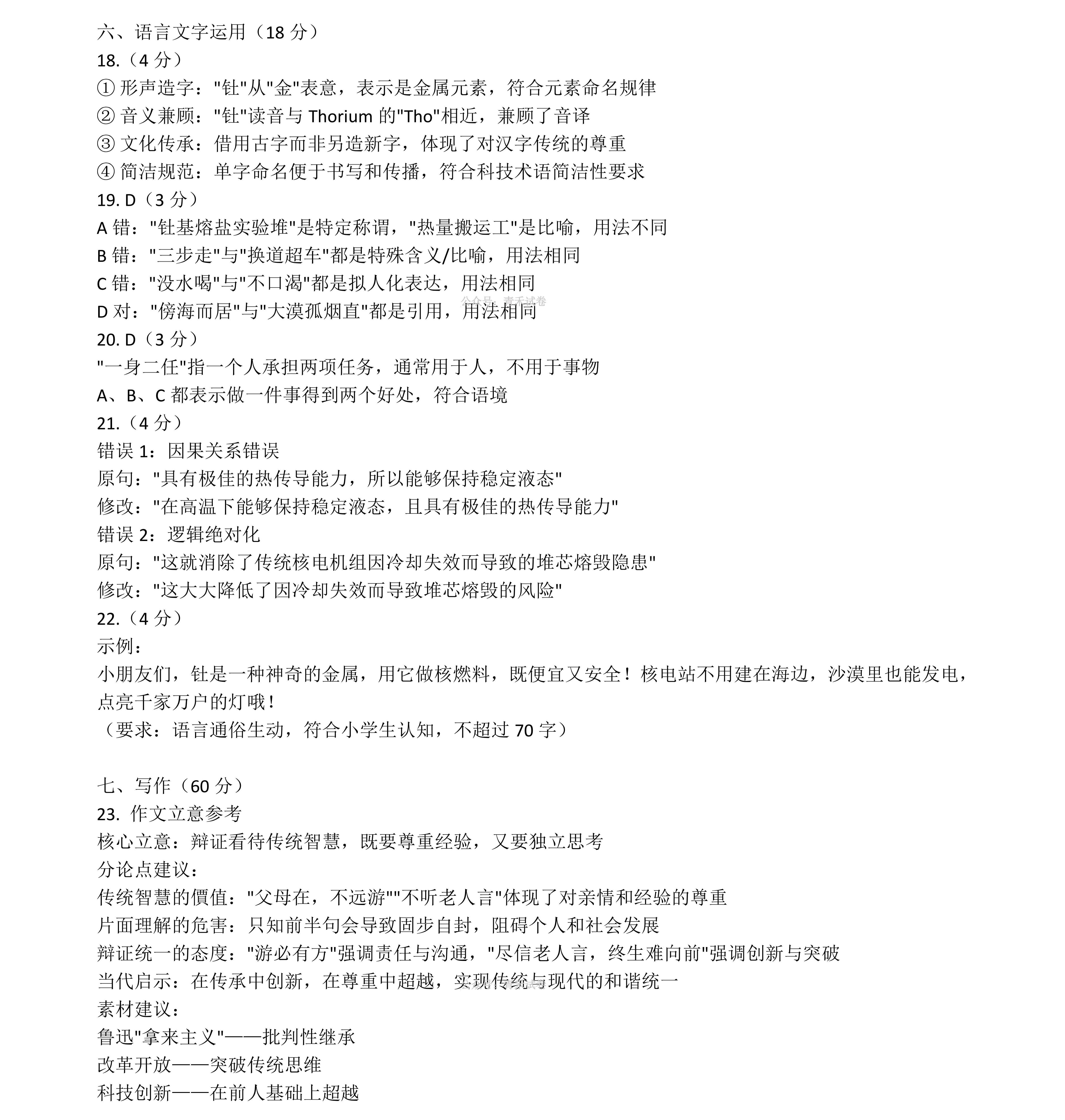
1、2026广州一模语文试卷及答案解析
语文考试时间:3月17日9:00-11:30
目前语文试卷及答案均已公布,同学们可自行核对。













2、2026广州一模数学试卷及答案解析
数学考试时间:3月17日15:00-17:00
目前数学试卷及答案均已公布,同学们可自行核对。














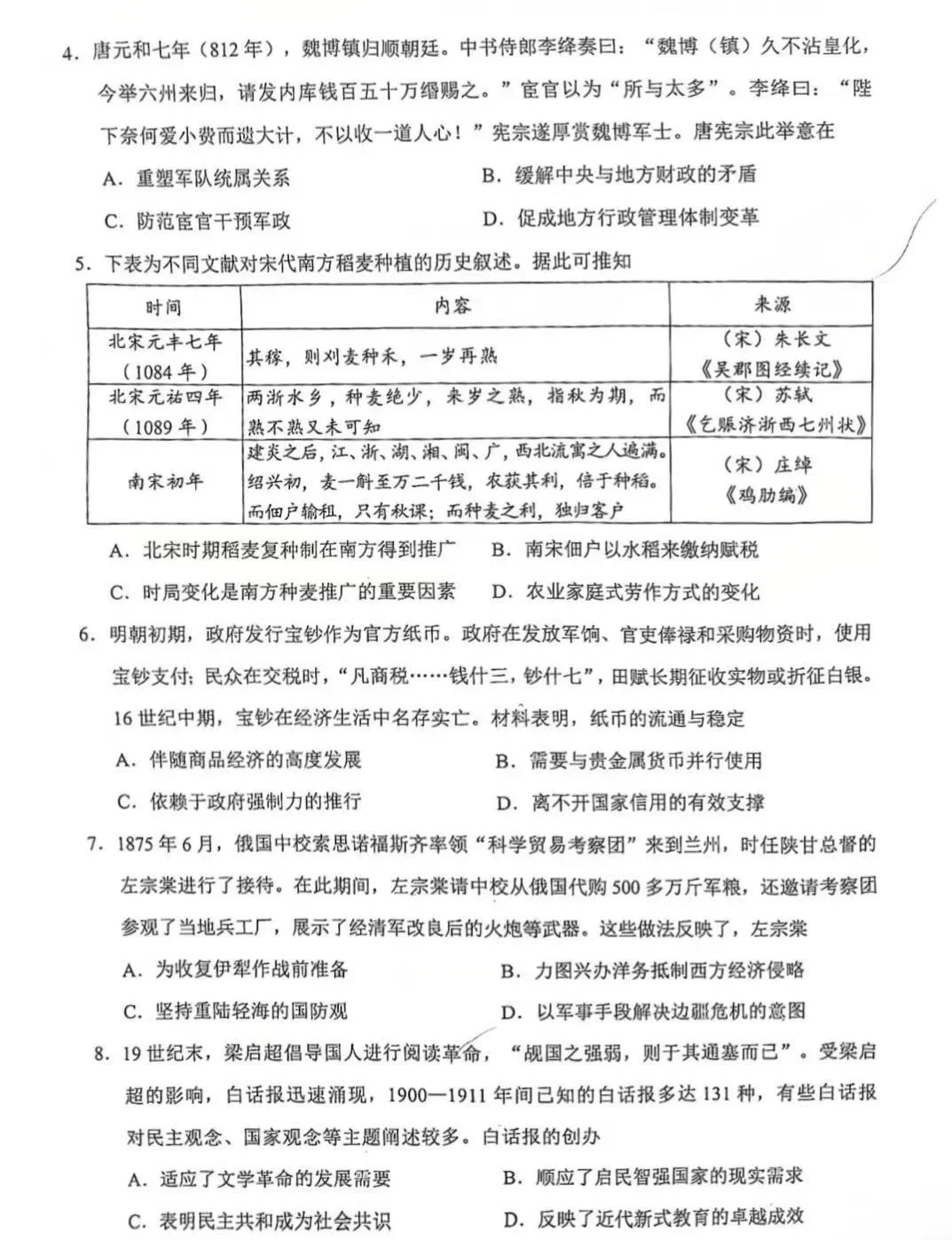
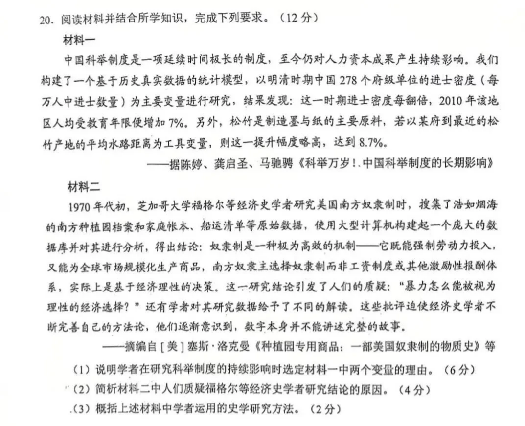
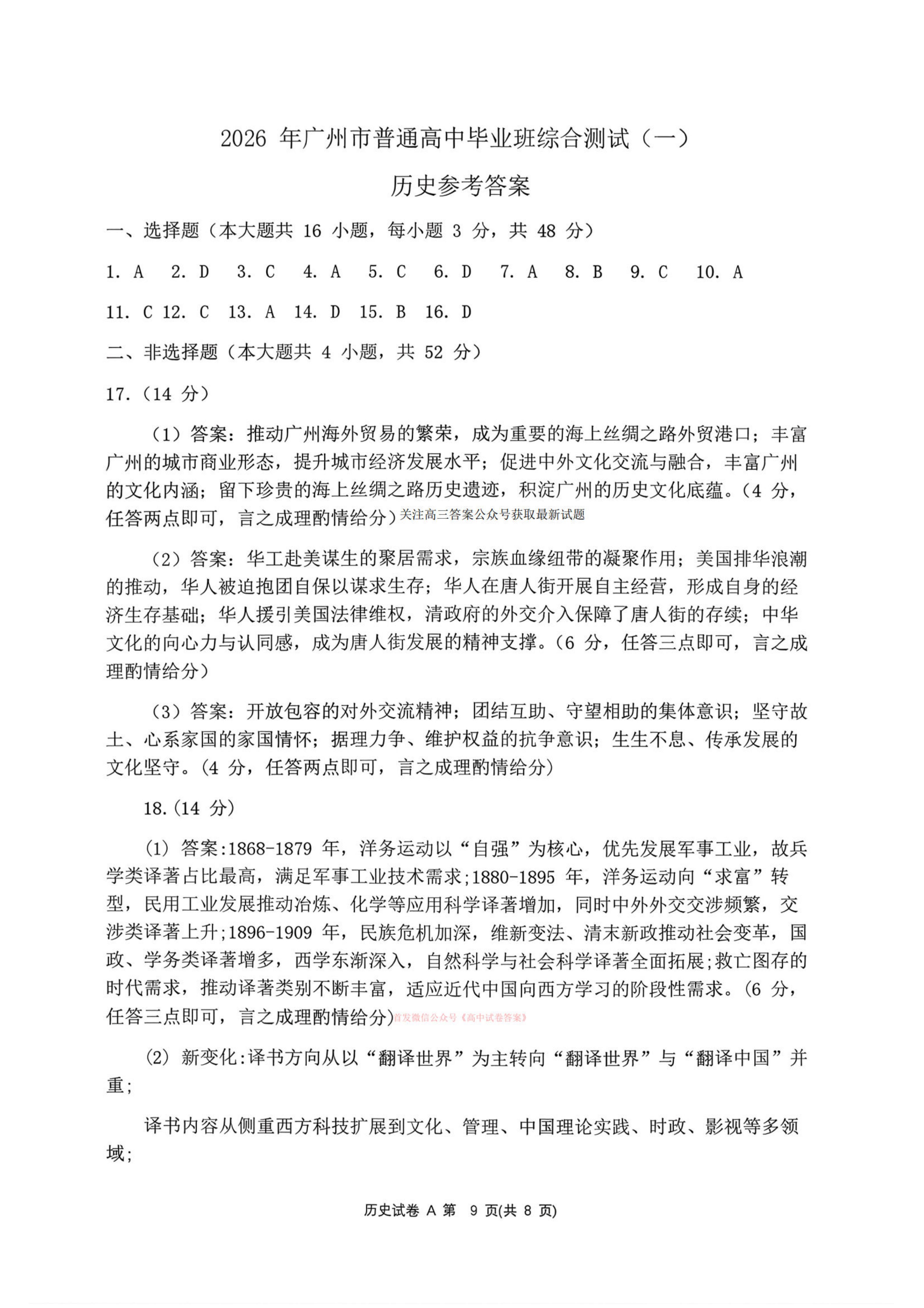
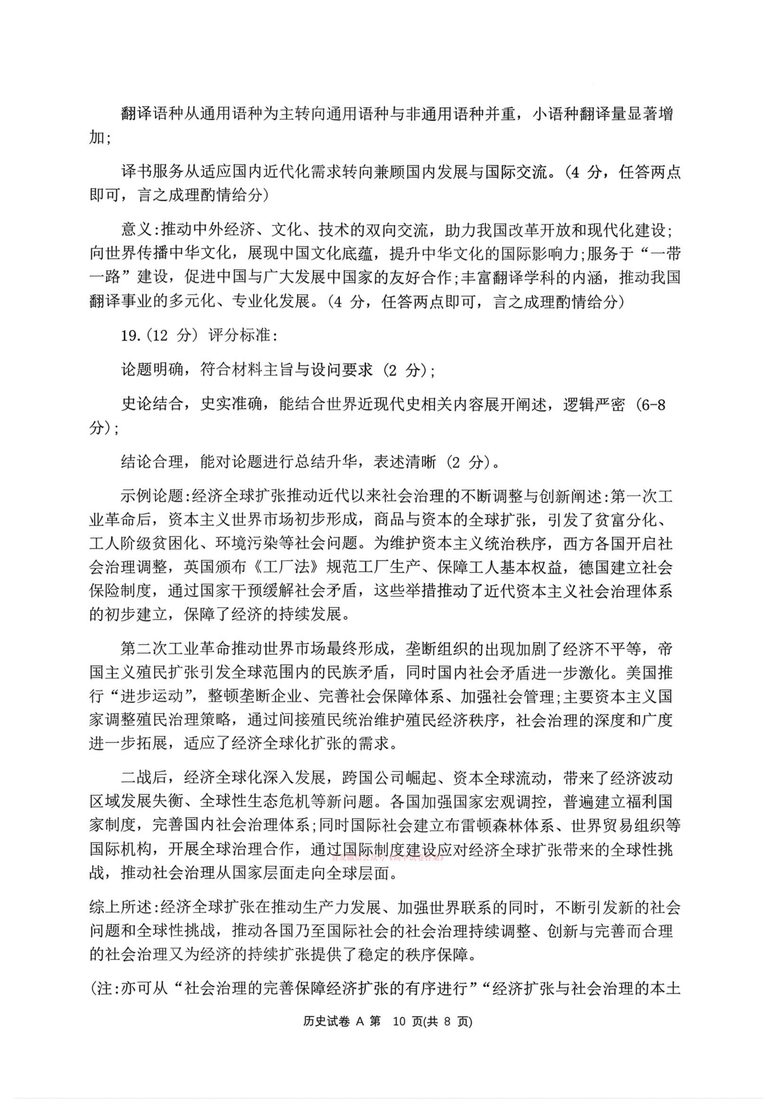
3、2026广州一模历史试卷及答案解析解析
历史考试时间:3月18日9:00-10:15
目前历史试卷已公布,答案待更新。








4、2026广州一模物理试卷及答案解析
物理考试时间:3月18日9:00-10:15
目前物理试卷已公布,答案待更新。








5、2026广州一模英语试卷及答案解析
英语考试时间:3月18日15:00-17:00
目前英语试卷及答案均已出炉,同学们可自行核对。












6、2026广州一模化学试卷及答案解析
化学考试时间:3月19日8:30-9:45
目前化学试卷已公布,答案待更新。








7、2026广州一模地理试卷及答案
地理考试时间:3月19日11:00-12:15
目前地理试卷及答案均已公布,同学们可自行核对。










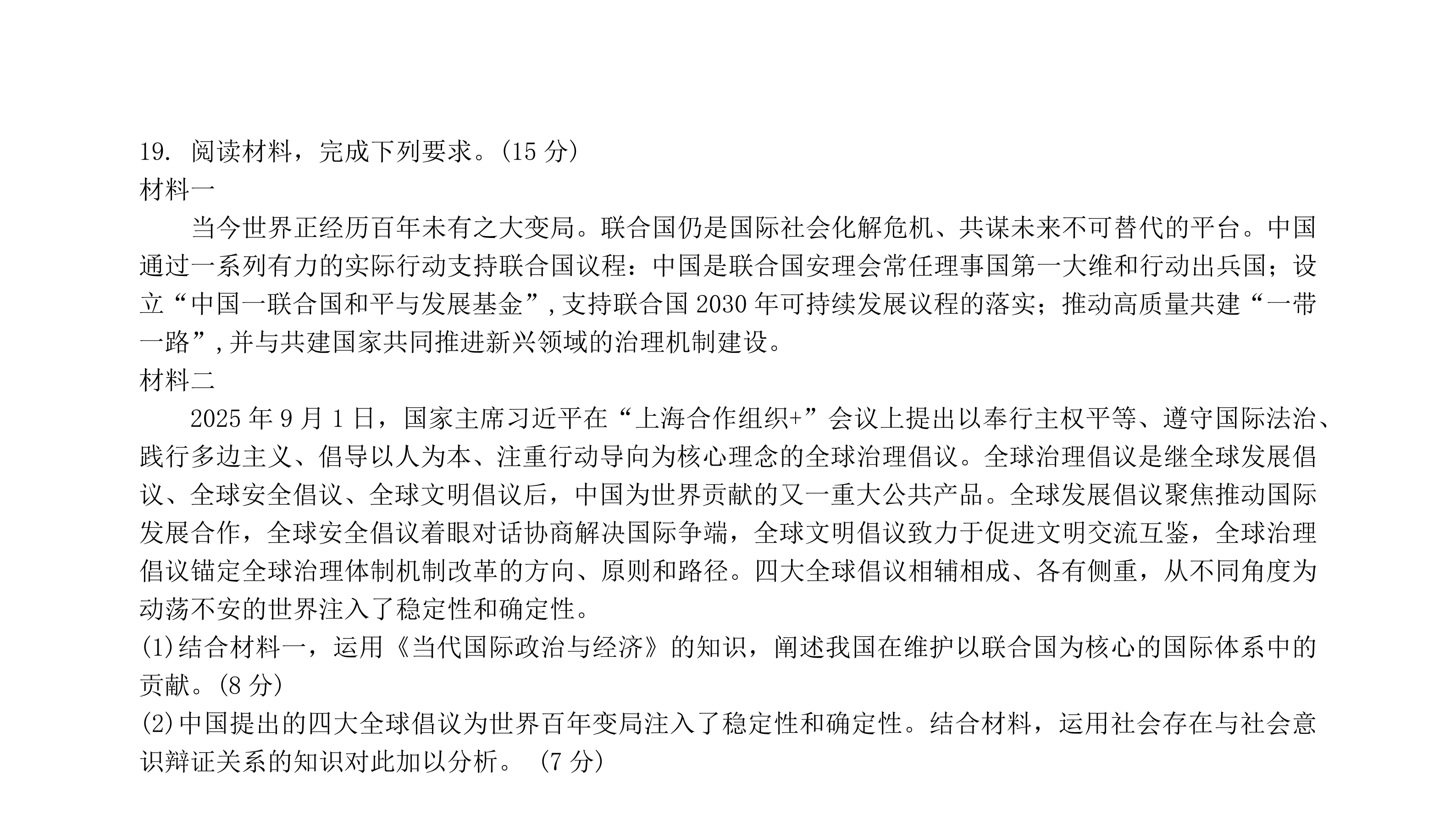
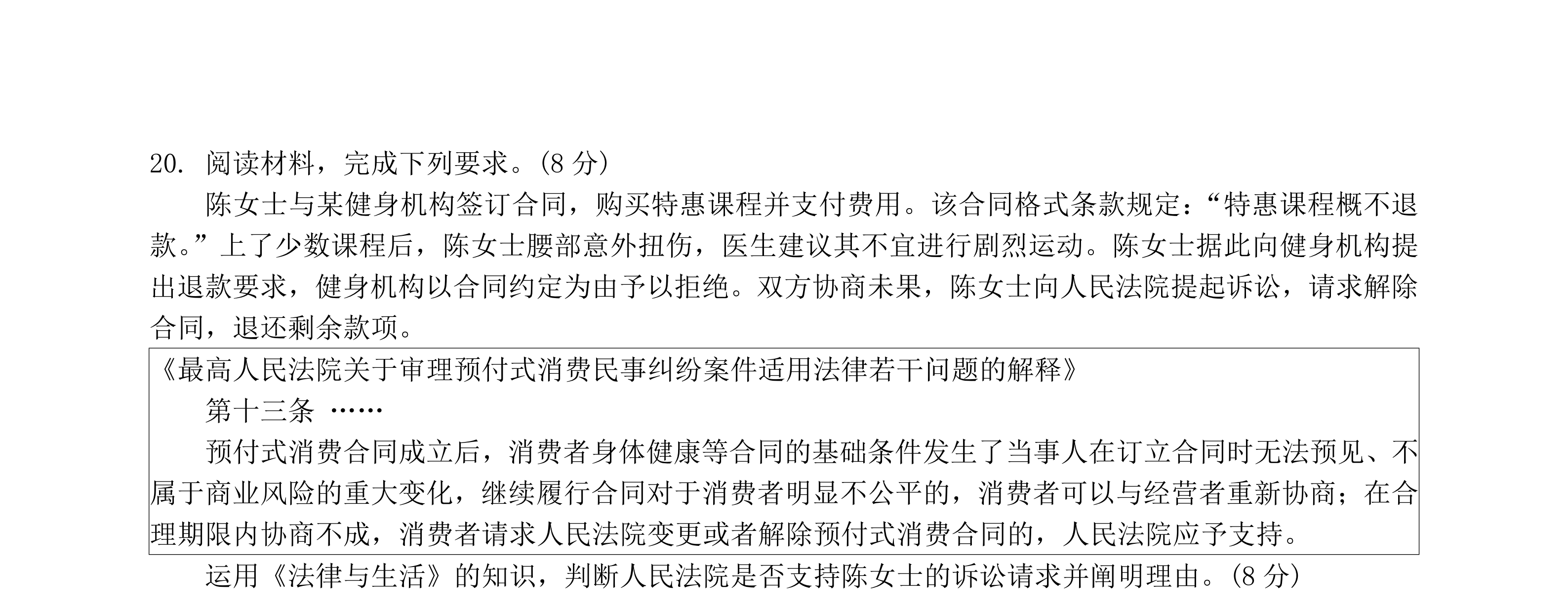
8、2026广州一模政治试卷及答案
政治考试时间:3月19日14:30-15:45
目前政治试卷已公布,答案待更新。







9、2026广州一模生物试卷及答案
生物考试时间:3月19日17:00-18:15
目前生物试卷试卷已公布,答案待更新。










