2026年广东一模已于3月19日结束,参与地区包含揭阳、潮州、韶关、清远、阳江、珠海、汕尾7个地市。
这是近年来广东一模规模较大的联考之一,覆盖粤东西北及珠三角地区,试题含金量高、参考价值大,成绩排名对后续志愿填报有重要参考意义。
本文已从多方渠道第一时间收集并整理语数外、政史地、物化生九科答案解析及试卷,助力考生及时估分、精准定位,做好后续冲刺规划。
各科考试时间详细安排如下:

2026广东一模九科答案解析及试卷汇总
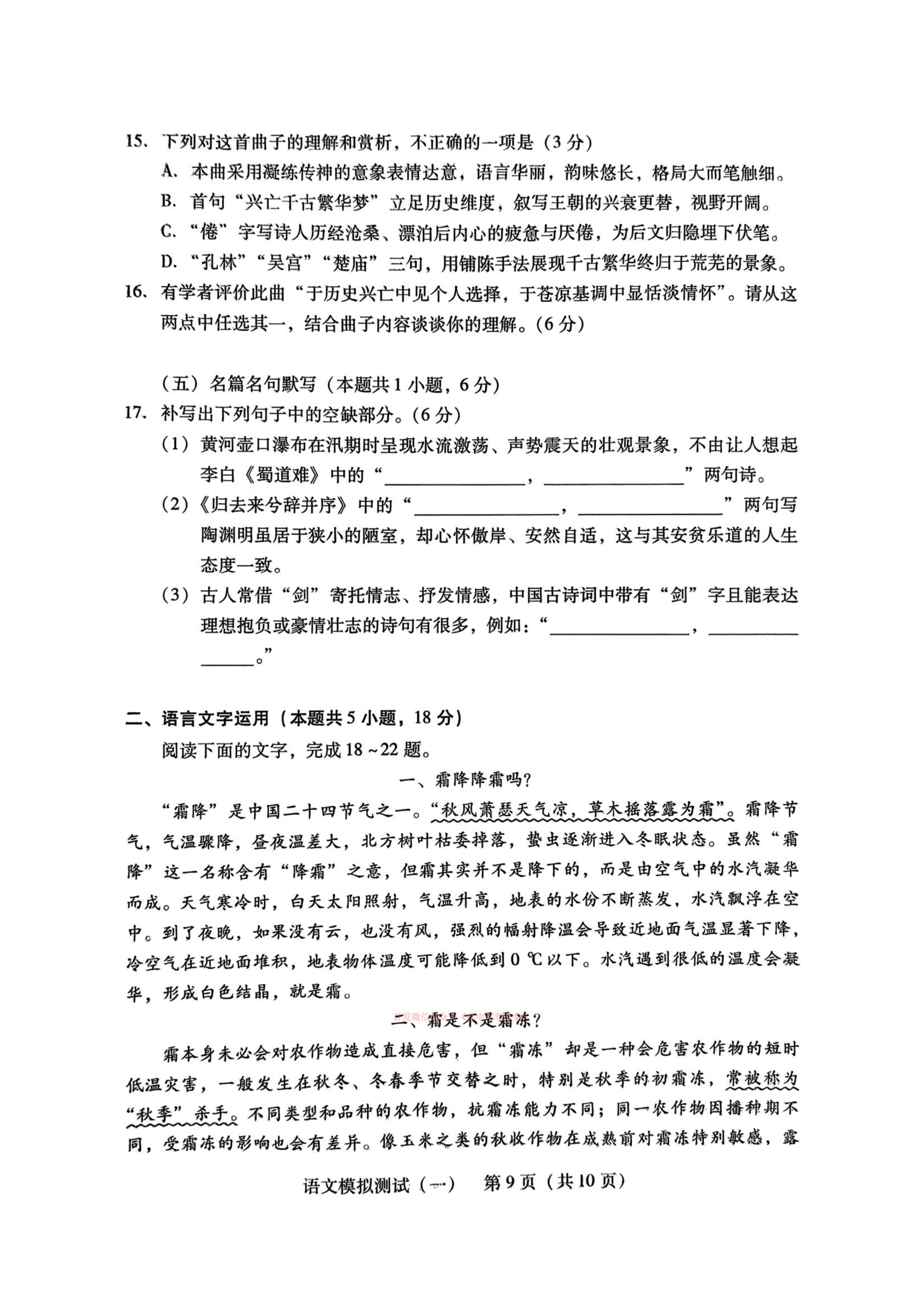
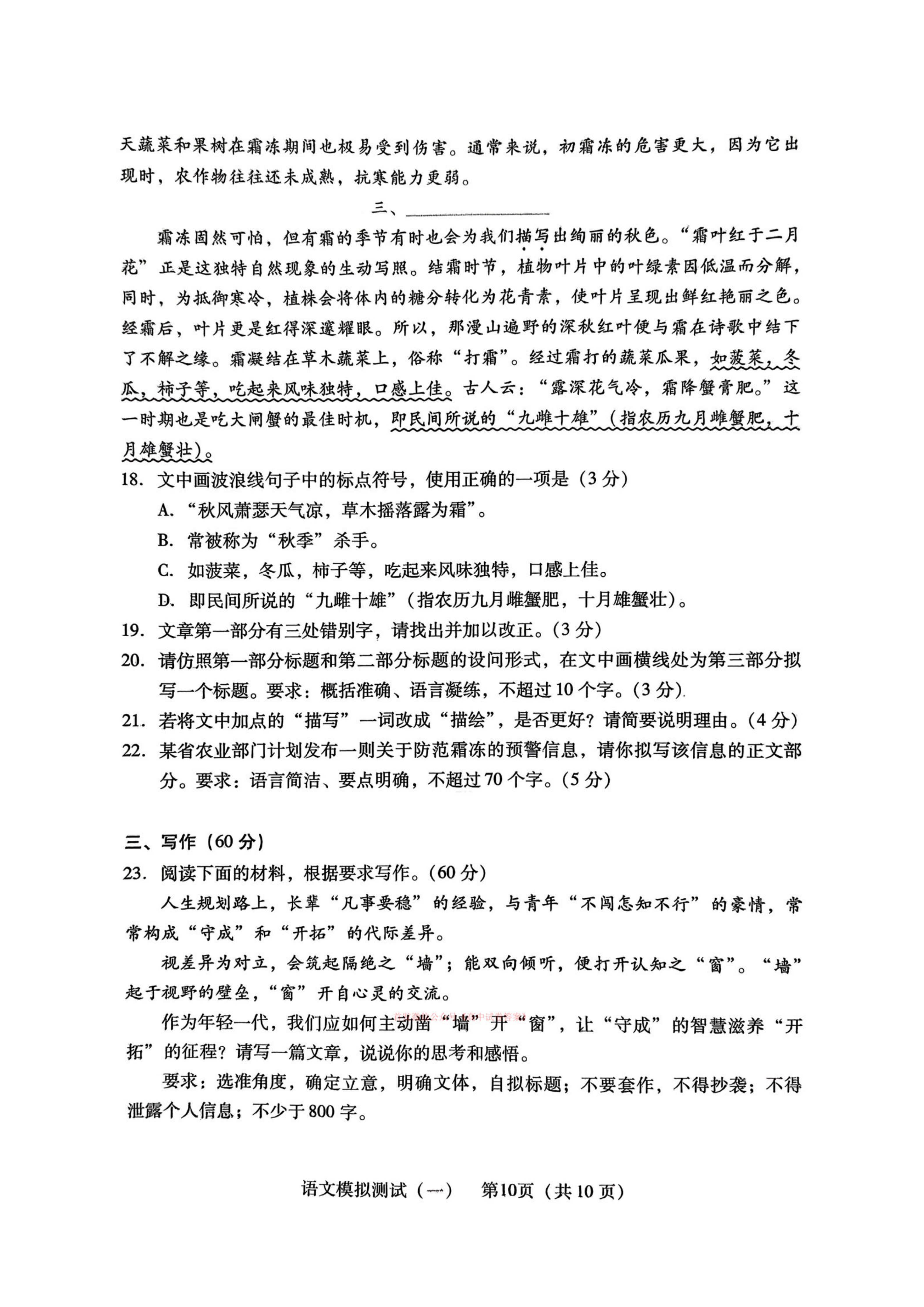
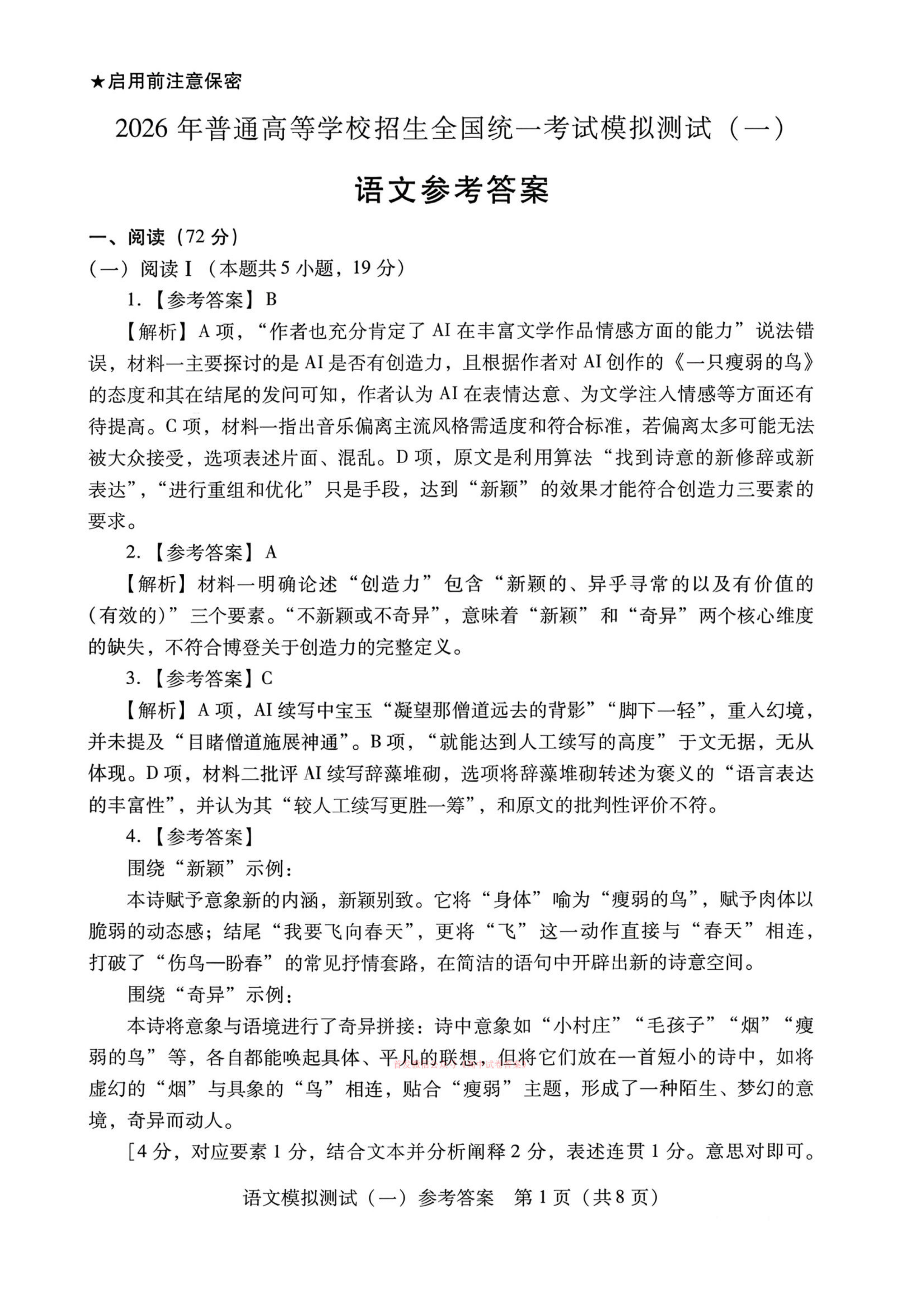
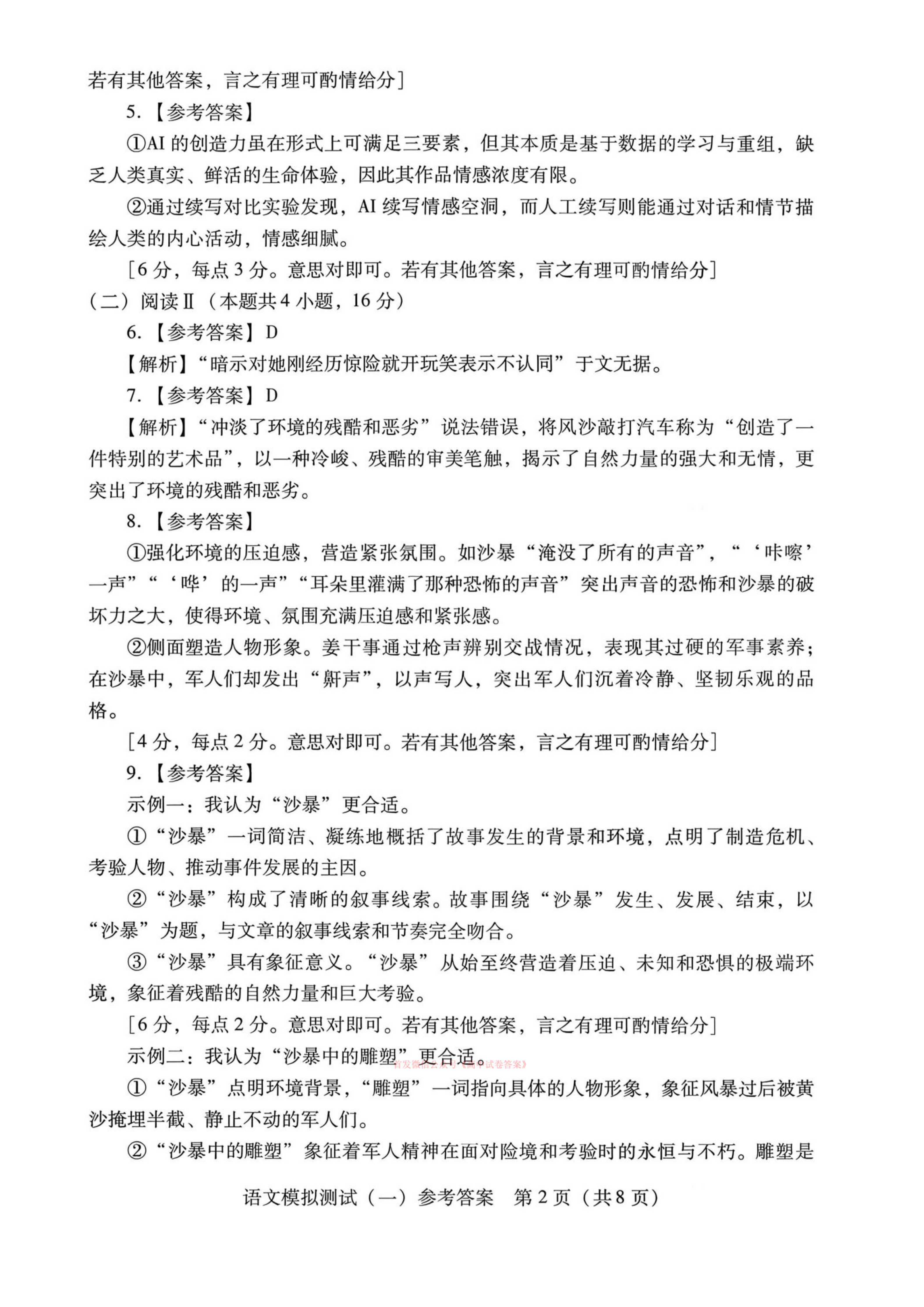
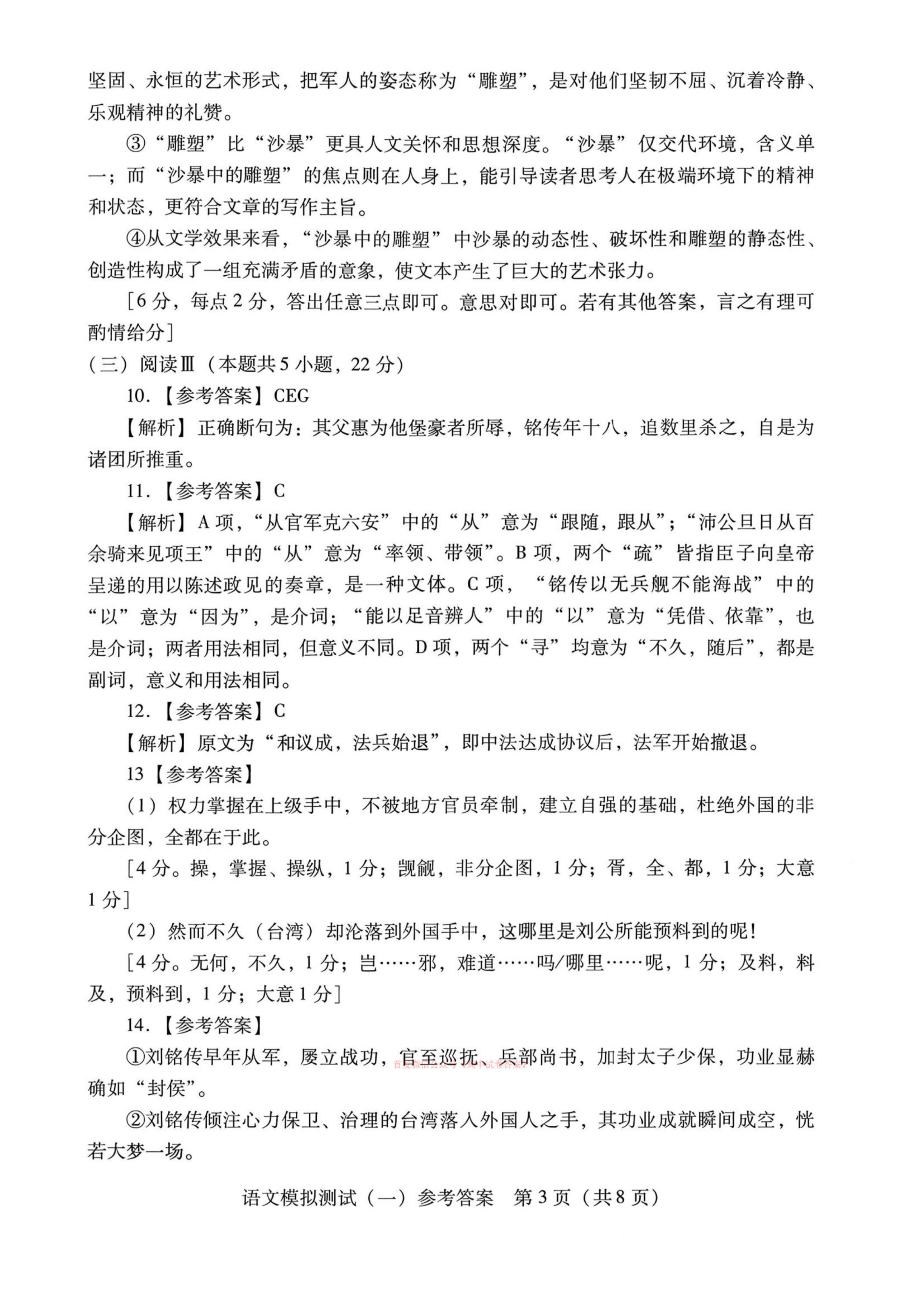
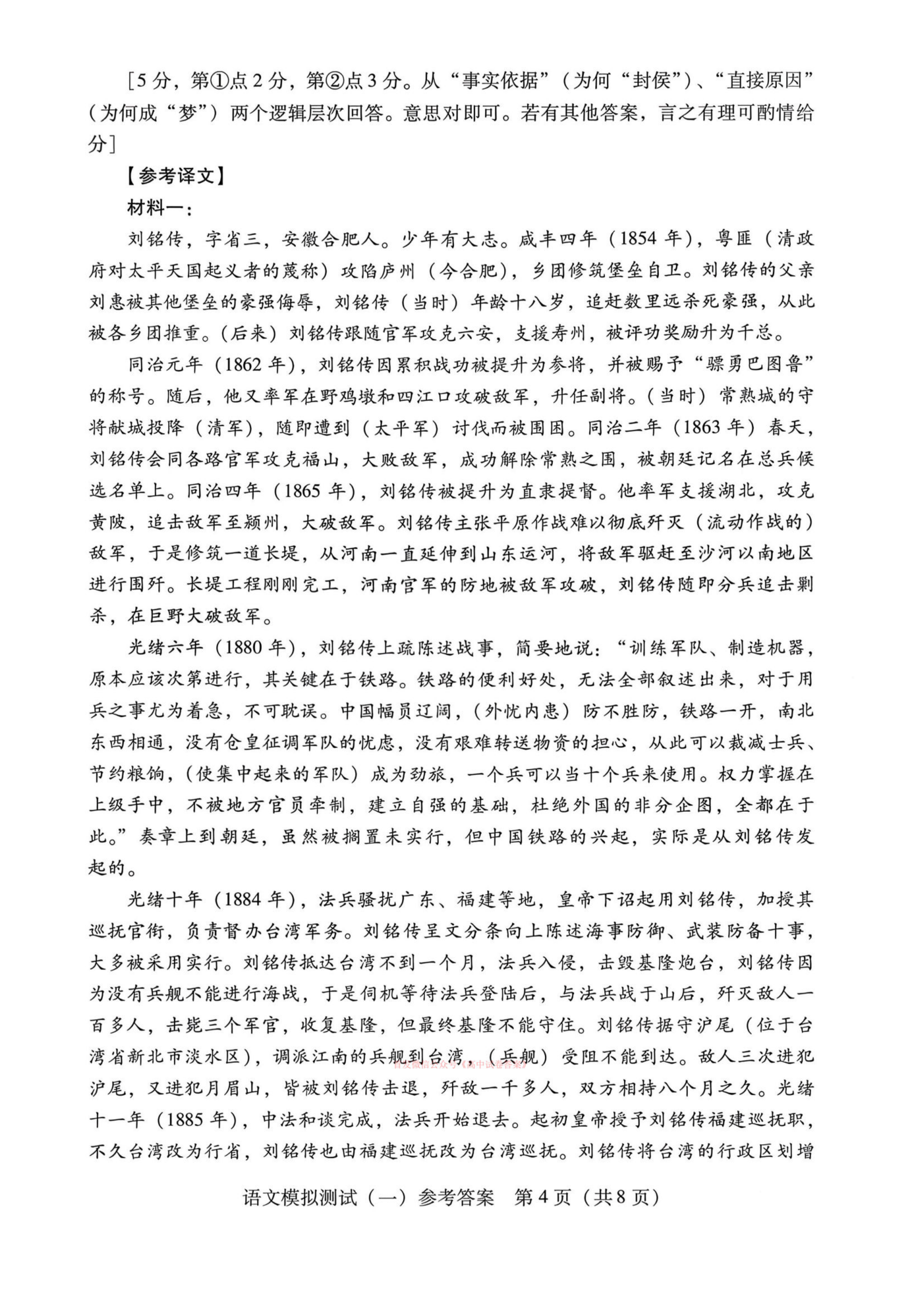
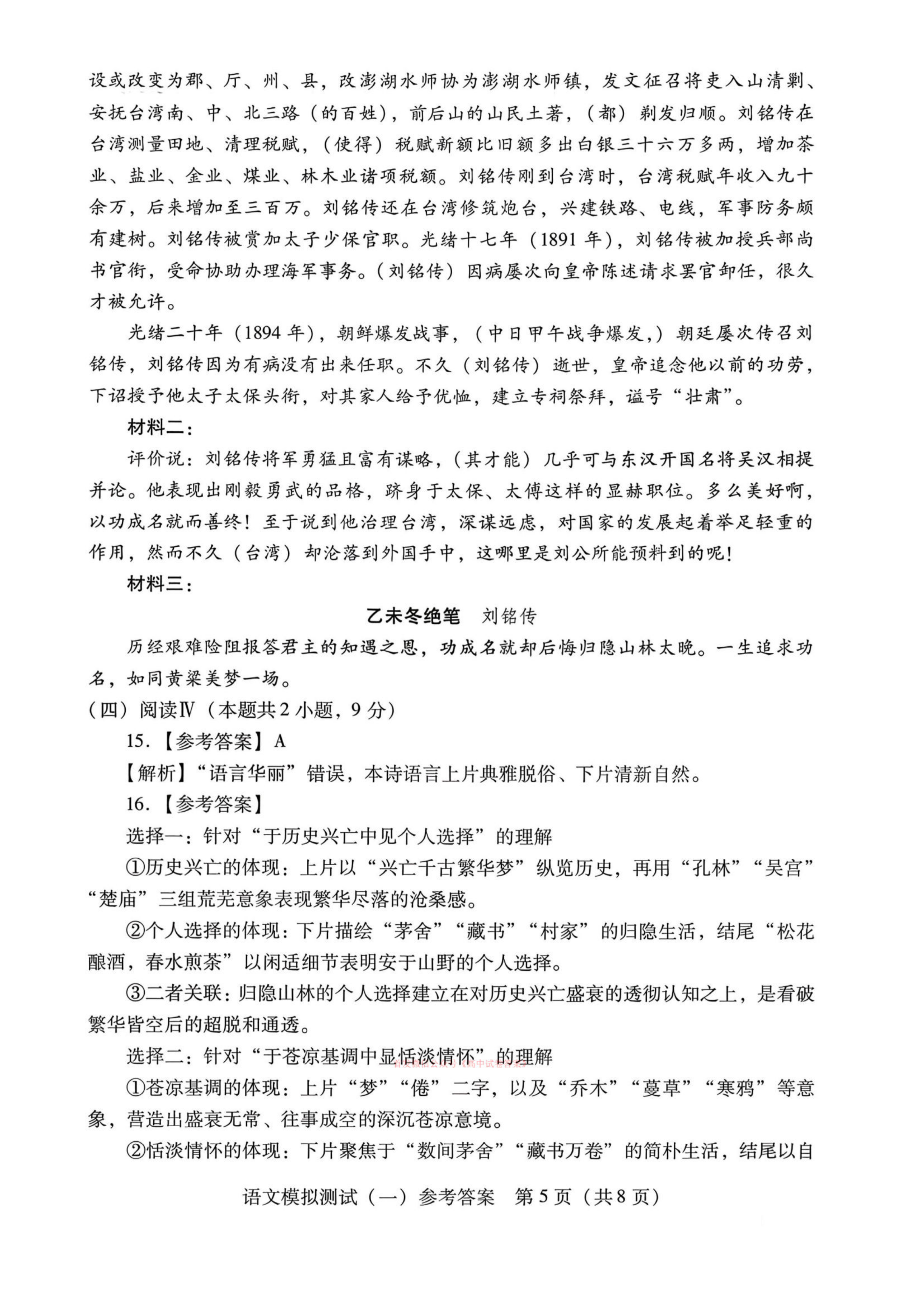
1、2026广东一模语文试卷及答案解析
语文考试时间:3月17日9:00-11:30
目前语文试卷及答案均已公布,考生可自行核对。


















2、2026广东一模数学试卷及答案解析
数学考试时间:3月17日15:00-17:00
目前数学试卷及答案均已公布,同学们可自行核对。














3、2026广东一模历史试卷及答案解析
历史考试时间:3月18日9:00-10:15
目前历史试卷及答案均已公布,同学们可自行核对。




4、2026广东一模物理试卷及答案解析
物理考试时间:3月18日9:00-10:15
目前物理试卷及答案均已公布,答案待更新。









5、2026广东一模英语试卷及答案解析
英语考试时间:3月18日15:00-17:00
目前英语试卷及答案均已公布,同学们可自行核对。












6、2026广东一模化学试卷及答案解析
化学考试时间:3月19日8:30-9:45
目前化学试卷及答案均已公布,同学们可自行核对。










7、2026广东一模地理试卷及答案解析
地理考试时间:3月19日11:00-12:15
目前地理试卷及答案均已公布,同学们可自行核对。







8、2026广东一模政治试卷及答案解析
政治考试时间:3月19日14:30-15:45
目前政治试卷及答案均已公布,同学们可自行核对。










9、2026广东一模生物试卷及答案解析
生物考试时间:3月19日17:00-18:15
目前生物试卷及答案均已公布,同学们可自行核对。












