2026年四川新高考志愿数量设置为45个(普通类本、专科批志愿数量),采用院校专业组为志愿单位,平行志愿模式。为降低落榜风险,建议考生填报时采用“冲稳保”梯度策略,可将冲刺院校、稳妥院校、保底院校数量分配为4:22:19。
为帮助考生能模拟填报志愿,正文还附上了2026年四川新高考志愿填报模拟演练入口及时间,可供查阅。

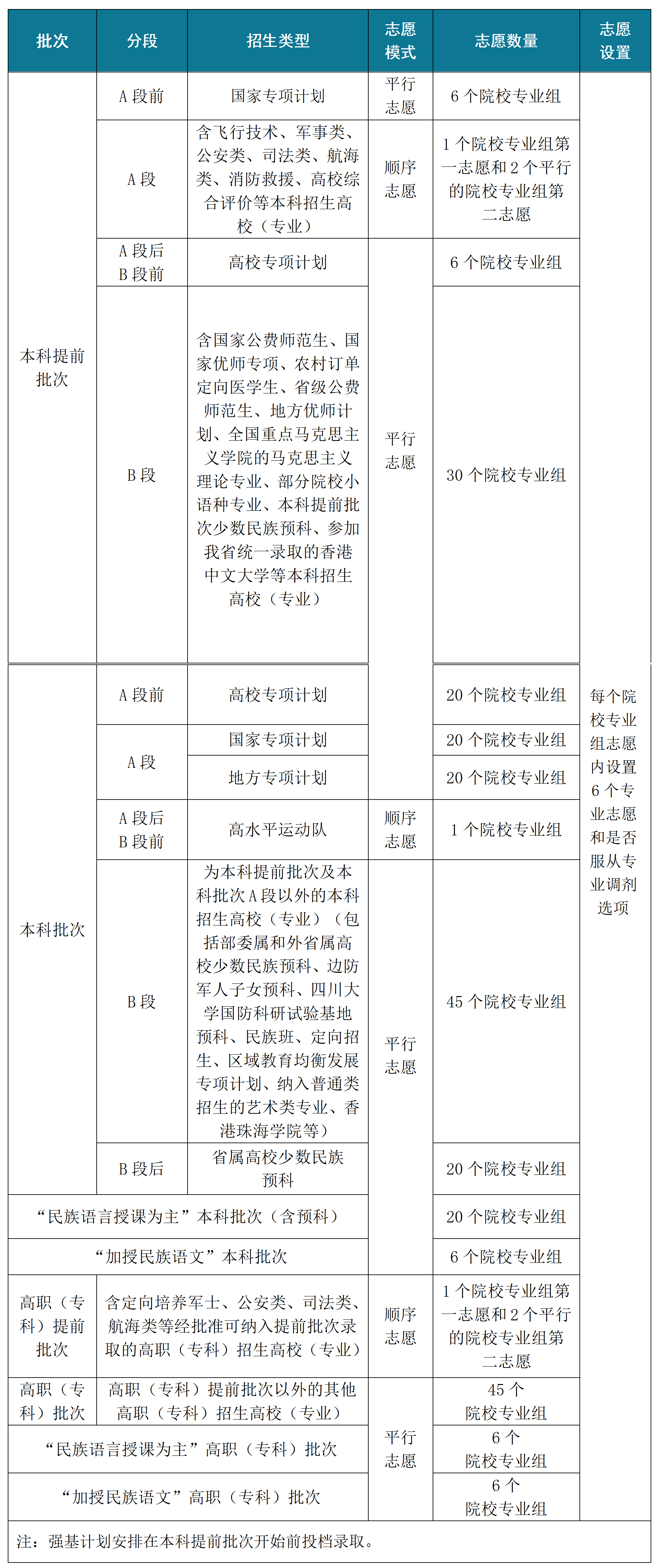
一、四川新高考45个志愿填报指南
结合2026年四川省教育考试院发布的新高考志愿设置方案,下面为四川考生总结出新高考志愿填报指南:
1、了解志愿基本设置情况
以下仅针对普通类本、专科批次:
志愿数量:45个
志愿单位:院校专业组(每个内含6个专业志愿、1个专业调剂项)
投档录取模式:平行志愿模式
2、了解志愿填报方法
四川新高考志愿填报时,考生应先了解自身兴趣、优势及职业规划,再结合个人高考成绩与位次,详细研究目标院校的招生政策、专业设置及历年录取情况。
注意各校专业对选考科目的要求,合理搭配志愿,确保既有冲刺目标也有保底选择。同时,关注院校地理位置、学费等因素,综合考量后谨慎填报,确保志愿顺序符合自身期望。
3、冲稳保梯度策略方案
稳妥型:冲4个、稳22个、保19个;
冲击型:冲16个、稳14个、保15个;
注意:上述冲稳保方案仅供参考,考生也可以结合自身实际情况进行合理分配。

二、四川2026志愿填报模拟演练入口
为让2026届四川考生能够提前适应志愿填报规则,了解新高考志愿填报系统,省教育考试院将组织各位同学进行2026年新高考志愿填报演练。下面是演练入口及时间安排:
四川2026志愿填报模拟演练时间
预计在6月11日-15日
四川2026志愿填报模拟演练入口
https://www.sceeo.com/Bmbk.html
温馨提示:官方系统的开放有时间限制,同学们需在规定时间内进行模拟填报练习。
三、四川2026高考时间科目表
一般正式志愿填报时间会被安排在高考后20天左右,参考往年安排,四川2026年高考时间在6月7日-9日。下面是各科目具体考试时间表:
| 日期 | 上午 | 下午 |
|---|---|---|
| 6月7日 | 语文 (9:00-11:30) |
数学 (15:00-17:00) |
| 6月8日 | 物理/历史 (9:00-10:15) |
外语 (15:00-17:00) |
| 6月9日 | 化学 (8:30-9:45) |
思想政治 (14:30-15:45) |
| 地理 (11:00-12:15) |
生物学 (17:00-18:15) |
|
| 6月10日 | 民族语文 (9:00—11:30) (9:00—11:00) |
— |
相关文章推荐:


