2026年湖南高考模拟志愿填报系统入口为:湖南省普通高校招生考试考生综合信息平台,模拟志愿填报时间预计在6月13日8点-6月19日17点。本文将为大家整理2026年湖南高考模拟志愿填报系统登录网址,并附2025年湖南高考志愿填报时间,供参考。

湖南志愿填报模拟演练系统登录网址:
一、高考报志愿模拟系统网址
湖南高考模拟志愿填报系统入口:
模拟志愿系统登录方式:考生凭身份证号或考生号和密码(考生报名时所设置的密码)进入模拟志愿填报辅助系统或模拟志愿填报系统。模拟志愿填报辅助系统以及模拟志愿填报系统的操作方式与流程跟正式填报时一致。
模拟志愿填报时间:模拟志愿填报辅助系统、模拟志愿填报系统预计将于2026年6月13日8点-6月19日17点开放,考生在规定时间内自愿参加网上填报志愿模拟演练。

二、2025年湖南高考志愿填报时间
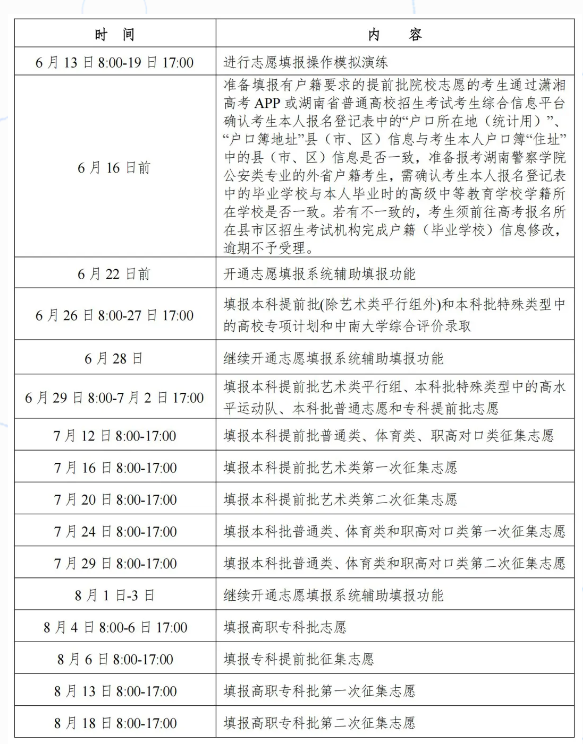
本科提前批:6月26日8:00至6月27日17:00
本科批普通批、专科提前批:6月29日8:00至7月2日17:00普
高职专科批:8月4日8:00至8月6日17:00
根据阳光高考网站及公开信息,湖南高考志愿填报时间表如下:

上面为湖南高考正式填报志愿时间,2026年具体时间以考试院最新公布为准,届时本文也会及时整理更新。



