2024东北三省三校一模考试将于2024年2月28日开始考试,本文将在考试结束后,更新东北三省三校一模考试各科答案及试卷,含2024东北三省三校一模语文、数学、英语、物理、化学、生物、政治、历史、地理等科目试题及参考答案。

东北三省三校2024届高三一模将于2月28日正式开考,此次试题是很接近高考的一次模拟考试,因此本文会为大家汇总整理东北三省三校高三第一次联合模拟考试相关的试题和答案,供大家进行下载练习。
与2023年相比,2024年三省三校一模时间提前,2月28日开考,比2023年一模(3月6日)提前了近一周时间。此外,与2023年老高考不同,2024年东北三省三校一模将采用新高考模式,连考3天。理综、文综不再合卷考试,物化生、史地政,每一科单独进行考试,每科时长75分钟。
以下为2024东北三省三校一模各科试卷及答案解析汇总:
一、东北三校一模语文试卷答案











二、东北三校一模数学试卷答案








三、东北三校一模英语试卷答案












四、东北三校一模物理试卷答案






五、东北三校一模化学试卷答案










六、东北三校一模生物试卷答案




七、东北三校一模历史试卷答案







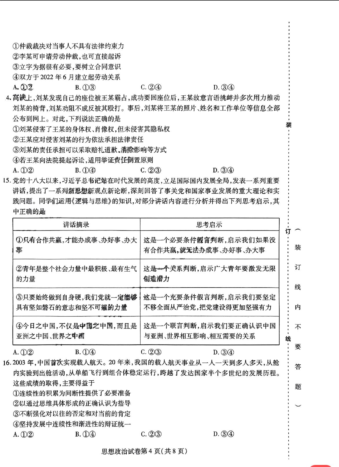
八、东北三校一模政治试卷答案















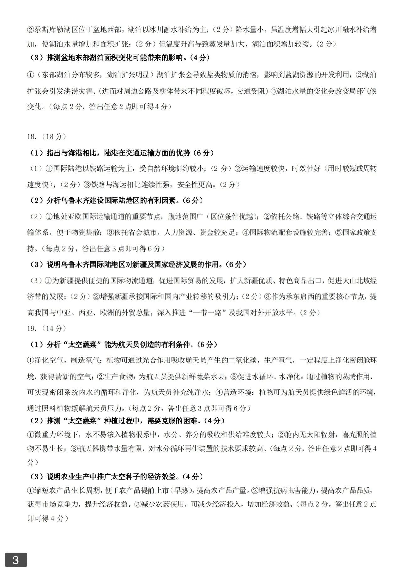
九、东北三校一模地理试卷答案







哈师大附中、东北师大附中、辽宁省实验中学三所全国知名重点中学精诚合作,拟于2024年继续组织“三省三校”联合模拟考试。“三校联考”已连续举办34年,在东北三省具有崇高的历史声望,在全国也有较广泛影响。
在新高考即将到来的情况下, 通过三十三年以来形成的高考命题联动研究机制,继续举行三省跨省际间命题合作——携手共进,精诚合作,力创新课程背景下的高考命题的最优化组合,力争实现对高考的全真模拟。


