广东考生报考定向士官一般不需要提前报名,在规定时间内填报志愿即可。参考最新广东省教育考试院志愿填报日程安排,预计2026广东定向士官志愿填报时间为6月28日至29日,最终需以志愿填报系统开启及志愿截止填报时间为准,请关注省教育考试院6月份最新公告。

一、2026广东定向士官报考时间
定向士官在专科提前批填报志愿,目前2026年报考时间尚未公布,可以先参考2025年日程信息(最终以志愿填报系统开启和截止时间为准):6月28日—29日。
在2026年广东定向士官志愿填报系统开启之前,建议同学们先模拟演练一下,提前制定好志愿填报方案,降低落榜风险。具体演练时间、入口、操作流程可在下方查阅:
https://www.gk100.com/read_11968449.htm
二、广东2026年定向士官报考条件
1.参加当年高考且成绩达标:须为参加2026年普通高等学校招生全国统一考试的高级中等教育学校毕业生。
2.年龄要求:年龄不超过20周岁(截至报考当年8月31日),未婚。
3.政治条件:政治考核按照征集义务兵的规定执行,结论须为合格。
4.身体条件:符合《应征公民体格检查标准》的相关要求。

三、广东定向士官招生院校名单
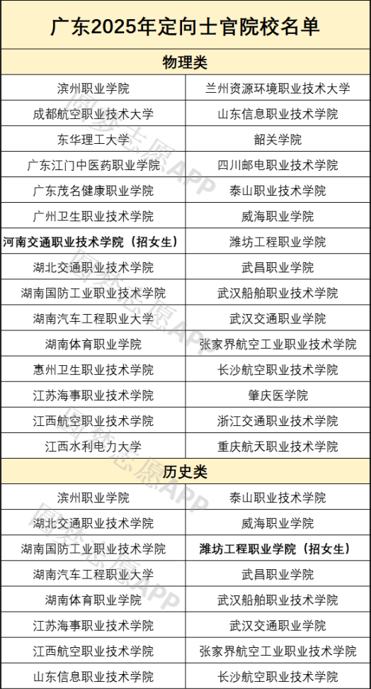
最新一年招生计划显示,定向士官在广东省招生院校中,物理类招生院校30所、历史类招生院校16所,不同院校招生人数、专业、类型等都有差异,为方便2026届考生报考,下面将详细列举这些学校的名单,供查阅:
物理类招生院校:
滨州职业学院、兰州资源环境职业技术大学、成都航空职业技术大学、山东信息职业技术学院、东华理工大学等。
历史类招生院校:
滨州职业学院、泰山职业技术学院、湖北交通职业技术学院、威海职业学院、湖南国防工业职业技术学院等。
完整名单见下表:

注:上述名单仅供参考,最终请以省教育考试院2026年发布的招生计划为准。





