江西恩博联考4月各科试题及答案解析汇总正在更新,本次考试与抚州联考同卷,一起来看看本次考试语文、数学、英语、文综、理综所有科目的试卷真题以及参考答案解析。
加入圆梦志愿线上试卷交流,第一时间获取江西联考试卷及答案,方式在文末。
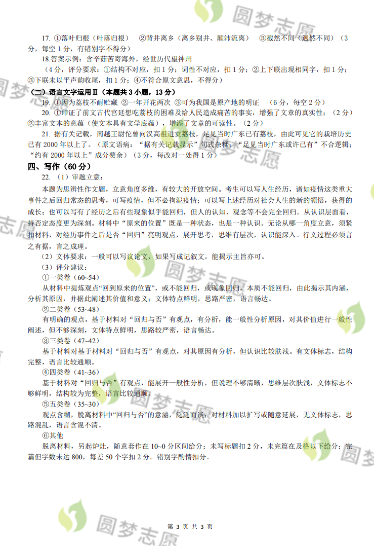
一、江西恩博联考4月语文


二、江西恩博联考4月数学
正在更新,请保持关注。
三、江西恩博联考4月英语
正在更新,请保持关注。




四、江西恩博联考4月理综
正在更新,请保持关注。












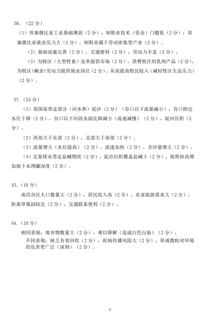
五、江西恩博联考4月文综
正在更新,请保持关注。












温馨提示:高三各地的联考都非常具有参考价值,特别是大型考试,试题含金量都非常高。大家还可以识别上方码,了解2023年【圆梦志愿学习资料交流】,自行查看需要的考试试题,同时我们将会第一时间为大家免费更新最新各地试题及答案资料,供大家下载参考!


