对于各位吉林省考生来说,知道吉林省公办专科大学有哪些,吉林最好的公办专科大学排名名单,在吉林高考志愿填报中会有很大帮助。本文将介绍2025年吉林省公办专科大学最新排名,以及吉林省所有公办专科大学录取分数线。
一、吉林省公办专科大学录取分数线
本文整理的是2025年吉林省所有公办专科大学录取分数线,供2026年的考生们参考。
1、历史类
2025年吉林省公办专科大学在吉林省本省历史类的分数线为164分-458分之间,历史类录取分数线最高的是吉林铁道职业技术大学002组,最低分为458分,最低位次为第12917名;其次是吉林铁道职业技术大学003组,最低分为400分,最低位次为第19929名。
吉林省历史类录取分数最低公办专科大学是四平现代职业学院001组,最低分为164分,历史类分数线相对较低的还有:
(1)长春师范高等专科学校,002组(中外合作),2025最低分为287分;
(2)吉林工业职业技术学院,001组,2025最低分为314分。
下面是具体分数线表:

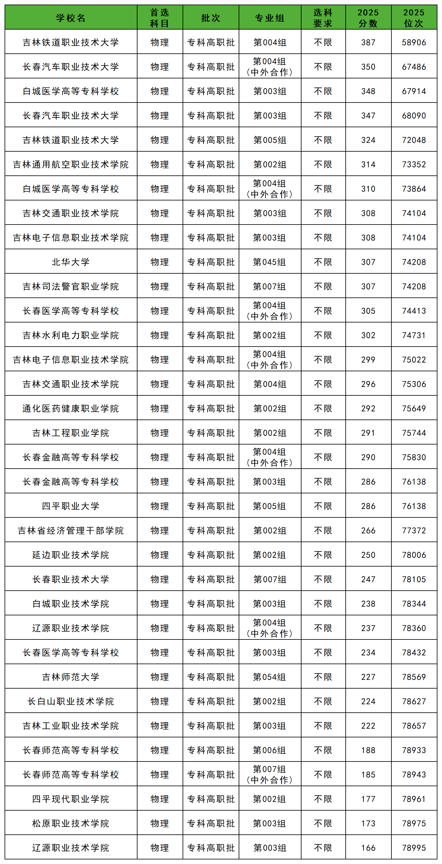
2、物理类
2025年吉林省公办专科大学在吉林省本省物理类的分数线为166分-387分之间,物理类录取分数线最高的是吉林铁道职业技术大学004组,最低分为387分,最低位次为第58906名;其次是长春汽车职业技术大学004组(中外合作),最低分为350分,最低位次为第67486名。
吉林省物理类录取分数最低公办专科大学是辽源职业技术学院003组,最低分为166分,物理类分数线相对较低的还有:
(1)松原职业技术学院,003组,2025最低分为173分;
(2)四平现代职业学院,002组,2025最低分为177分;
(3)长春师范高等专科学校,007组(中外合作),2025最低分为185分。
下面是具体分数线表:

二、吉林省公办专科大学排名
以下为2025年GDI吉林省公办专科大学排名,各位吉林省的同学和家长可作为参考。
2025年GDI吉林省公办专科大学排名前五大学如下:
第一名:长春职业技术学院(全国第71名)
第二名:吉林铁道职业技术学院(全国第200名)
第三名:吉林工业职业技术学院(全国第257名)
第四名:吉林交通职业技术学院(全国第261名)
第五名:吉林电子信息职业技术学院(全国第290名)

以上就是吉林省公办专科大学排名及录取分数线。





